You said it was very important but you never said why :D I got curious lol
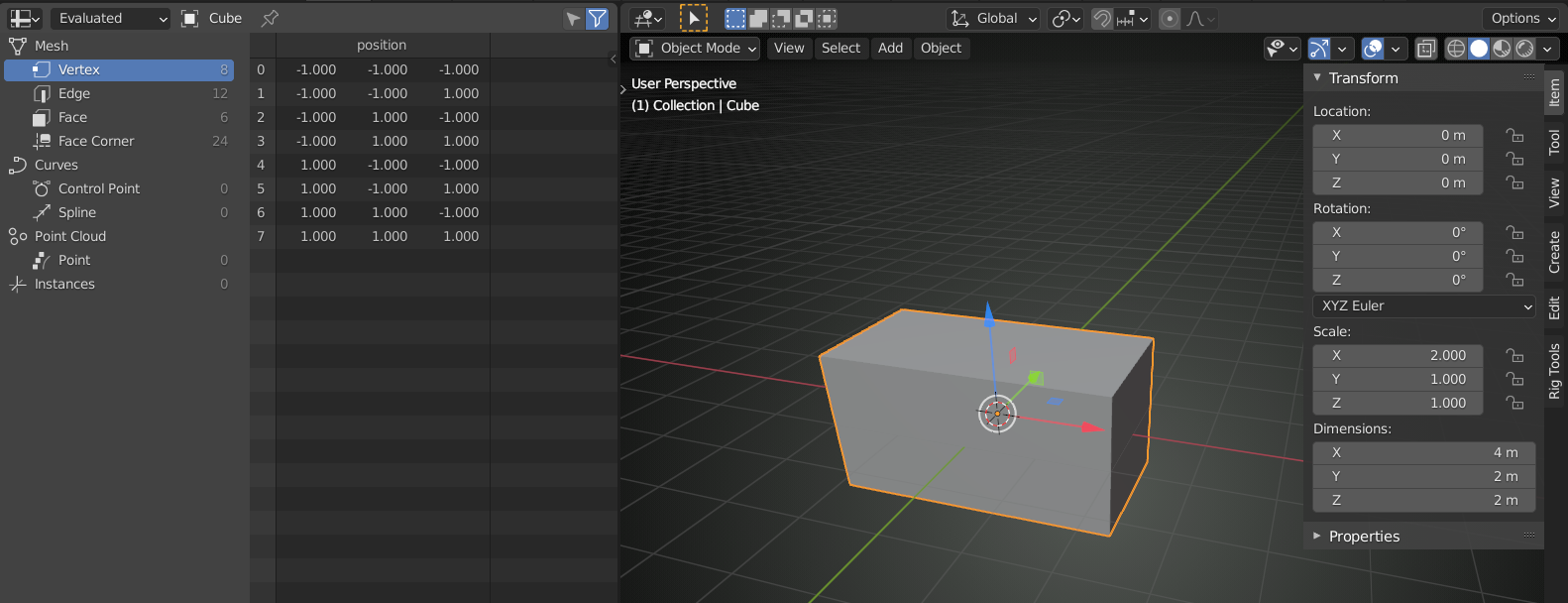
Scaling something in edit mode actually applies that transformation to the vertices themselves, while scaling something in object mode stretches out the object without actually effecting the vertex data. To see this clearly, scale up a cube in object mode so that it's really stretched on the X axis. Take any edge that's perpendicular to the X axis and bevel it - you'll notice that it's not an even 45 degree bevel. (It would be, however, if you cleared the scale with Alt+S.) Next, apply the scale in object mode and try beveling another edge - this bevel will be perfectly aligned.
Here's how I like to think of object vs. mesh data: https://cgcookie.com/lesson/object-and-mesh-data

It's a great question Marius, but tricky to explain; when you Scale in Object Mode, you are scaling the axes and not the object.
So, Scaling the default Cube on the X-axis by a factor of 2, means that "taking a step in the X-direction" gets you 'visually' twice as far as in Y-, or Z- direction because the X-axis is 'stretched':
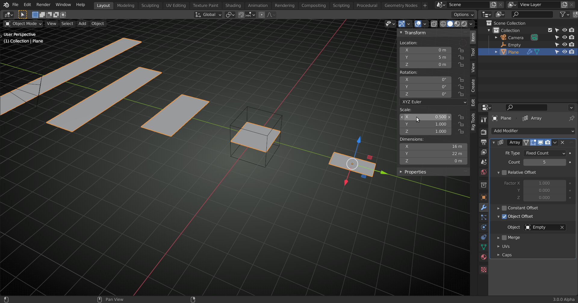
As a general rule, you always want to Apply the Scale, to avoid unexpected behavior, like with Beveling as @jlampel pointed out. But in the case you are referring t, it probably has to do with an Array Modifier with Object Offset and then you get somethingv like this if you do not Apply the Scale:
but it is really hard to explain why this is happening...