Did some design last night in affinity design using a guide from 2d game art guru https://2dgameartguru.com/space-ships-starting-with-the-design/ and grabbing references on the internet and putting them into pureref, looked at some anime and movies for references. I'm thinking I might go for the one on the left.
Awesome! I use Affinity as well :) Can't wait to see what you come up with!
I'm gonna revisit most of the rocket lesson tonight. My mission is to get it done by the 23rd since my boy's break up for six weeks off school for summer break and they have a half-day on the last day too. Obviously, I will be adjusting my learning times to first thing before they're up and late evening after they've gone to bed. Will keep you posted.
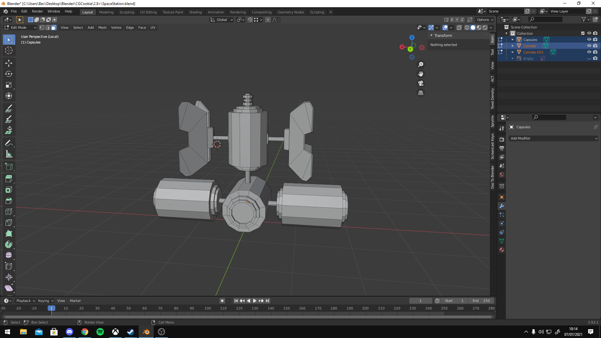
Little update model made, also a little video was kind enough to encode it so you didn't have to hear my heavy metal blaring in the background https://youtu.be/j9mOgc_SJrM basically duplicated the cylinders, had problems with the rotation on the solar panels but sorted that out and yes I decide to go with the other one just because I'm indecisive.

I think so too. I've inset, extruded and scaled on the normals for the solar panels and parented everything to the cylinder with the solar panels (keep wanting to write sonar lol, I need morning coffee) so that everything moves/ rotates as one obj. I guess it's just adding colour, rocket and making the scene.
You still have 3 weeks to go, fill the coffee pot , grab a cookie or two and create a masterpiece.
Decide to add a sphere flip normals, went in asprite made simple pixel stars background, then exported it into tiled and generated random placements for the stars and also a camera put in.

Earth to Biscuit,
Earth to Biscuit, can you hear us Biscuit.
Your life support supply of coffee is on route.
@mummab coffee is on its way.
Hello was meaning to post today not gotten round to it until now, minor update little sidetrack since my youngest was poorly on Friday, the scene is almost done erm keyframes in place, just need to do the particles and minor touch-ups then rendering. Just had a sneak instead of coffee since it's boiling in England!
We've got warnings of thunder but nothing as of yet. I want it to rain so bad!