Hi, i tried linking many objects to one source objects,
it worked using ctrl L..
but the other objects rotates to match the rotation of the original source object
How can i prevent this
thanks
ssageart exactly, that is what @adrian2301 is saying: do not Apply the Rotation (or the Location)!
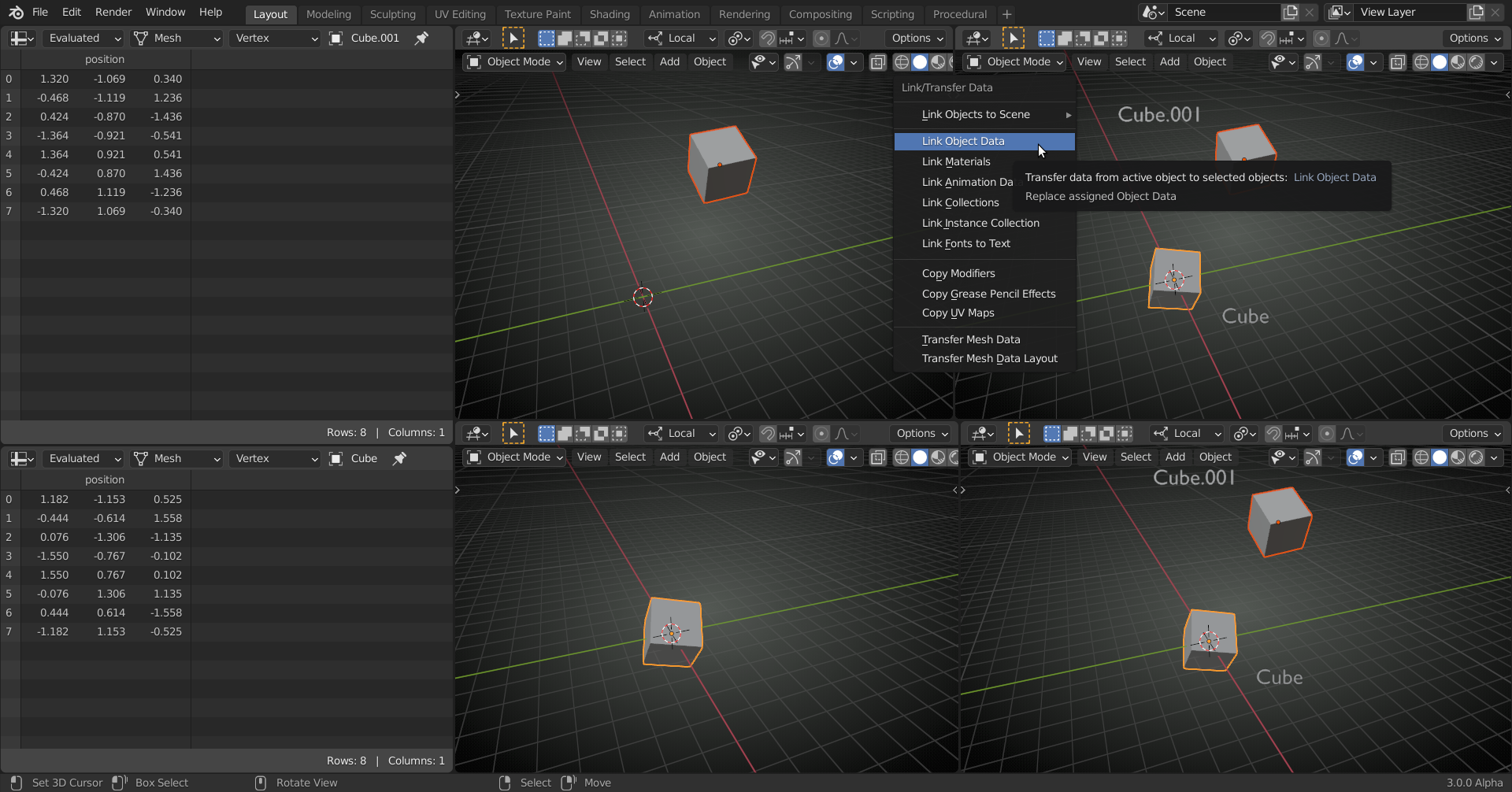
Here's two Cubes, rotated differently (in Object Mode!):
Look at the Position of the Vertices!
Now see what happens when you Apply the Rotation of both:
And then Link the Object Data (the Position of the Vertices get 'Linked', i.e: become the same):
It is a confusing thing to grasp, at first (and hard to explain), but you will need to understand this and you will, with time!
Correct and applying the location they will jump to the same location as the source object
is there any way to undo apply rotation?
ssageart apart from CTRL+Z, no.!
That is why it is important to not Apply the Rotation, unless you have a good reason to do so.
Look at it this way:
Any Object has an Origin, that shows as an orange dot, but is in fact a 'personal' Coordinate system for that Object, with an X-, Y- and Z- axis. When you rotate an Object in Object Mode, You are actually rotating the Object Origin's axes. And if you then scale on the (local) Y- axis by 2, for instance, the Object Data (where are the Vertices of this Object) doesn't change, but a step in the Y direction will be twice as long as a step int the X-, or Z- direction:

is there any way to undo apply rotation?
well, there are a few ways actually, but they are close to a nightmare and really not beginner's friendly ;)