How did you make room's outside faces disappear to the camera in viewport?

posted to: Volumetric Lighting

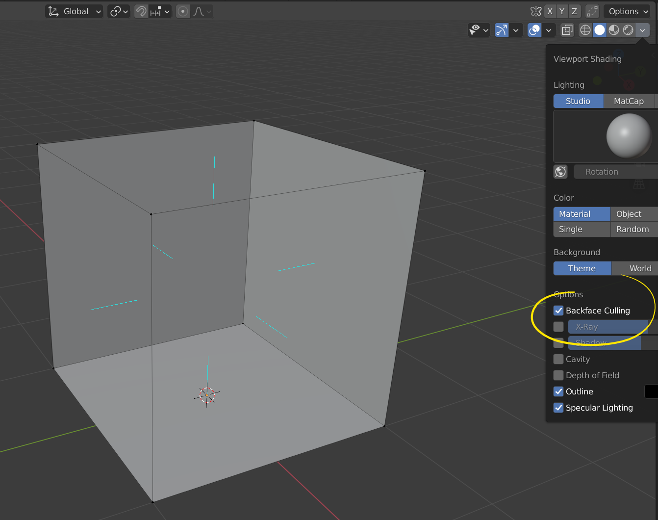
Hello, how did you make room's outside faces disappear to the camera in viewport, so you could see inside of the mesh without deleting any faces?

1 love
Reply
  • Jonathan Lampel replied

    Hey ookonn , I turned on Backface Culling and inverted the normals of the walls:

    3 loves