Hello,
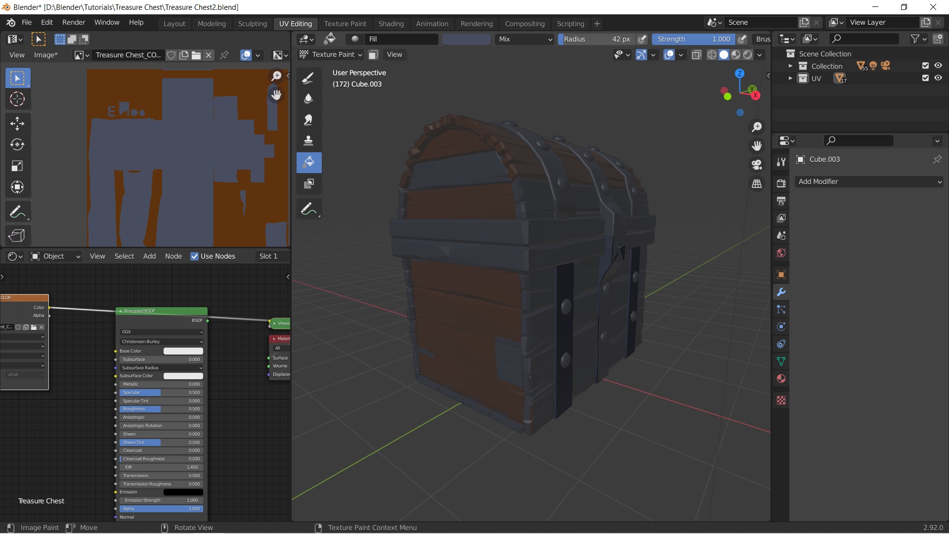
When I am trying to fill the bottom brackets with the gray color, it fills in random wood planks as well. I don't see any overlapping UV meshes. Also there are random parts of the bracket that don't get filled in. Maybe I unwrapped these incorrectly? Thanks for your help!

You don't see any overlapping UV's, but that doesn't mean there aren't any.
Select the whole chest, then go into Edit Mode and select all with A.
Now, even when you go into texture paint you can still see the UV's.
It really helps if you provide a link (GoogleDrive, Dropbox, or something similar) to your .blend file, with questions like this (although, I must admit, that 'questions like this' is really vague ;) )...
If you got it working now, that's great!
If you still got problems, ask again (with the .blend, please).
Thanks a lot!
I am re-making the keyhole, but when I go to fill the faces it won't fill around the circle but it fills either the circle itself or cuts through it. Do you mind taking a look to see what I'm doing wrong?
Here's the blend file link- https://drive.google.com/file/d/1tu7lBECUav3SE9NuNBE6Zpgb6eYl4C4m/view?usp=sharing
Again, appreciate it!
You cannot fill that area, because the circle is a different Object:
In Object Mode, press CTRL+J to join them into one Object and the you can fillas expected:

As for the texture painting part, there are a few pieces hidden in your UV Collection, that cause the overlapping UV issue (which you can't see in the UV Editor, because they are hidden ).