Hey,
right now I'm following the Hair Card course from Kent, but I have the problem that my colors don't show up.
I think I've set up everything according to the video, downloaded an HDRI for the lighting but in the videos (at the end of Create Hair Card Texture) he has his colors on the hair but I don't.Can somebody help me out? I'm a noob in lighting and texturing and stuff :(
Greetings,
tboles
There is actually not enough information, tobles...
Are you by any chance using Eevee?

Hi,
yesn't.
I tried to follow the tutorial with eevee, but at the end Kent is baking the texture. I haven't found the bake option for eevee so I switched over to cycles to fix this, but that didn't put me forward in cycles.
If you know the solution for this in eevee I'd be happy if you help me continue this.
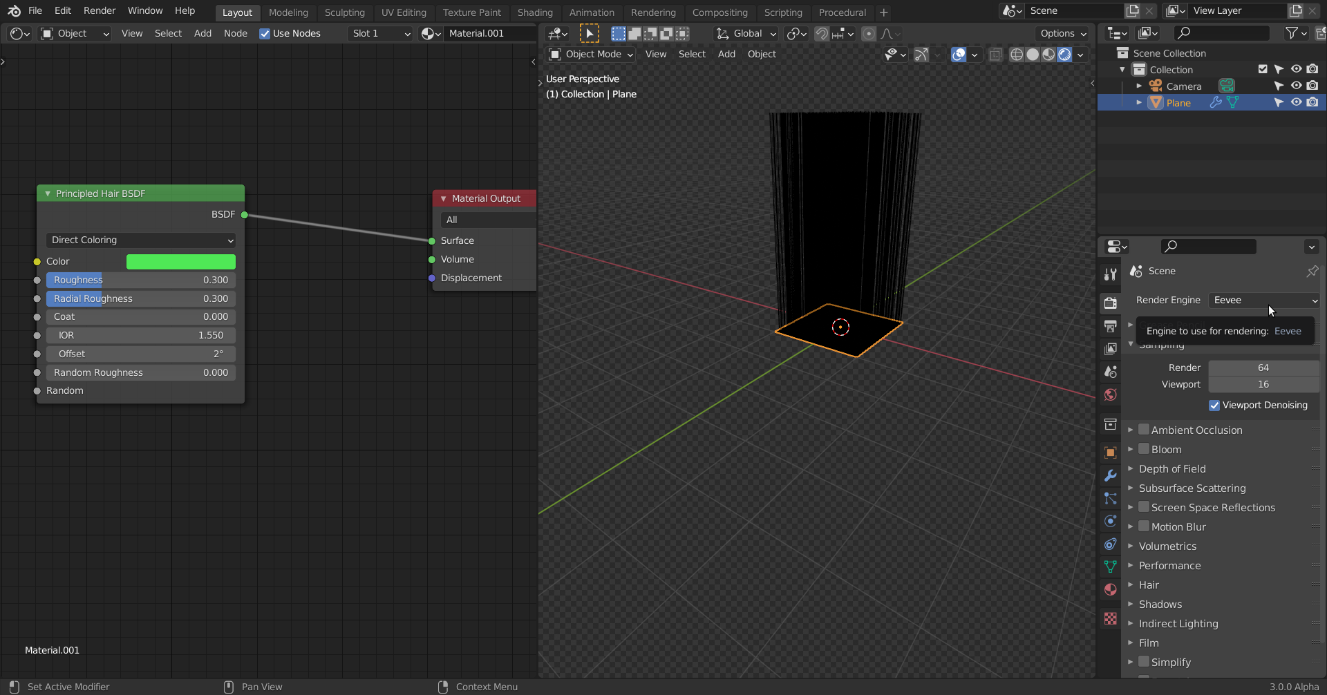
(In case the screenshot doesn't give the needed information, these nodes are made in "Shader Editor")
Greetings,
tobles
Hey tobles, in your screenshot, you have your Material Output Node set to Eevee....
Eevee doesn't do the Principled Hair Shader (yet).
Jep, I tried to put it in Cycles but then I had the problem of a missing texture for the particle hair (beeing displayed as pink). So I've fiddeled around with everything to try to make it run.
Anyways, since I want things getting done and I couldn't make it work in Blender 2.9x nor provide the information people needed to help, I decided to switch to old blender 2.79 and get it done there. Now I'm having a texture baked an I'll try to continue the hair cards in blender 2.9. Let's see if I can do it :D
Thanks for helping Spikeyxxx.