I followed the instructions to a t, but it still gives me a black image. Any ideas what i might be doing wrong or which setting i might have forgotten to change?
I do use the "diffuse BSDF" to bake as he said in the video.
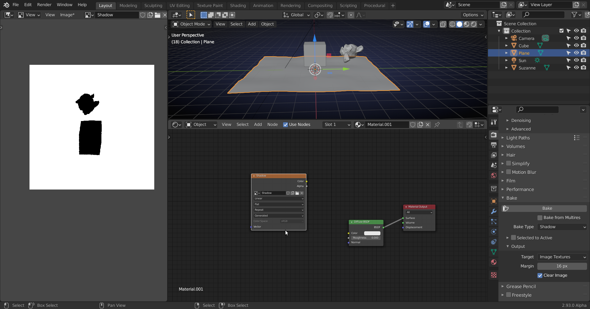
Can you post a screenshot of your Shader Editor (at least, the whole UI would be even better...).
This is what is essential for baking:

If you could provide a link to your .blend file (via Dropbox, or Googledrive, or so...), I will have a look, because apart from the fact that you didn't have the Image Node selected, I can't find anything wrong in your screenshot.
https://drive.google.com/file/d/1h61I8BZeG4N38gwfYajeAfjgo8TWnxbT/view?usp=sharing
This Link should lead you to the .blend file. I continued without the bake 'til the end.
Bakes perfectly fine:

Look at the outlined Image Texture Node, that means it is selected.
Glad you got it working!
I can't use my GPU, because it is too old...didn't think about that.
But that sounds like a good GPU, that should be able to handle that; are your drivers up to date?