This is for the collab. I feel ill right now, so I won't be able to get much done for now.
williamatics I hope that you're feeling now better again. Could you download all files from Google Drive and open the file with the aligned camera and the background image? If not, then you can use this file here in order to at least blockout your crate and take a screenshot of it for your homework submission as described by Kent @theluthier here in #Announcement2 (scroll down until the orange frame). But we need to fix the problem with Google Drive. So please ask @theluthier.
williamatics Just a quick reminder. We still need a name for our team? What's your vote?
1) Shabby Chic
2) All Access(ories)
3) Shabby Fresnel Chic
4) The Stan Dalones
With help from
blanchsb I managed to get the camera set up, and I have successfully blocked out the crate. I will work on it a bit more today and then submit it as homework.

This is what I have so far. Once I add cracks and stuff I'll submit it.
Never mind. I decided that I want to sculpt the details instead of mesh modeling them.
Homework Submission - Week 1 - Crate
@theluthier

I have decided that I want to sculpt the cracks and chips next week instead of modeling them by hand. Right now it is composed of two separate objects, but I could combine them if so desired.
That's looking good,
williamatics 👍! The sculpting will be demonstrated in @theluthier 's next livestream.
Excellent Week 1 submission
williamatics! You're set up very well for sculpted accents in week 2. I think it's a good choice to sculpt chips and cracks instead of modeling. Should be a much faster / more fun approach.
You've earned full points from me! 👍
Congratulations to full points,
williamatics 👍! I can barely wait to see your sculpted version 😀!
Homework Submission - Week 2 - Crate
@theluthier
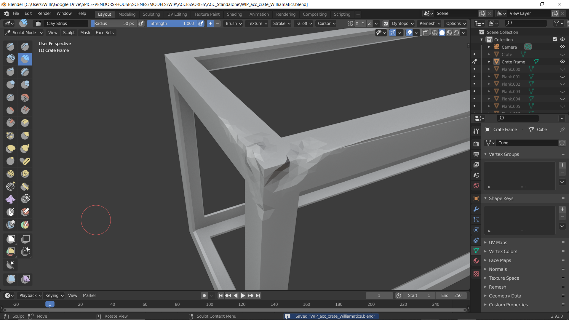
Unfortunately, my Blender crashes if I unhide all of the planks at once, and I am unable to join them. I asked in the Discord if anyone else could do it for me. Once the master file gets saved, that is what my submitted homework will be.

The mesh was hopelessly triangulated, so I decided to use dynamic topology. This was the best I could do. Is there any way I can continue? I have no idea what to do. Blender is hopelessly lagging. My computer is utter trash. The deadline is in a little over an hour from now. How can I continue participating in the collab?
I am able to open your file. If there is something you need me to do to it let me know specifically what that is. The triangles shouldn't be too big a deal. You may just need to do a retopo pass, shouldn't be too bad with this asset. Don't give up. I think most of us are a little behind, no big deal.
You could split the frame up in single planks, similar to mine.
Then you only need to sculpt 3 Framepieces to finish your frame.
Thanks to pprocyonlotor and
amblender for your advice and encouragement for
williamatics 😀!
williamatics Many people here in the Collab are struggling with the sculpting, including myself 😉 (I didn't yet finish my chimney)! Keep on working on your crate, you will certainly learn a lot in this project! And most important above all: You're always welcome here 😀👍!
I can't finish the frame because I have a cheap laptop. I asked in the Discord if anyone could do it for me. Sorry about that.
williamatics Depending on the level of subdivisions, even fast laptops can become very slow. So, don't worry 😀!
williamatics Dyntopo and laptops / lower-end PCs are not the best of friends 😅
Wow, I just opened your latest WIP file and it took 60+ seconds to open....something is definitely wrong with your setup. I'm having a hard time understanding where you went wrong... 🤔
If your laptop was even able to open this file then I have no doubts you could sculpt high-quality multires boards on the laptop.
Do you want to give it another go or are you calling it quits?
@theluthier I'm not a quitter. I'll keep working. I'm not sure what to do, though. I was so sure that I had finished it, but then I saw the frame...
I want to participate and finish stuff on time, but I don't know how to do that without making a half-baked product. Do you have any ideas?