Homework Submission - Week 1 - Porch Stairs
Hi Kent @theluthier Here's my Blockout of the steps I've been chiselling away at - and just a quick sculpt on one step - this was more to get a feel of where I might go in week 2


Kent, please feel free to not to give me any feedback - that's cool with me - i'll keep chipping away at these!
You're a real gentleman. I've come this far with week 1 grades - I have to finish to make the effort complete!
Of course your'e doing well; I know your skills and know you're going to crush this asset. Full points for week 1 plus some extra for venturing into sculpting already. Can't wait to see the sculpt finished 👍
Homework Submission - Week 2 - Porch Stairs
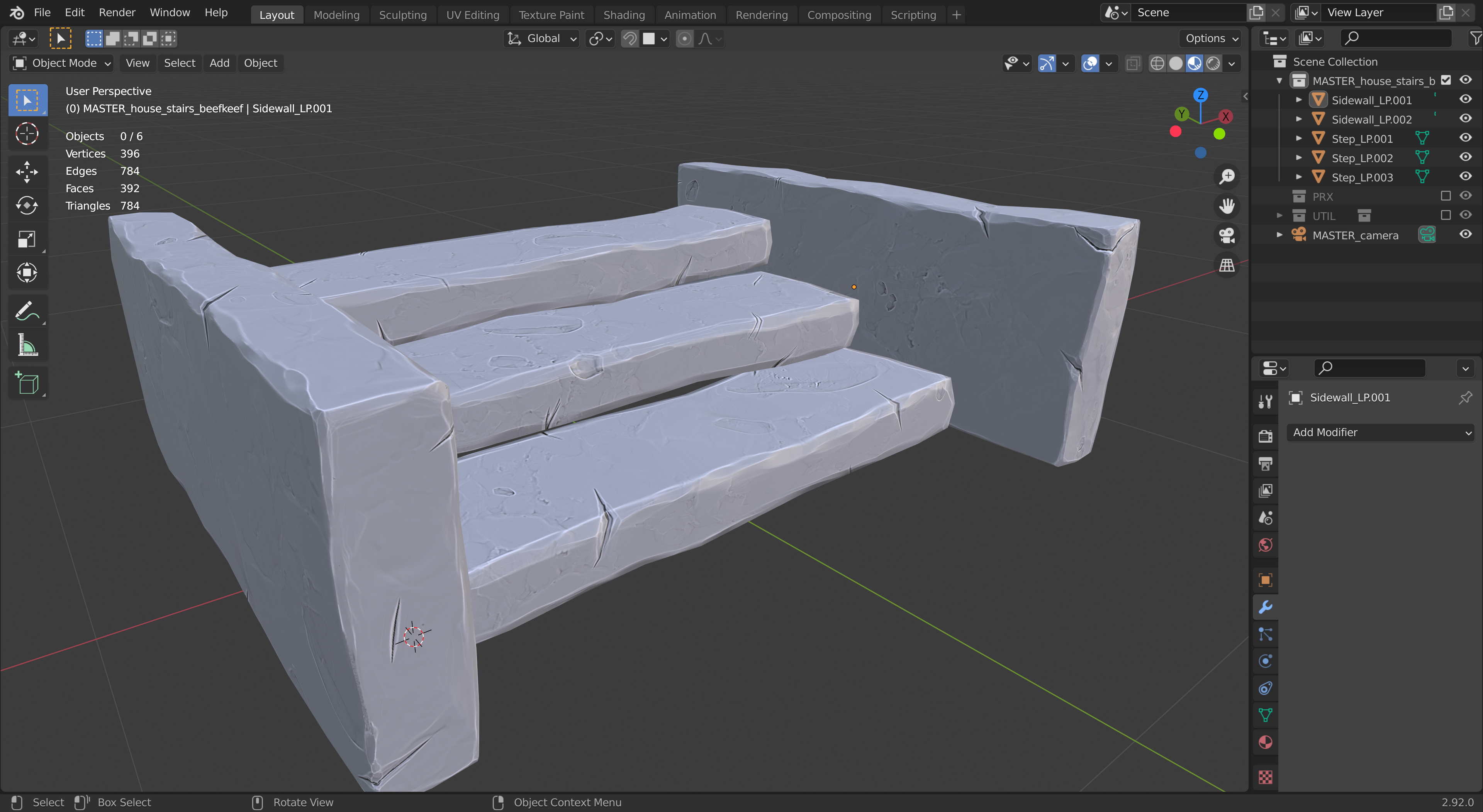
Here's my homework submission for week 2 and the high poly sculpting part of the asset. I've tried my best to keep to the style-sheet reference and sculpted 2 pieces of the stairs. I've sculpted each all around the step and side wall, and plan to use these pieces rotated around for variation to assemble the final piece.


I've worked on these a little today - I baked the normal map and a cavity map from the high-poly and applied those to the low-poly.
I also duplicated and rotated the side wall, and the same for the step - I'm thinking there is enough variation that they don't look duplicated unless you are really looking for it!

beefkeef ... Wow. WOW! Exquisite rocky details. And you read my mind about smart duplicating. I just told tat about using one step and one side to construct the whole set of stairs. You've already done it perfectly 👏
Keep doing your thing and don't let me get in the way!
Thanks Kent, very much appreciated!
I was toying with the idea of sculpting 2 steps for a bit more variation - but honestly, I think we will get away with just one!
Alright, I got myself into the weeds a little bit this week as I deleted my high-poly objects thinking that I was done with them - when actually I still needed them!
Not entirely sure what I was thinking tbh but never mind, re-sculpting them was fun & good practice and a lesson was learned!
I took them here - but realised I got carried away with the details and that they looked more realistic than I wanted so decided to have another go

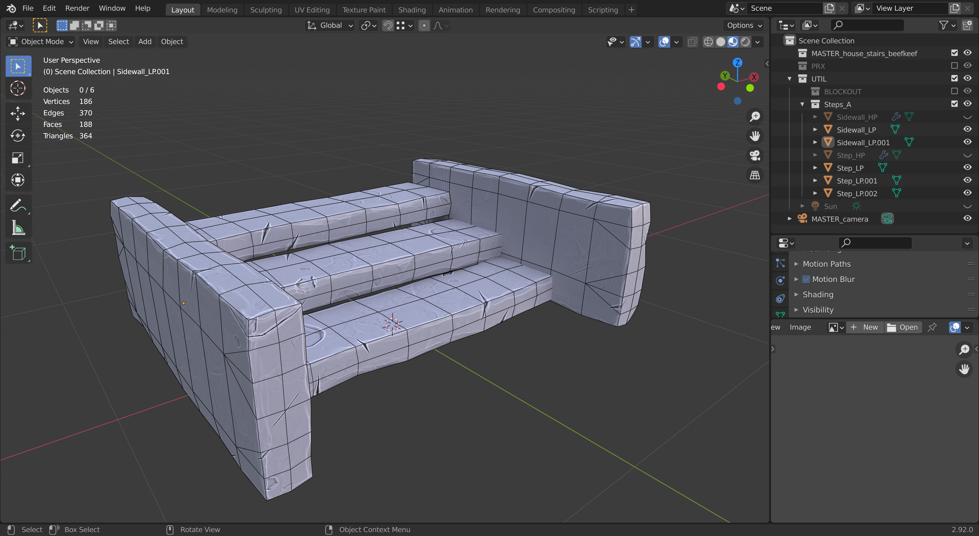
So this is where I took them second time around. I also used Level 1 of the Multi-res modifier to give me a Low-poly base to bake to. I also removed a few faces here and there to try and optimise a bit further.

And this is where I am now, I've been playing around with painting some textures and trying to match the colours from the artwork

Homework Submission - Week 3 - Porch Stairs
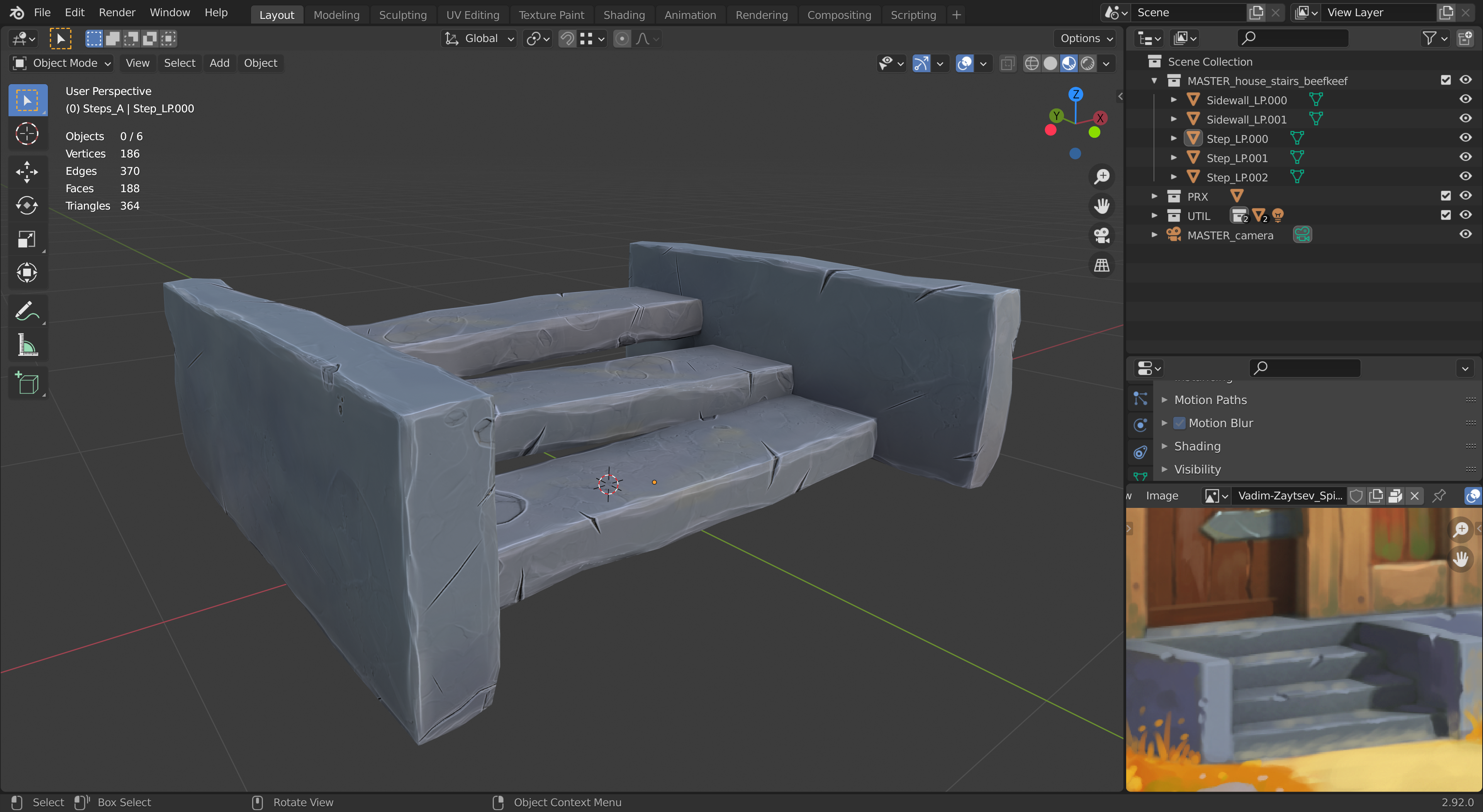
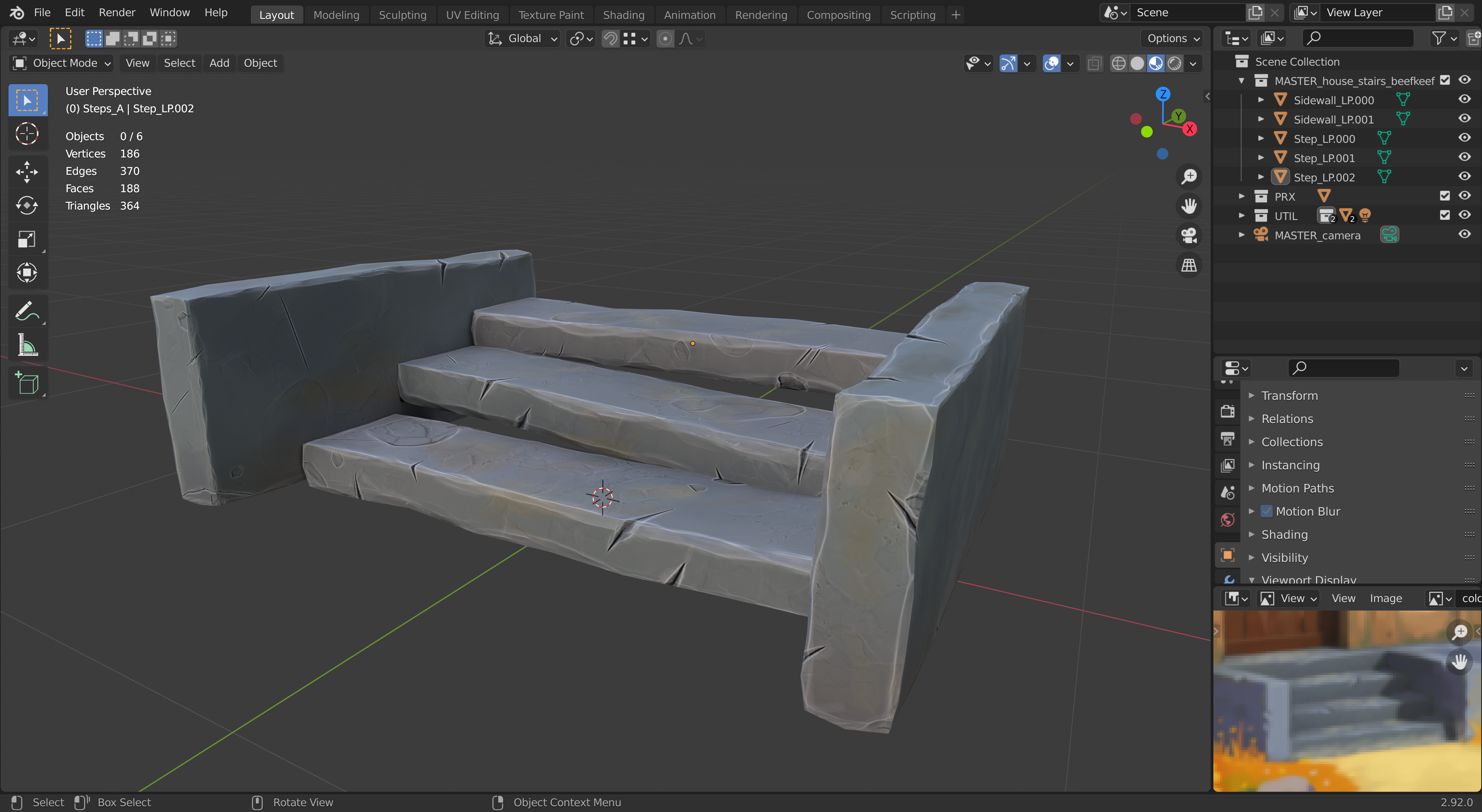
Here's my submission for week 3 -I've added just a touch of dirt to the colour, and took a shot from a different angle.
I found painting textures in Blender to be quite "interesting" 😅
I think I can improve the material with more attention to the roughness, so I'll take a look at that next.

And here is how my unwrap and bakes are looking



Here's a couple of progress shots from the background mountains I've been working on.




A bit more sculpting today, I tried to add the mountain on the right side of the artwork. Maybe this could actually be two mountains, but one a little farther away to give some more depth.



Here's a bit of progress this morning. I wanted to try and add some more details to the mountains and try and see how it will look with some different lighting.


I've sculpted a little bit more on the mountain on the right this morning, I also added @adrian2301 's spice world.
I think next I will start to look at retopo and bake - not sure how that's gonna go!
I'm at 64million verts with these mountains 😮 but somehow my PC seems to handle it quite well, although the file is getting quite big at around 1GB currently.


I was looking back at these mountains with fresh eyes 👀 and I don't quite like where I've taken them. I think it's because they are starting to look too real and don't fit that well with the artwork.
So with that in my mind, I sculpted a bit more on the dyntopo mesh and tried to keep a more stylized feel this time.
