Homework Submission - Week 1 - House Exterior - Foundations
@theluthier
blanchsb
Went with stones on a concrete foundation as this is so close to the river. The stones' bottom are slightly underground but not like it would have been done pre-concrete.
In case you check out the blend I still need to give volume to some corners and fix inconsistent spacing between stones on the mill side. But my brain is fried right now...

I'm doing a very similar sub-beam support structure. It has to be that way or erosion would probably tear the house down. I am liking the cut stones! I may try to do a shader or trim sheet just to see how a different approach works on my foundation but I definitely think this will be great.
blanchsb I watched the posted yt videos on trim sheets, but wanted a bit more randomness. Still curious to see what it'd look like ;)
Excellent week 1 work
chbug! I get a good feel for the quality of the stone foundation. You've earned full points from me 👍
This could be a pretty cool opportunity for the mighty trim sheet technique. Essentially you could sculpt a tiled strip of stones that the whole foundation could use seamlessly. I just tested the method and will try to demonstrate it tomorrow during the casual stream. Here's a video that overviews the concept for wood:
If the trim sheet concept doesn't click with you, that's OK. Sculpting all the rocks individually will take longer but will still look good.
Darn, I should have watched the Thursday live stream much earlier as the other demos I saw of trim sheets didn't really convince me it'd be good looking for stones. But that looked great. I also discovered how the manually sculpted ones became a drag in terms of adjustments (say, of the angle of the foundation once trying to integrate it in the WIP assembly).
Basically I'm hitting a low point where I'm convinced I can't reuse what I did in week 1 (I certainly learned in the process, that part is not wasted) and don't really have a lot of time/energy to switch over.
So I'm happy to let you run with the foundation, I'll see if I can make myself useful in some other way.
Dude I say if you want to back out then that is okay but honestly any approach is going to work I think as long as the end result is awesome.
I have redone my rock bed ideas 3 times now lol.
I may even do a 4th after everything is said and done. I'm ditching trim sheets to see how a procedural effort with modifier stack works. If that doesn't turn out then I may have to go back to the trim sheets. Time will tell.
chbug You don't have to do the trim sheet. I know it kinda negates the work you did in week 1. But you're welcome to continue pursuing your week 1 model. It can serve as a good base to begin sculpting multires detail.
Thanks
blanchsb & @theluthier. My bandwidth is much more restricted during the week compared to the weekend and the rest of the team seems to be moving at a steady pace, so I felt a bit useless. I'll watch the latest stream and try to continue at the pace I'm able to go to.
Caught up a bit during the week and mostly tried to plan what I want to do. My concern with trim sheets is that I don't see how to:
- either uv-unmap the overall shape of the foundation in one go (to avoid seams) but without having distortions
- or split the foundation into linear segments for the trim sheet but not have seams between those segments.
So what I'm thinking about, in order to still reduce the amount of work and the complexity of the final model, is to stick with sculpted stones, but have 1-2 large linear sections that I'll reuse (maybe flipped), plus corners to bind those together. I'll try to bake all the parts onto a single texture though.
I'm curious if I'm missing a way of doing this with trim sheets though.
Homework Submission - Week 2~3 - House Exterior - Foundations
blanchsb @theluthier
What worked somewhat: I did the high-res mesh using modeled stones. To make it a little bit less tedious, I did split the foundation into 10 different "blocks" and reused them. This is only a reduction of ~3x as I didn't manage to work with fewer such blocks.

See my previous post on why I didn't find a way to use trim sheets for that, in case I missed something. I honestly wished I could use that instead, given how much manual work went into this approach...
Baking the high poly onto the low poly mesh had a few issues (besides taking a fair amount of time on my PC):
I did a full procedural texture so far, as I didn't want to do manual painting before I learn if there is another option to getting the cavity map. At the moment this yields something like:

Eagerly awaiting advice for the problems above ;)
I hope Kent has a good suggestion here.
I am really glad you stuck with it. I like how the stones are laid together. I went a different route and wished my trim sheet method would have gone better. I ended up doing a procedural displace modifier. I almost was ready to bake the textures tonight but my laptop overheated and I lost the file lol. I'll see what I can recover but my files are not opening on google drive so I am downloading them. I may have corrupted my blender startup file. Who knows.
All I know is those rocks are coming together man!
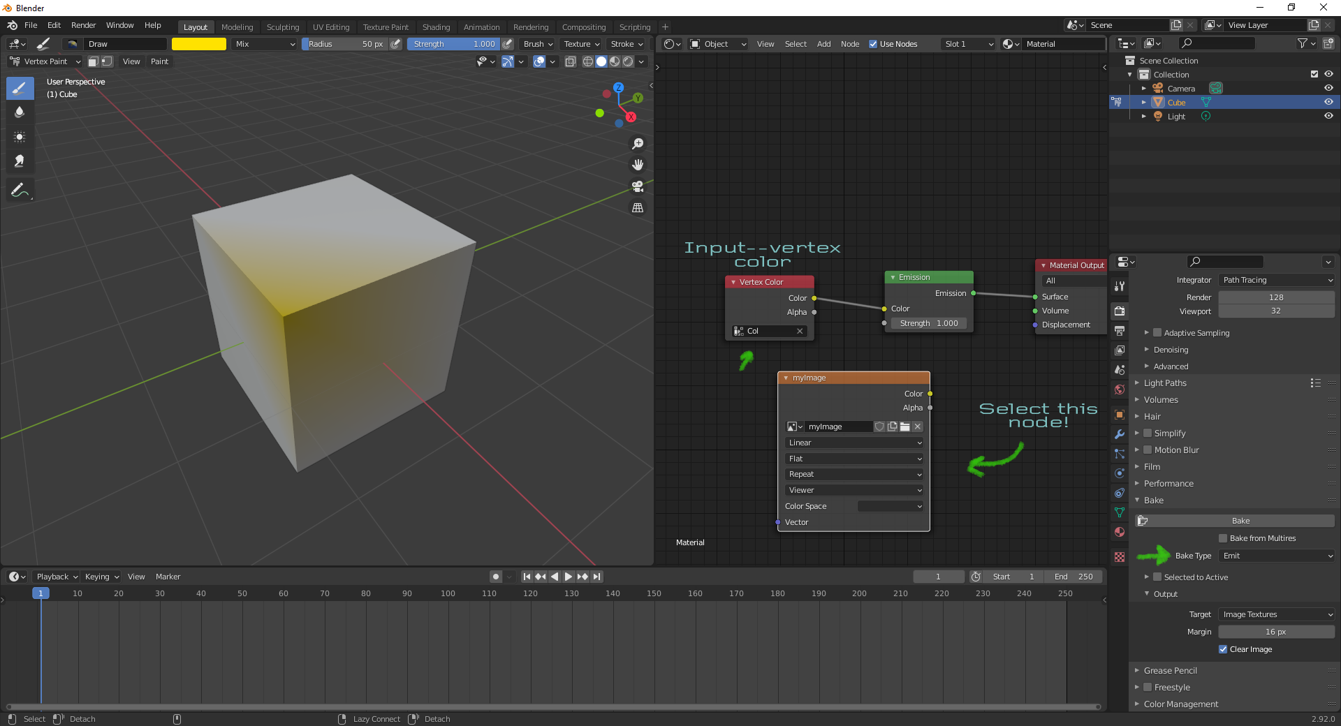
You can bake vertex colors (or any texture) by using an emit node. Paint your hi res with dirty verts and and plug those into an emission shader. Bake type to emit and check "selected to active" with your lo-res UV unwrapped model as the active selection. Be sure you have an image texture to bake to and have it selected in the node editor.
Wow - what a cool system you've developed for tetris-ing your blocks together. Very impressive!
I hope I can make a stylistic suggestion. It would mean rebaking 😖 but I think the final result would be worth it. Currently your blocks are very straight-edged, precise; perfect. A key theme to older time periods / styles is a hand-made aesthetic which in a way can be summarized as "imperfection". I know it's asking a lot but I'd love to see you be a little stronger with your sculpted accents:

Really beat up those stones; no straight edges or flat surfaces! I did 99% of this with the scrape brush in a 5 minutes. The other 10% was collapsing the gap between stones. This gives everything a much more hand-made feel.
I would sculpt each modular section this way, then retopologize it as one simplified mesh:

Maybe bevel the edges and it should bake fine for our purposes.
One week of on-call for my job and the corresponding sleep deficit, and bam, completely dropped the ball again :(
No worries
chbug, real life is a real priority. You're welcome to continue working on your foundations after the Collab officially ends this week. Just mention me in your WIP thread with the final and I'll be sure to include it in the final assembly. NOTE: If you do this and don't get a confirmation message from me, keep tagging me till I do 😅