Hi, old Maya/Max/Cinema 4D modeler here...but newbie to Blender! I’ve exhausted my google skills and I’m hoping a kind, knowledgeable soul on this forum can point me in the right direction.
I have a need to match objectB’s Origin to objectA’s Origin...and this is the part I’m missing...as well as the local rotation of objectA.
The setup: I have several placeholder objects, that have proper Origin locations/rotations, and corresponding replacement objects, that have been sculpted in ZBrush. However, b/c of ZBrush/exporting, the Origins are all set to world center (0,0,0) on import.
I’ve discovered I can snap Origins via 3D Cursor juggling...but it doesn’t appear to respect the rotation of the original object. And, b/c I’m going to have to do this on _several_ objects, I’m hoping there is a way to match the rotation w/o doing each by it by hand/eye.
TIA!
If I understand this correctly....
First the Rotation
Make a Custom Orientation with the Object that you want the Rotation matched to selected:


Then select the Object that you want to match and:


Now, if you only want the Origin matched, use this Option:

For the Location (whether only the Origin or the whole Object), presss CTRL+S:

And you get:

Hope this helps, please ak if something is still unclear.
SpikeyXXX, thanks so much for the _prompt_ reply and adding a visual explanation to boot! Unfortunately, I failed to supply images and obviously didn't do a good enough job of explaining.
I hope these new images clear it up.

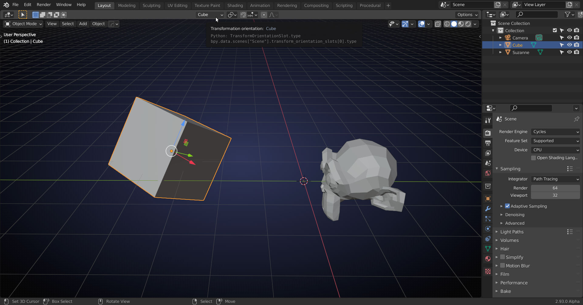
In the above, imageA, I have positioned a placeholder object w/ a local pivot that I need to match.

And here, in imageB, I have an object exported from ZBrush that occupies the same space as the placeholder object but it has an origin that resides at the world center.
So, I'm trying to match image B's origin, only, to image A's (retaining the world space location, for both, as depicted in imageA).
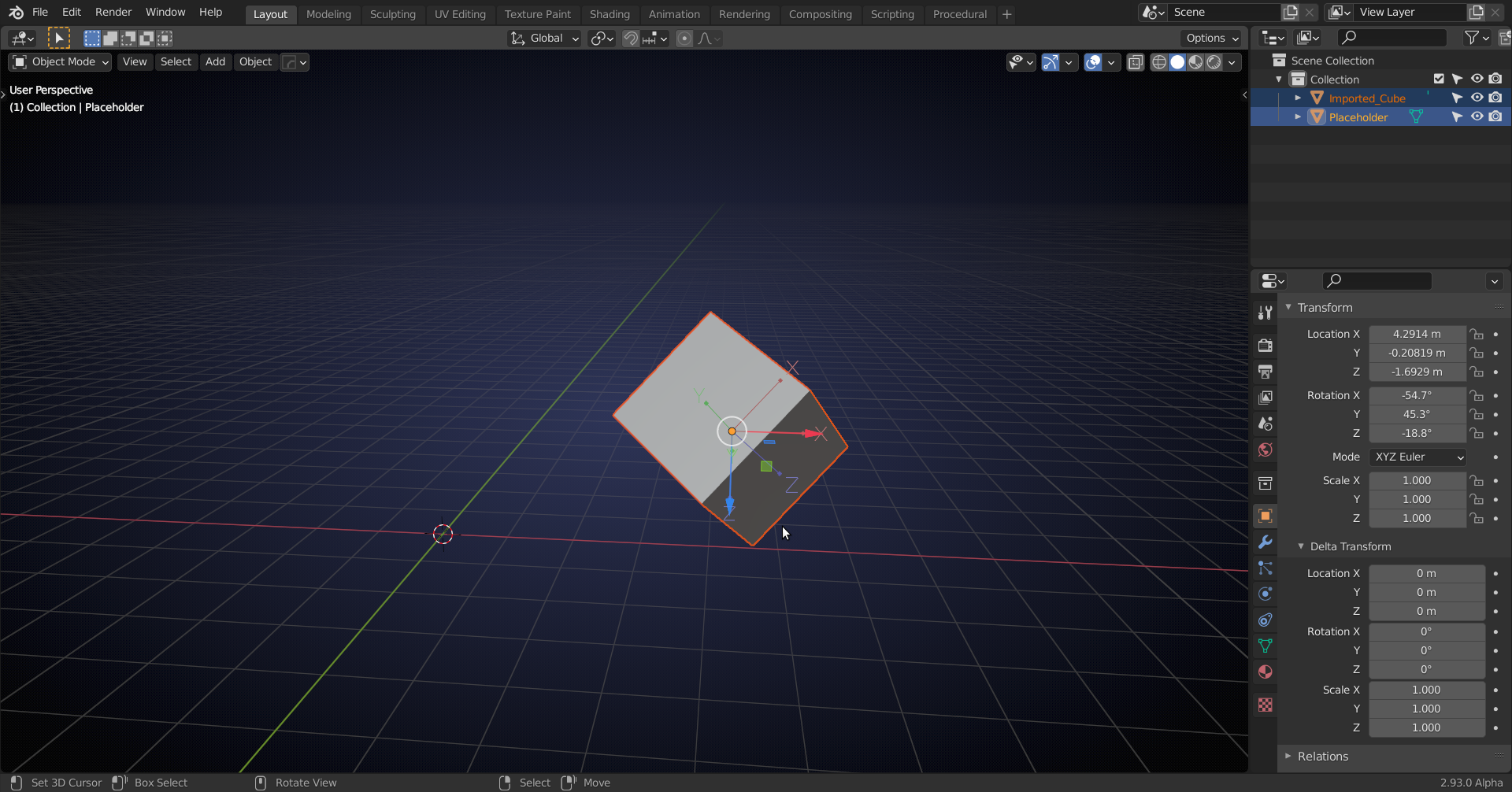
Well, If you have that placeholder Cube (and in the set-up you said you have several placeholder Objects), then you can use the above described method:
With the placeholder selected, create a new Transform Orientation by clicking the +.
Then import the Cube, which comes in like this:

Check Affect Only Origins and SHIFT+ Select the Placeholder and then SHIFT+S > Selection to Active:

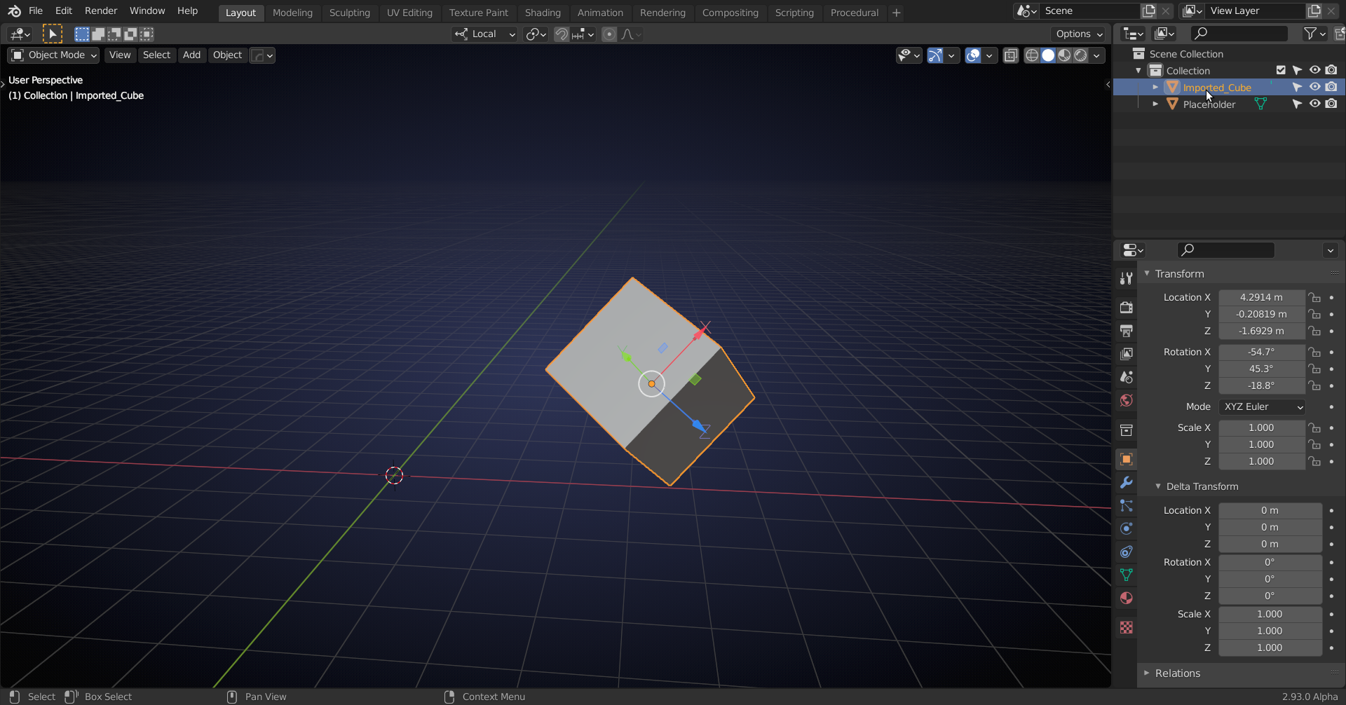
Then switch to Placeholder Orientation and with the imported Object selected, go to: Object > Transform > Align to Transform orientation. The result:

That seems to work. Please let me know if I still misunderstood, or didn't explain well enough.