Hi guys! Thank you for your input. I turned on UV opacity and display stretch and I merged verticies by distance. Still not looking to hot.
This looks like you've misplaced/forgotten some seams...would indeed need to see your .blend to be sure what's going on..
Not sure how to send you the .blend file. I can't drag and drop and I can't bring in as an image.
Not sure how to send you the .blend file. I can't drag and drop and I can't bring in as an image.
Hi
springzephyr,
most common way around here is to upload it to dropbox (or similar) and post a download link (or send it per DM).
Greetings,
tobles
Hi Tobles thanks for helping out. I'm not 100% what DM stands for. Do you have a drop box to suggest?
Go to: https://www.dropbox.com
or: https://www.google.com/drive
or any other File-sharing service...
(DM stands for direct messaging, but I don't know how to do that on CGCookie)
https://www.dropbox.com/s/qajpfat6suh93mc/bands%20on%20treasure%20chest.blend?dl=0
Hi there here is a link to the file if you have some insight into this funky UV wrapl.
Thanks for your help.
Found it. The triangles are from overlapping faces, and the reason the Merge Verts didn't work is because one is a full trianlge behind the two triangles. Hopefully that makes sense.

Just delete that section and reconstruct it.
Here's how it looks in face wireframe mode. The dots give it away as well as the subtle whiter shading.

Side note: there's an ngon here

https://www.dropbox.com/s/qajpfat6suh93mc/bands%20on%20treasure%20chest.blend?dl=0
Here is the revised file. Still has the one end that looks like it isn't supposed to be there. However I looked at it and it does seem OK? Thank you once again, your insight is very helpful.
Hi springzephir, it looks okay now, just needs to be re-Unwrapped:
But there are a few more problems;
Delete Cube, Cube.006, Cube.028, Cube.031, Cylinder, Cylinder.002 and Cylinder.007.
(When you Delete a Mesh in Edit Mode, you do not delete the Object, only it's Vertices!)
Also look at your planks, some have issues.
Unwrap everything, so you can see the problematic planks and areas:

Removing those Faces that shouldn't be there, reveals even more problems:

Try and clean up everything you can find and then, if there still are problems, ask again.
And don't worry: these are not stupid mistakes, it's part of the learning process.
HI there I rebuilt the top planks from a new board that I created, as trying to go in and alter was very tedious. Looks like I made it worse.
I deleted the unused cubes. I get that now. Verts deleted in edit mode do not delete the object it's self. I'm thinking I'm going to move on to another tutorial as this is just not working.
I did fix the bottom boards and linked them to object. Maybe that's correct now?
I haven't worked on the side ones yet.
Here is the link. https://www.dropbox.com/s/qajpfat6suh93mc/bands%20on%20treasure%20chest.blend?dl=0
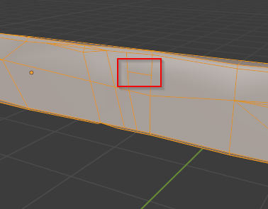
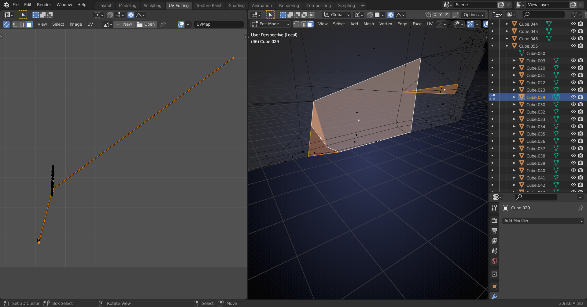
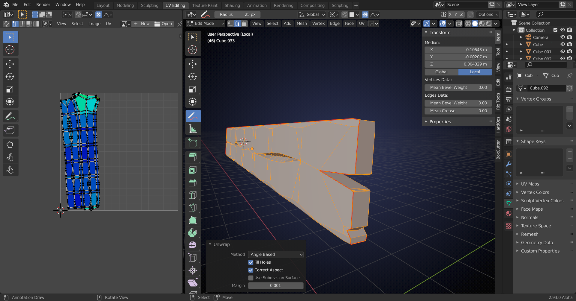
This is what i get when I unwrap.
This is what I get before unwrap. I thought it looked good. Not so.
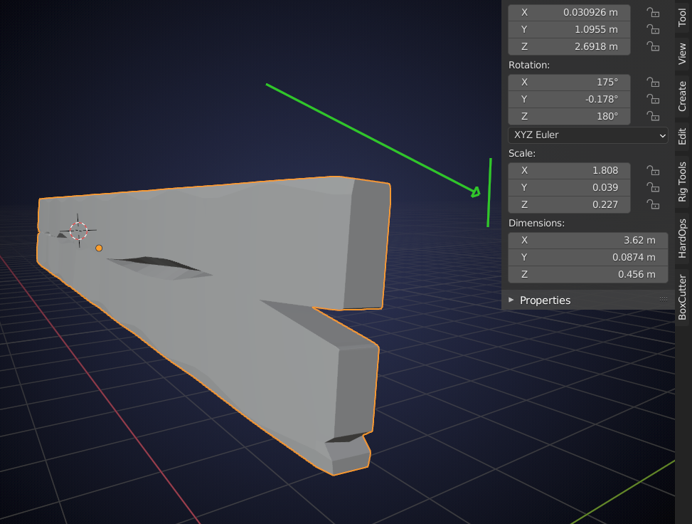
The Plank you are showing here has a non-uniform Scale:

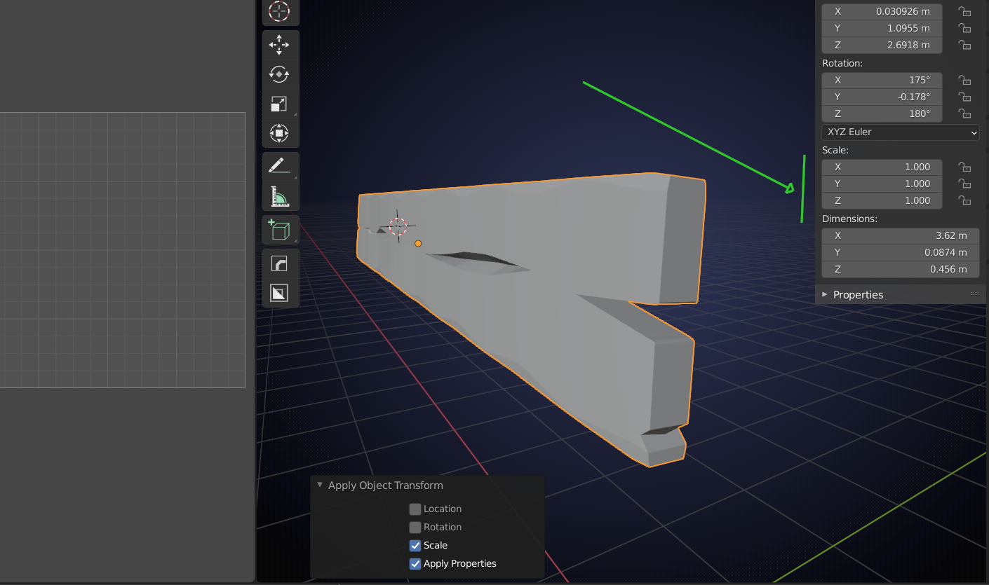
CTRL+A > Apply Scale:

Then Unwrap again:

As for the bottom Planks: this is not supposed to be there:

But that's a plank on the backside; the ones on the front side look okay now. You can simply mirror them on the Y-axis to get the back. No one is ever going to see the back and front at the same time, so they won't notice the mirroring ;)