How to separately change colours of duplicated objects?

After duplicating the ground layers and then moving on to changing the material colouring, the material colour is changing all 3 surface layers. How do I unlink them so I can adjust the colouring accordingly?

  • spikeyxxx replied

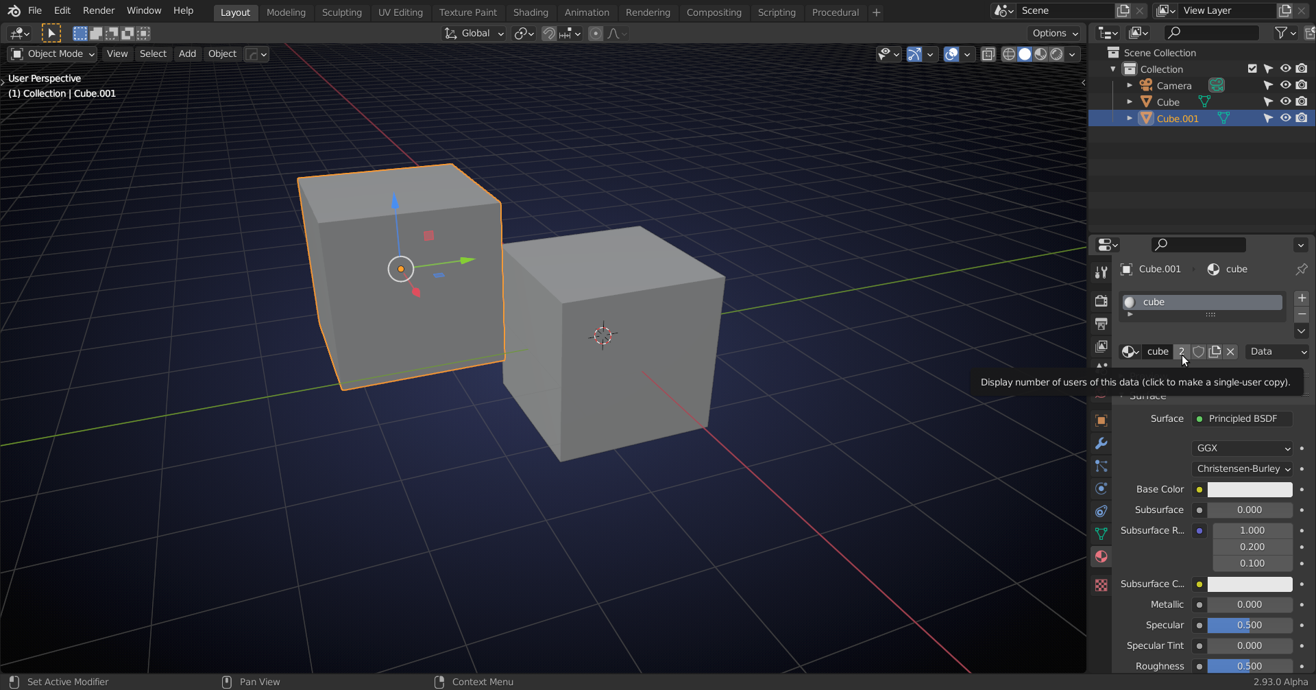
    There are several ways, I usually click the number right of the material: