HI there I have been trying to get the bands to work several times. I am building off of the main chest lid now, however every time I create a new cylinder mesh in "obect mode" and try to add a solidify modifier it uses the chest lid every time, even in edit mode. I have tried to separate by selection, no go. I tried to copy the locations by using ALT and LC but it didn't work properly either so I just copied the increments from the video and that seemed to work. At this point how can I separate the cylinder from the lid? Not sure what is going on here.
Hi, that must be extremely frustrating ;)
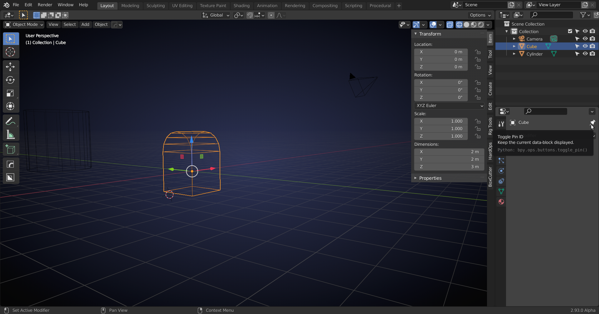
You have accidentally pinned the Modifers Tab, with the lid cylinder selected:

When you then select a different Object, the Modifiers you add will still be put on the lid.
Ooof yeah, accidentally pinning the properties of a non-selected object could be super frustrating. Good eye
spikeyxxx