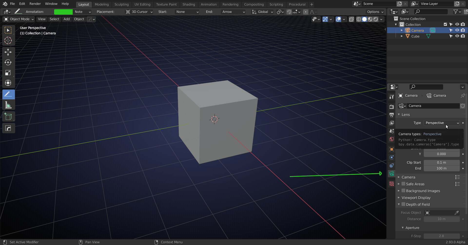
I can't find the camera properties where I change the lens type.

I can't find the camera properties where I change the lens type. Did they remove it? I'm using 2.9.

  • spikeyxxx replied

    Looks to me like it is in exactly the same place:

    Make sure you have the Camera selected!