Hello, please go easy on me I am a noob in Blender.
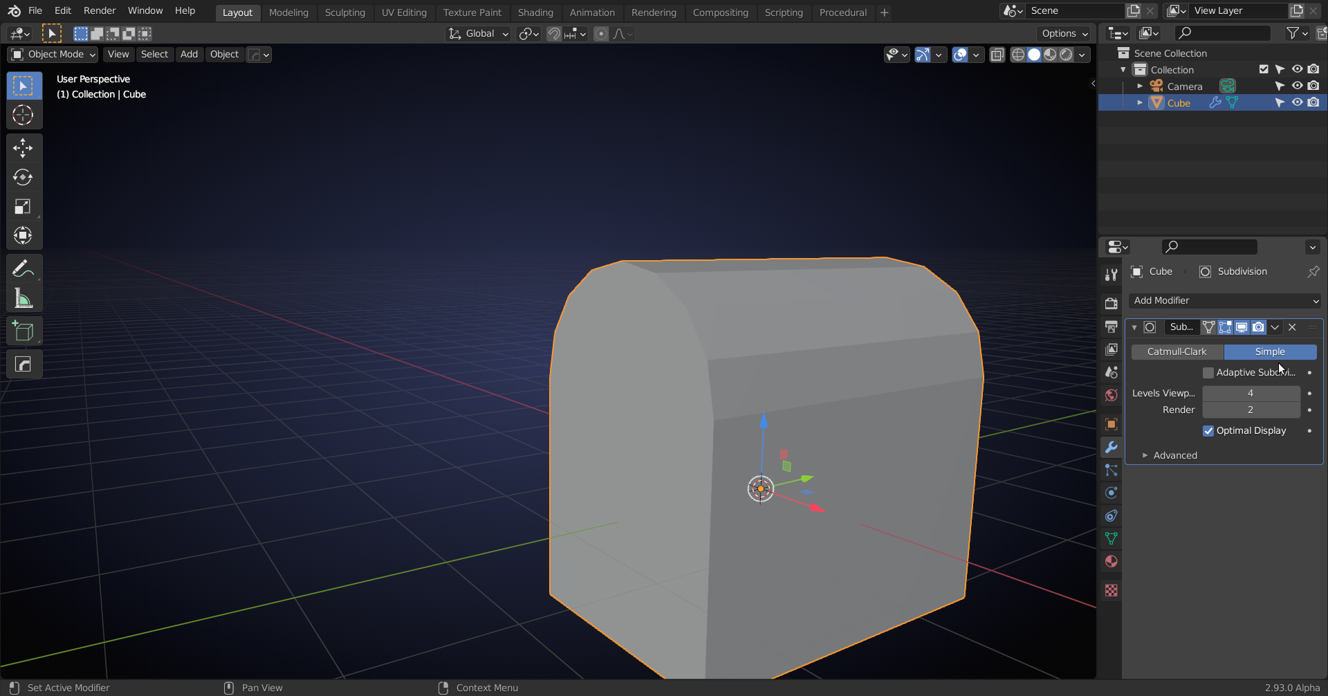
I created files in object mode and when I converted to a mesh then made subdivisions ctrl 5 but I get this. I tried upping the subdivisions, no go.
If you want to use SubSurf, set it to Simple (default is Catmull-Clark):

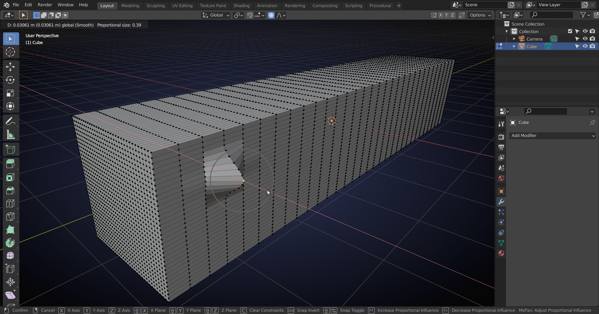
You will need to Apply the Modifier before Sculpting! (And the Scale of your Object...)
Remember that Sculpting is like Vertex manipulation with proportional editing and when your Object has 'uneven Vertex distribution (which you can get with Subsurf) Brushes might not behave as you would expect:

However, if you are going to use Dyntopo, you won't have that problem, because it will create even topology where you are sculpting:
