I'm at the part of the course where he laid out the UVs . I laid out my UVs I was able to get some of my parts unwrapped with no problem but I still had problems unwrapping these parts and I have red spots on some of them witch I'm told red is bad for the texture. I made sure to put the seams on and pressed unwrap please help.









Here's my blend file please tell me if these something wrong with the parts I modelled or if I didn't unwrapped them right so I will know how do fix this myself when I do this project again in the future thinks.
https://pasteall.org/blend/8c8d0901eb6542b18882e3ced16e5aba
Hi Jesse, there are a few problems.
Can't find anything wrong with these:

None of them have any red and I didn't change anything in your file...
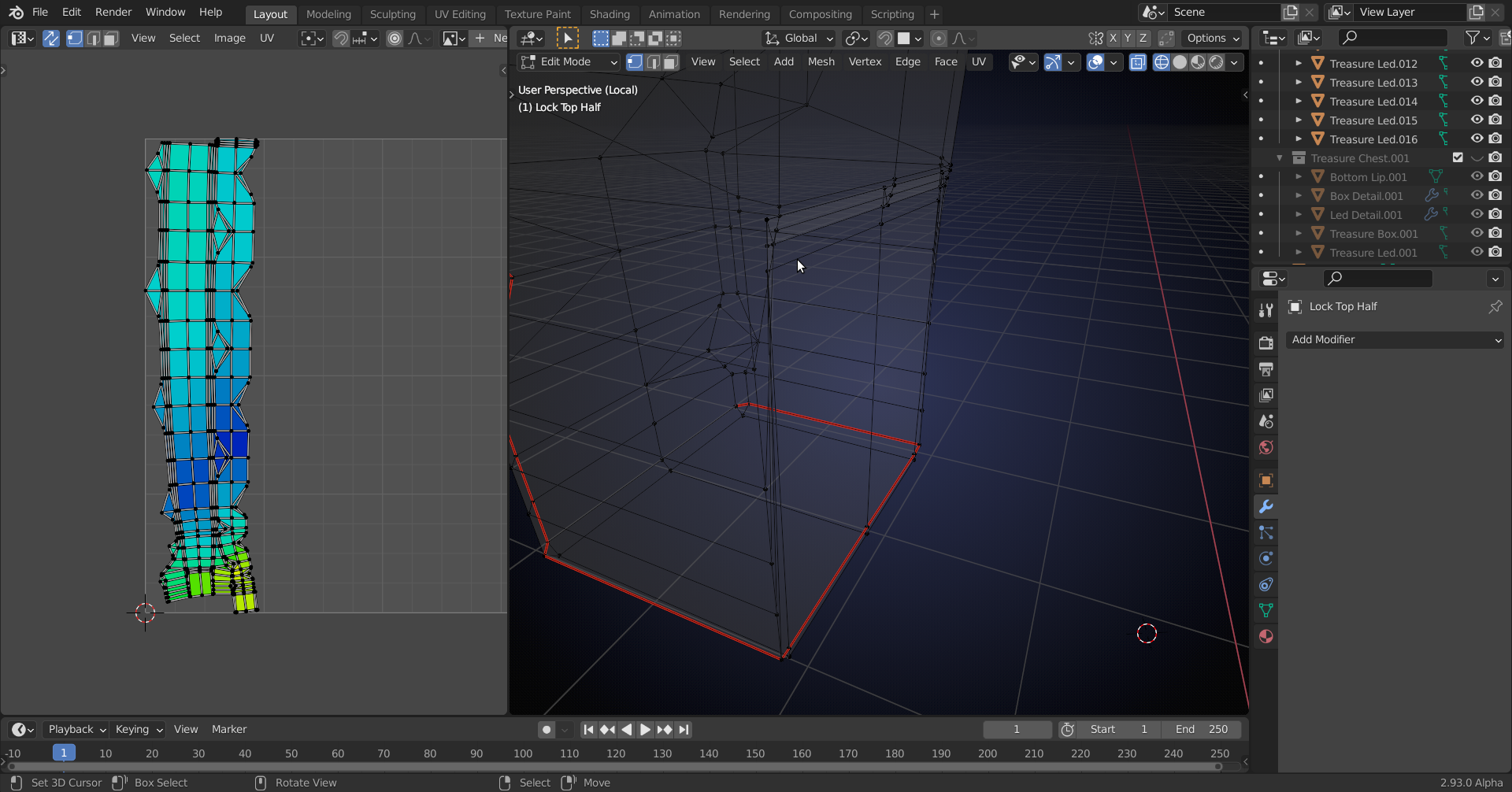
But here you've forgotten some seams:
On the other side of this you've moved some Edges unwantingly, creating a mess:

It's on the inside, but I wouldn't leave it like this. Slide those edges down (G G) one by one (actually two by two):

and Merge the bottom two with the seam.

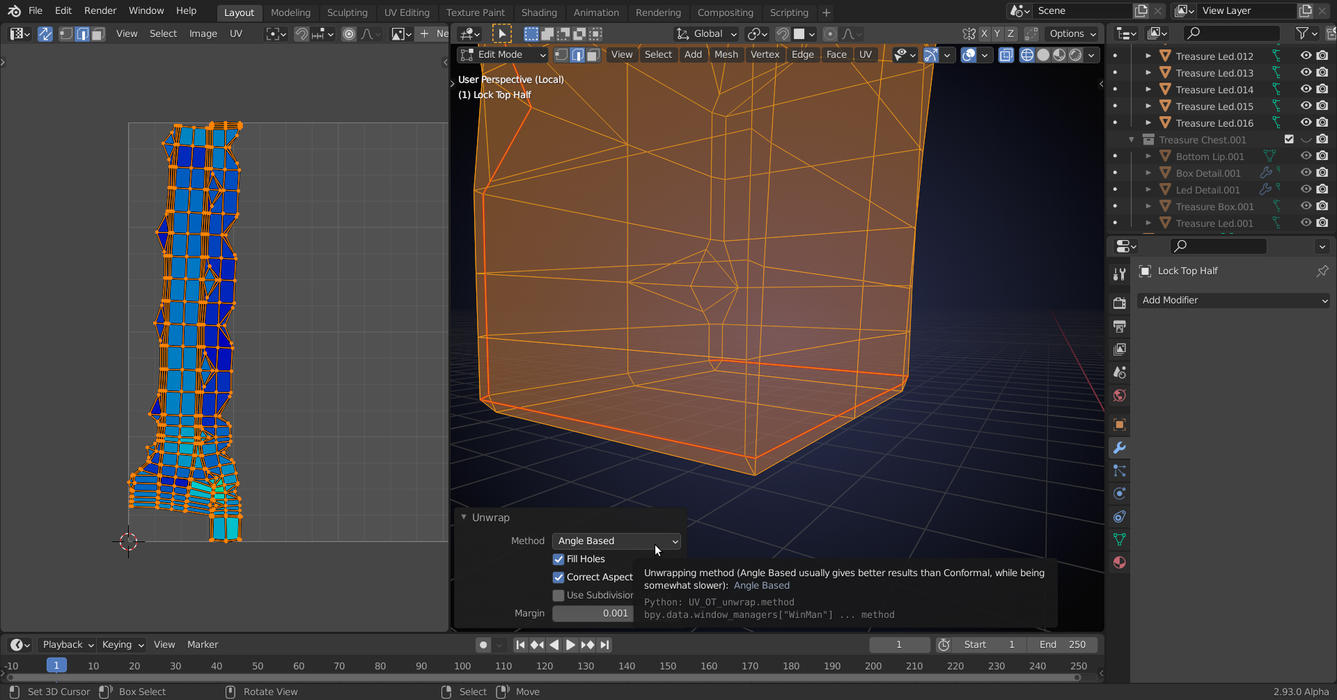
Next you've missed a small Edge (Mark as Seam), (you can also Merge the three 'zig-zag' Edges, that would be cleaner.)

After Mark Seam:

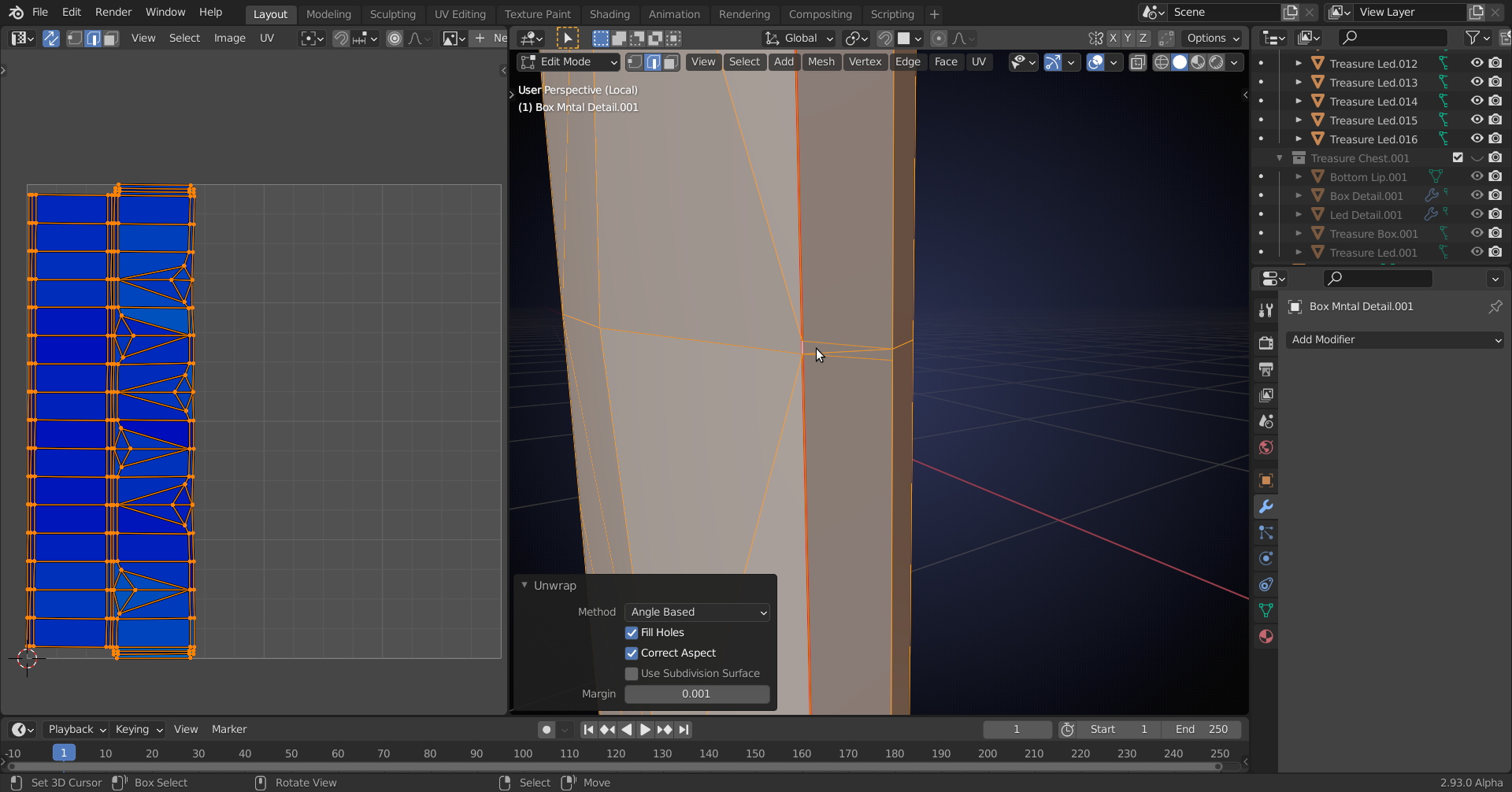
Here you've also forgotten a few (four) Edges:


You can also try switching between Conformal and Angle Based unwrapping. Sometimes one gives a better result than the other (usually, but not always, Angle Based is better).