Hello I'm new here and having a little trouble. Can't select each object individually. Just one solid object.
Here is what happened. I'm assuming I have linked objects turned on or parenting ... could you point me in the right direction?
You only have one mesh Object (a Cube), that means that you've probably Added the Cylinder when the Cube was in Edit Mode.
So, now you have:

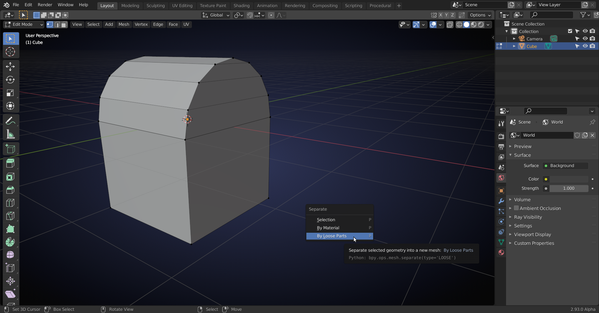
Tab into Edit Mode and press P > by Loose Parts:

Back into Object Mode you should now have 2 Mesh Objects like in the tutorial.