Hey guys,
I am trying a fireflies effect but somehow i cant get the glow to get shining off.
this is how it looks but as you see its just a collored ball. anyone know what i am doing wrong ?
is there also a tutorial that shows how to create sort of lightpath behind them (that off course fades away )

hello guys,
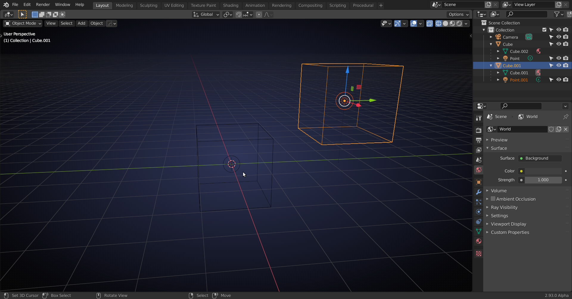
i got further and got a pretty nice effect but its still not doing what i want.
first of all, this is how it looks now :

as you can see , the lights are there but even if i put emmision to 5000 or 10000 its not reflecting the light onto the flower plant.
yes i do get a bigger radius of light that shows off but i would like that i also reflect the light of the emmision to the surroundings.
the idea is for my final render that i keep the world light pretty low but most lightning comes from the fireflies.
i really hope anyone can help me out.
Hi Yuki,
you are using Eevee, I guess. Not my specialty, but what you could do is put a Point Light at each firefly's position, (I'd parent the light to the fly...) to illuminate the environment and use the Emission Shader on the fireflies to provide the glow:

spikeyxxx hey,
indeed i am using eevee . that is indeed a trick i can use :D gonna try it out and hope that with several duplicates it will look great :)
spikeyxxx one quick question . when i have it parented and i want to duplicate it will only make a duplicate of the sphere ?
can i copy both at the same time ?