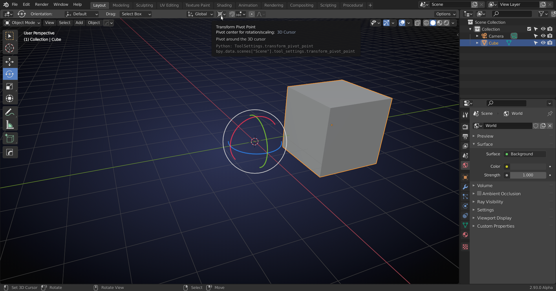
When working with an object and trying to do any kind of transformation after moving the object from the default position where it was created, the rotation centre stays in the centre of the scene instead of the centre of the object.

You probably have the Pivot Point set to 3D Cursor:

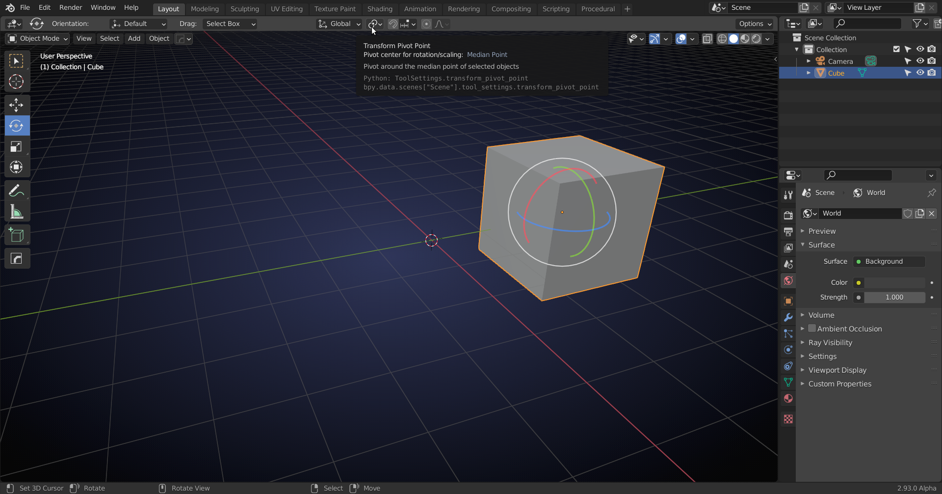
Change it to Median Point and you should be good to go:
