Hello here is what I have I know I originally had it set to world origin however I changed to median point and still not aligned with individual object.
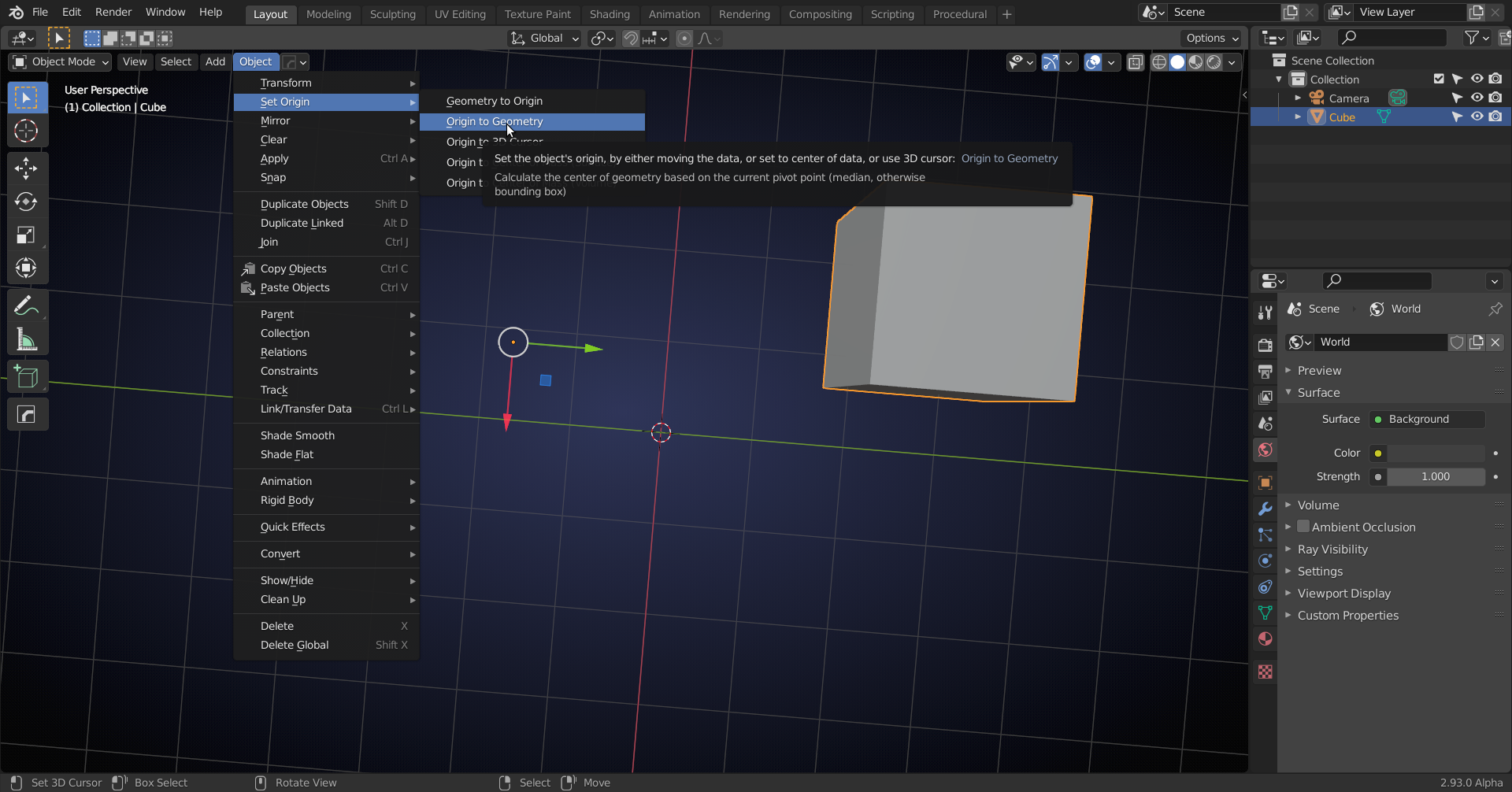
It actually is 'aligned' with the Object, because your Circle.004 (it's Origin) is still at that point. You set the Origin to the Geometry here to get the behavior you expect:

You might also want to look at my answer to this question: