Hey guys,
i am trying texture paint but got some questions
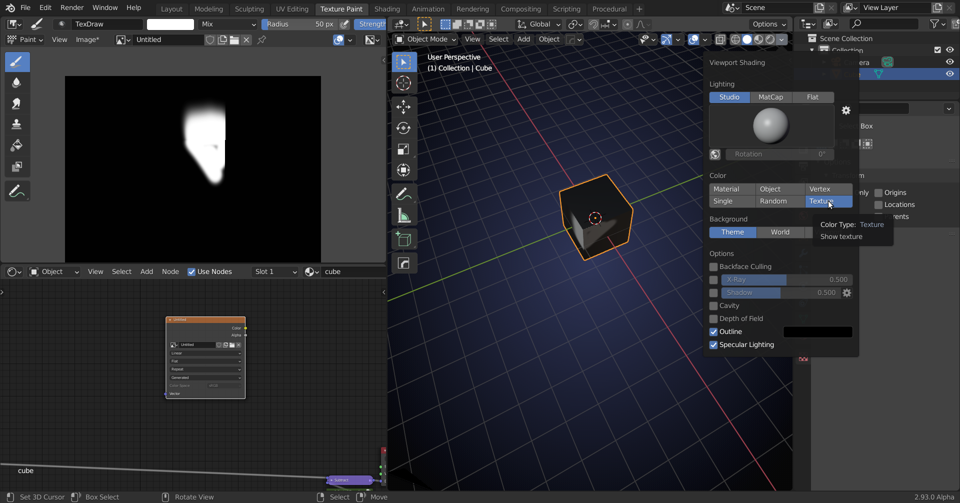
first of all my image of my screen
question 1: do we only have one brush ? or did i do someting wrong ?
question 2: how can i save the left image with the uv map visible so that i can open it in another program to try collor there ?
Hi Yuki,
1. There is indeed only one brush. You can probably add more brushes yourself, but I don't know how to do that.
2. You can save the UV's when you enable the Addon 'Import-Export: UV Layout'.
Then with your Object in Edit Mode (or just switch to the UV Editing Workspace):

This will save the UV's as PNG with Alpha background. Any painting done in Blender has to be saved as Image separately.
You can set the path to your painting application in your Preferences

and then you can open your image directly in your favorite application:

Maybe some else knows a way to get the image with the UV's in an external application in one go...
spikeyxxx
Thank you , so far it works.
Just dont get one thing. i can see the texture paint of the loaded uv map drawing now that i painted.
But when i go to object mode the collor isnt visible ?
I'm really not an expert on texture painting, but do you have the texture node selected (in the Shader Editor) and set the Vieport Display to Texture?

indeed the node setup was overriding the texture paint .
Thanks a lot for the help :D