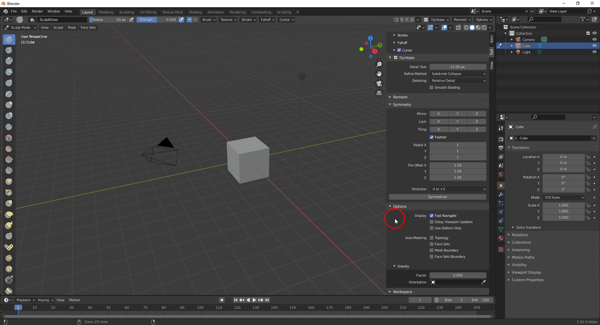
Is there a "Threaded Sculpt" setting in Blender 2.9? I can't find it in the "Options" panel:

I think they removed that setting in 2.90 and sculpting now always uses multi-threading.
Can't find any mentioning of this though...Maybe a good question for Blender Today on Monday?
Thanks,
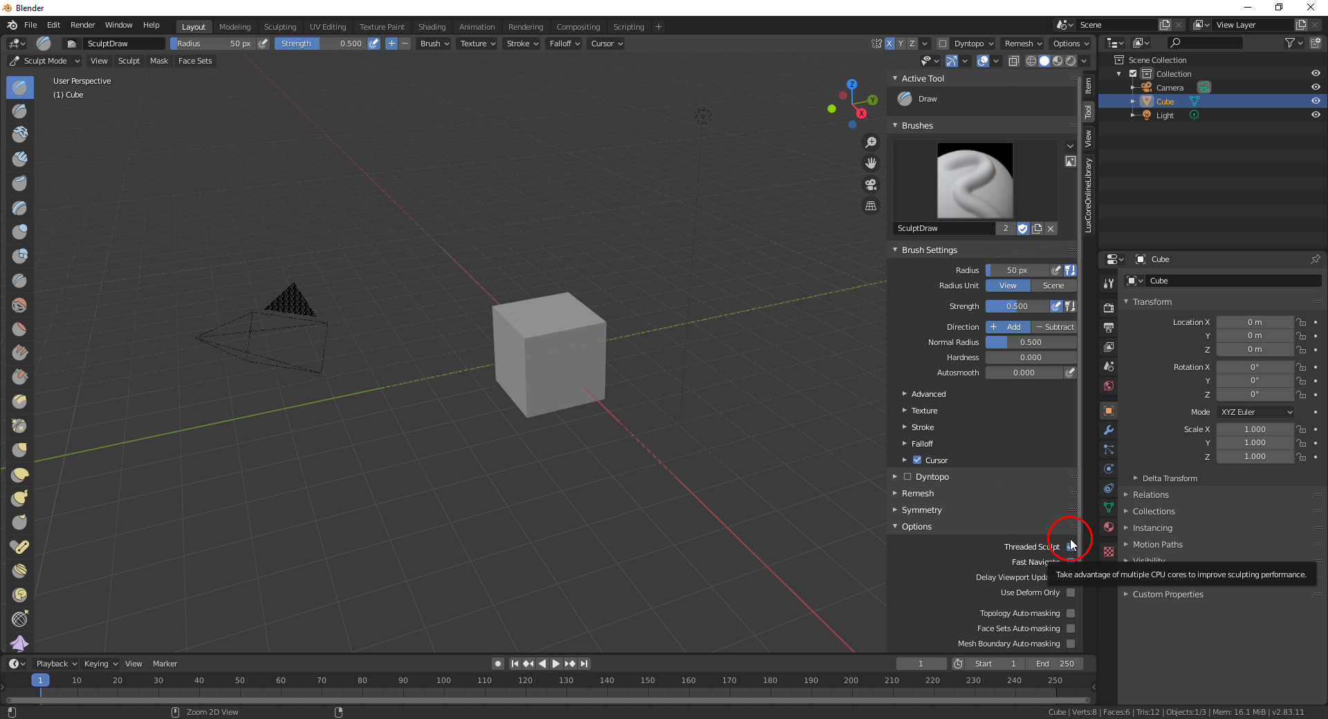
spikeyxxx! I just checked it and indeed Blender 2.83, the last version before Blender 2.9, still had this option:

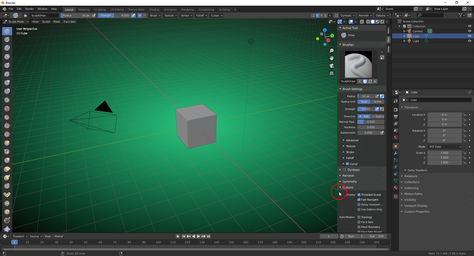
2.90.0 Alpha also had this option:

But it's missing in the official release of Blender 2.90.0 (at least under "Options", I didn't look elsewhere):

I'm working with Blender 2.92, that's why I didn't find it.