I've been trying to apply the techniques in this video to all of my boards in preparation for the next video. When I put "divets" in the edges of my boards, I get dents and creases on the flat surfaces. I don't notice them until I tab into object mode and rotate the view a little, and by the time I see them, I can't get rid of them. My attempts to do so simply wreak havoc on my work. Why are these creases and dents occurring, how can I get rid of the ones that are there, and how do I avoid them in the future. (Right now the board looks more like a beam of metal than a board.)
If you mean something like this:

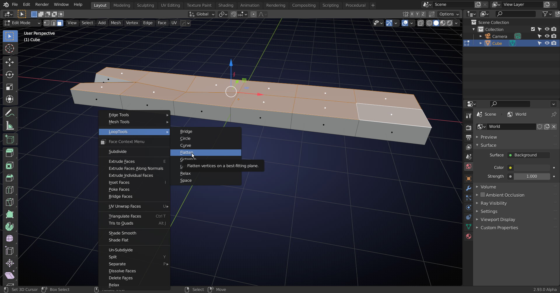
You can enable the LoopTools Addon (very useful!) in your Preferences:

Then, in Edit Mode, select the 'top' Faces and press W (when using right-click-select) or right click next to the Mesh (when using left-click-select) to bring up the 'specials' menu and go to LoopTools > Flatten:

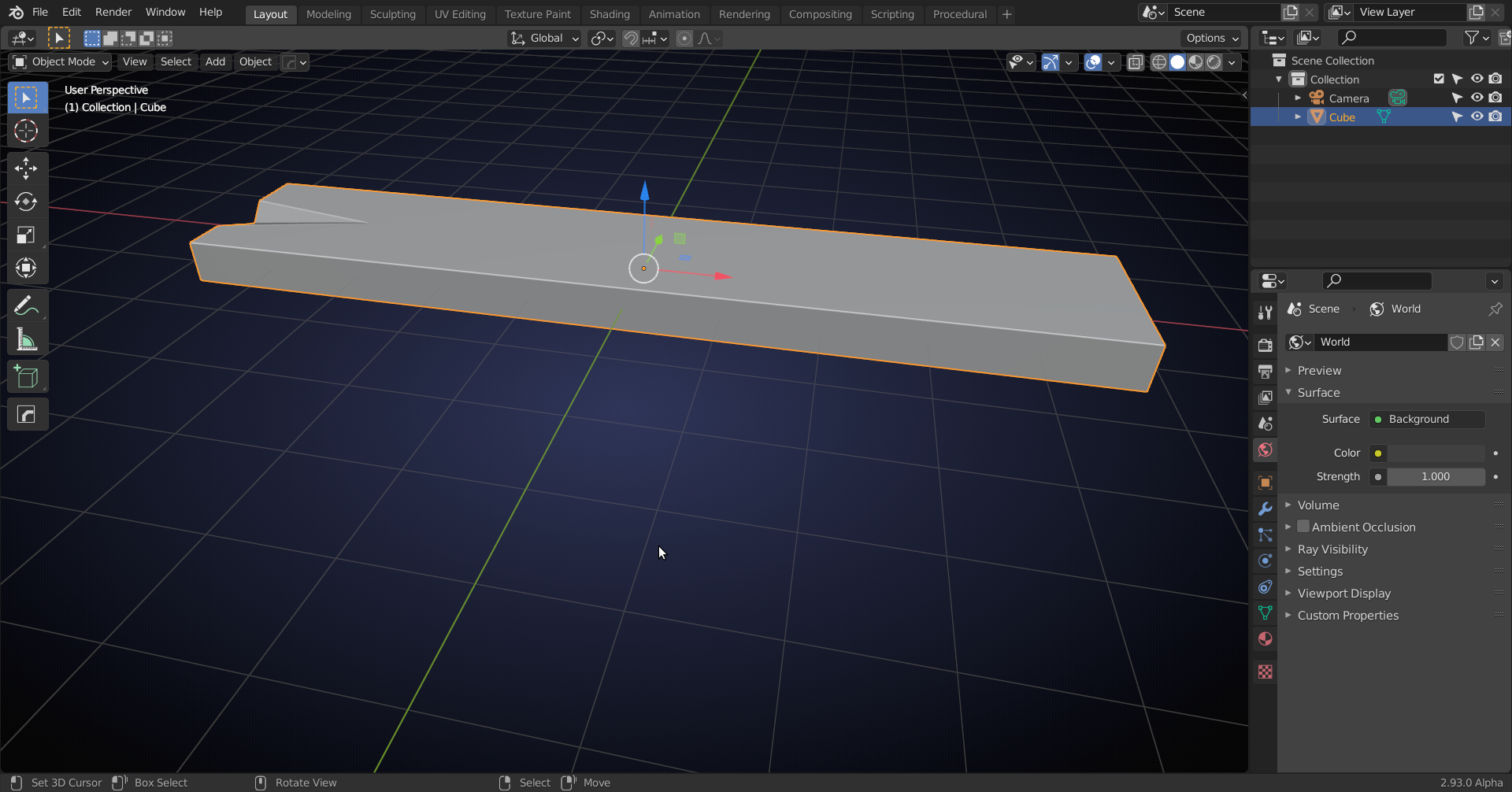
This will be the result:

This can happen when you are moving the 'wrong' Vertex, but the fix is relatively easy and this still happens to experienced users sometimes, so don't stress out too much about avoiding it and just know how to repair the damage ;)
(Btw: I've shown this with a Vertex in the 'middle' of the plank, but it can also happen with side Vertices, of course.)
That is an awesome tool. Thank you. I was able to fix quite a few things that didn't sit right with me.