
I was working on it yesterday and suddenly today I can't seem to find it. Is there a way to recover this?
Hi Jonathan!
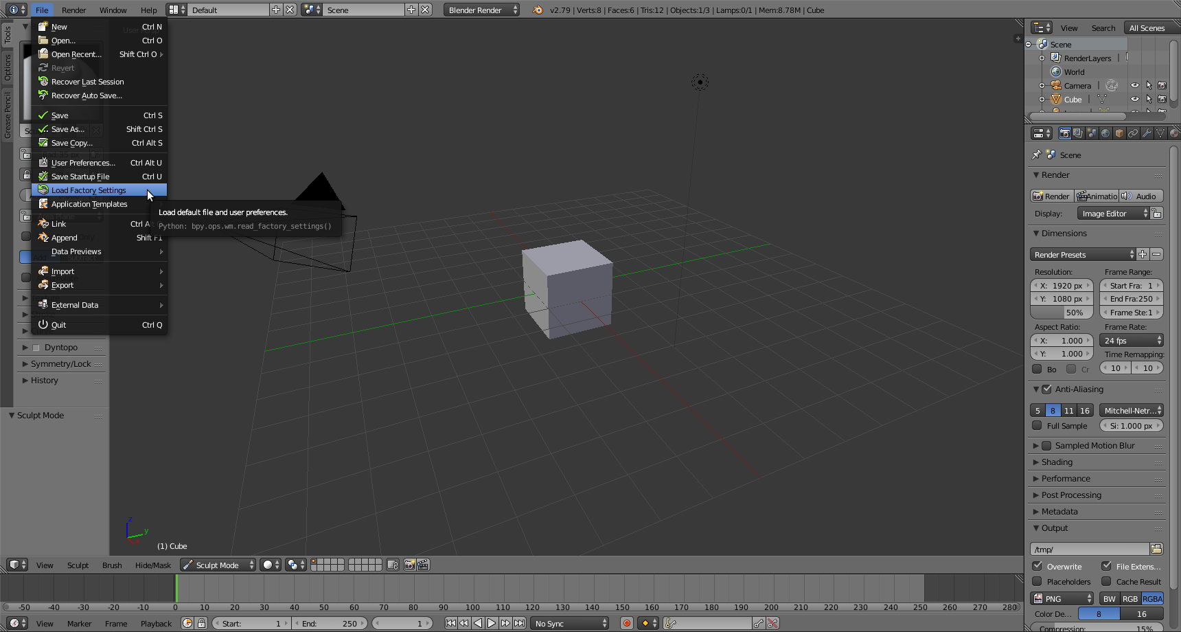
You can recover that Brush by going to File > Load Factory Settings:

Then you can save this as your Startup File (CTRL+U).
If you have a lot of Settings changed (User Preferences), you can also just Save this File as 'filename'
Then open Blender, Got to File > Append > 'filename' > Brush > Pinch/Magnify
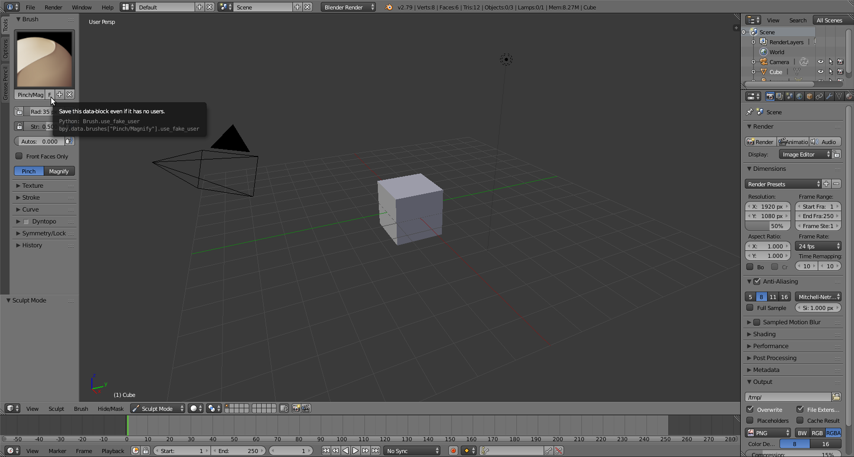
Look for the Brush and Click the F:

Go back to Object Mode and Save Startup File.
Your Brush is back :)