
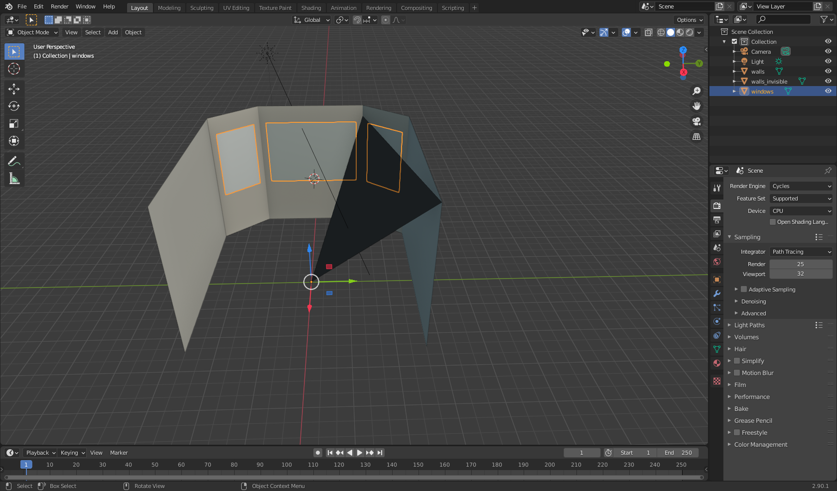
Not sure what is causing this. The only thing it looks like it maybe is the camera.
To see if it is, with your cursor in the 3D viewport press 0 on the number pad to go into camera view, what do you see?
you have a camera in your scene, but I cant see it in this image which suggest this black triangle is from the camera. Try deleting the camera in the outliner and add a new one. Shift+A>Camera.