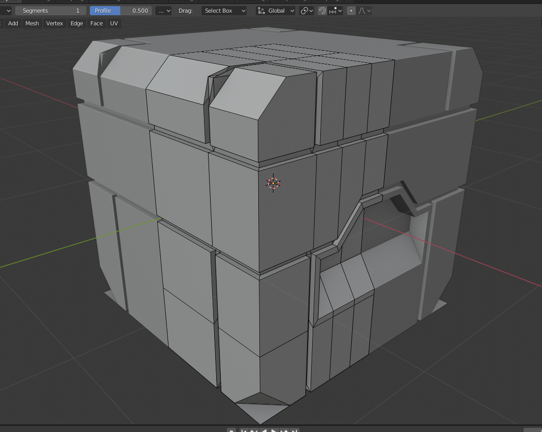
Whenever I attempt to bevel the top edges or bottom vertex there seems to be a surface there that I can't get rid of. It doesn't bevel exactly like the video. The area between the beveled areas doesn't seem to be beveled at all. I've started over about 3 times and followed instructions to make sure I didn't accidentally hit an incorrect setting. Any help is greatly appreciated.
Blender Version: 2.82a
Try this : select all in Edit Mode with A amd then press M > Merge by Distance (there might be some, so-called double Vertices:; more than one Vertex occupying the same place in 3D space).
This probably solves it already, but just to be sure: Select all again and use SHIFT+N to re-calculate the Normals.
If these don't help, please provide a link to your .blend file (through Dropbox, or Google Drive, or any cloud service you like).