every time I try to insert a key frame using 'I', I get the error "Keying set failed to insert any keyframes". I haven't (knowingly) changed any settings, what could it be?
edit - I have managed to add a keyframe by changing some settings, but I don't get that menu you show when you press 'I'. I am using BLender 2.83
I can reproduce that error by ...
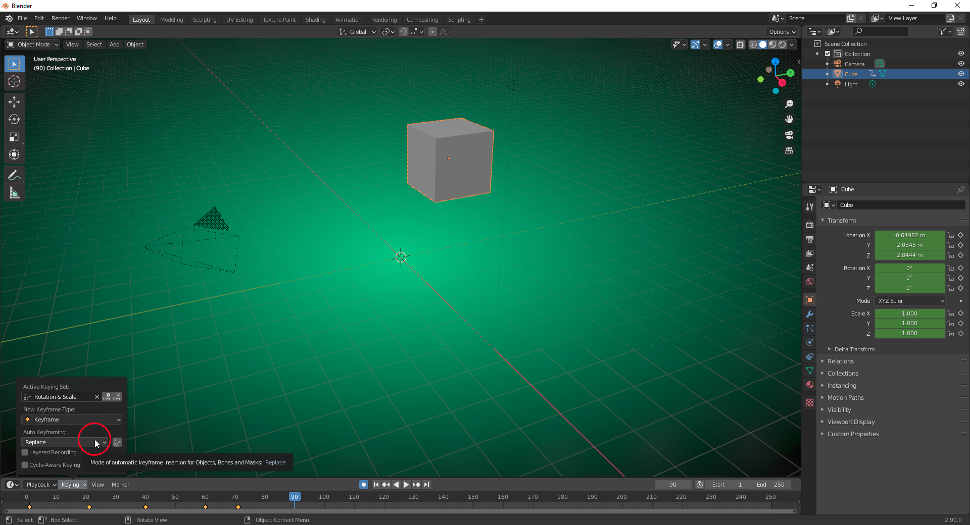
1) ... activating "Automatic Keyframing" (button with a filled circle in the "Timeline Editor Header" must be pressed (=blue))

2) ... setting "Auto Keyframing" to "Replace" (keyframes can only be set on frames with an existing keyframe so that the new keyframe is used instead of the old one):

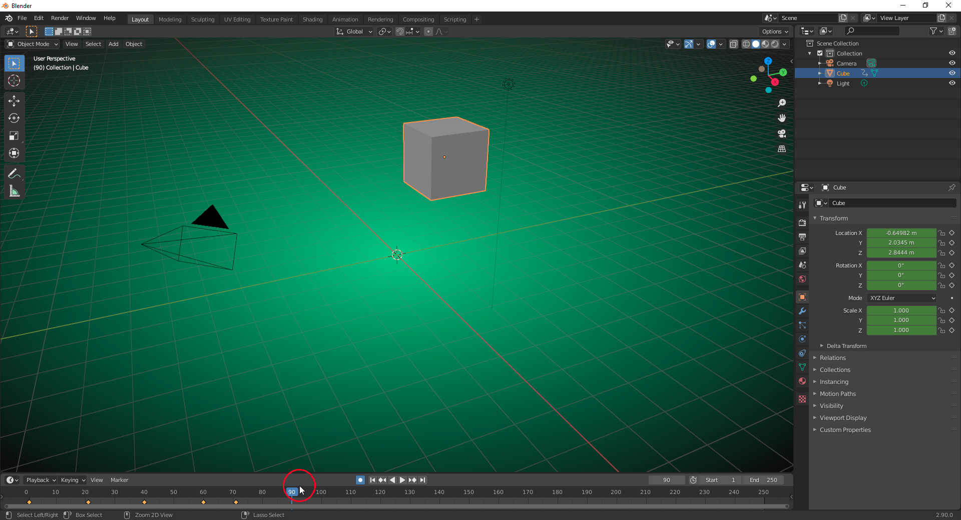
3) .... setting the "Timeline Playhead" to a frame without a keyframe

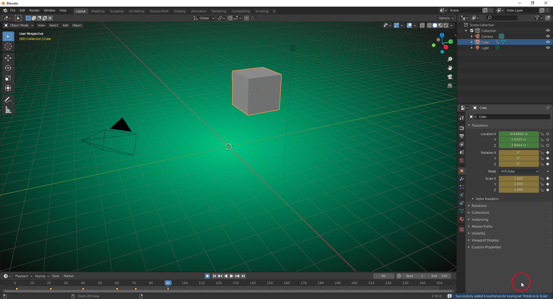
4) ... and pressing "I" for a manual keyframe insertion resulting in the error message mentioned above:

You could nevertheless manually add a keyframe with "I" on a frame with an existing keyframe.
If you set "Automatic Keyframing Mode" in Step 2 to "Add & Replace" instead, you can manually add keyframes with "I" on all frames no matter whether there's already a keyframe or not:

