Hi,
Can you tell me what's the difference?
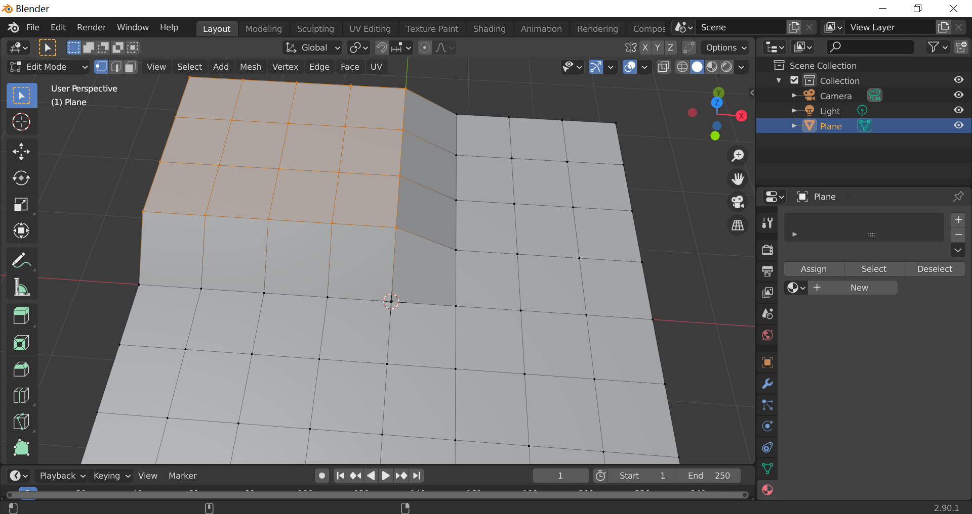
Below is my face, and I am in solid shading mode.

Below is John's, you can see the broken quads which have shadows.

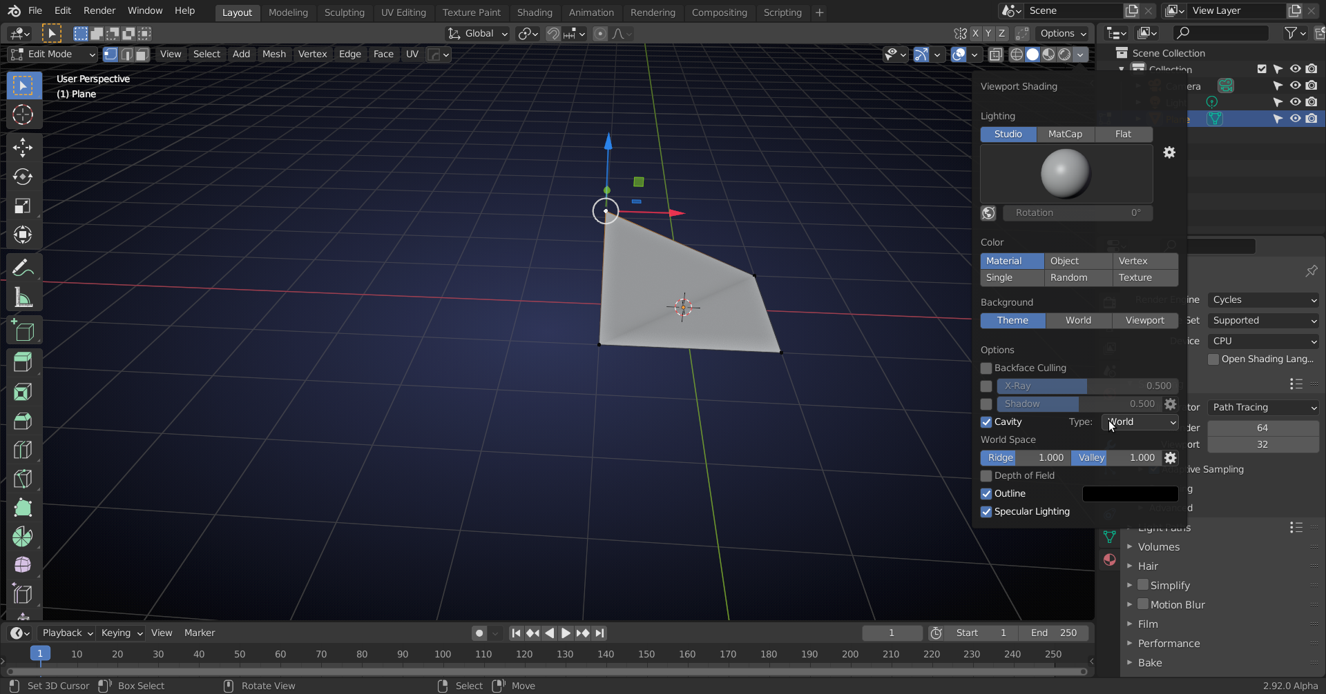
You've also got a broken quad, to 'see' it, enable Cavity in the Shading dropdown, set it to World or Both:
