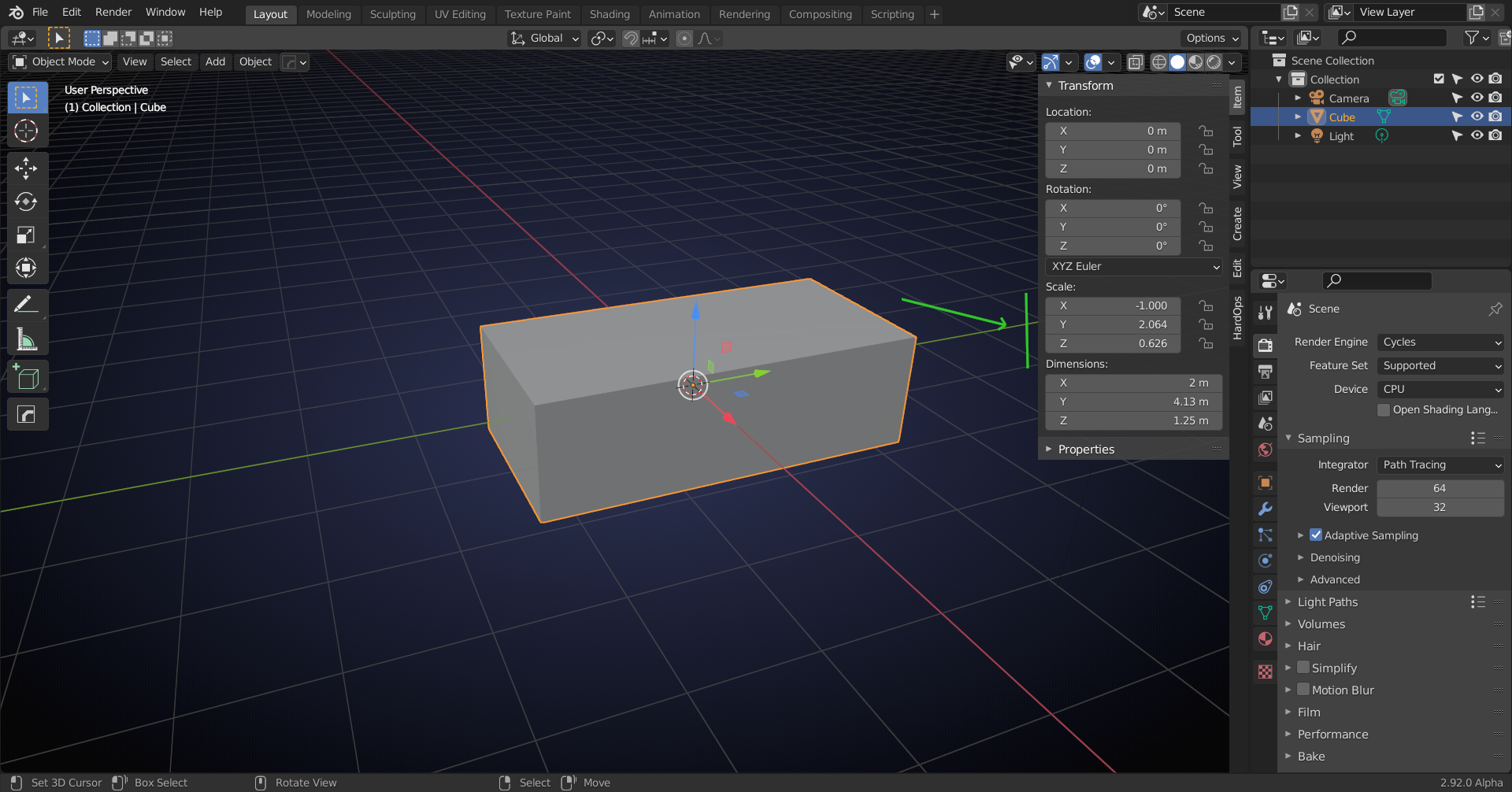
I click unwrap but i says it has a negative scale
It still unwraps, but it will give a mirrored UV-unwrap.
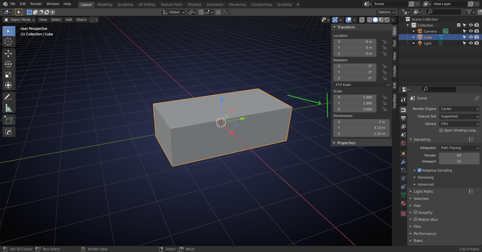
In Object Mode press CTRL+A > Apply Scale. Then you can unwrap without any warning message.
Mesh should be in Object Mode and then press the CTRL key and the A key at the same time.
When you have applied the scale, it doesn't have a negative scale anymore!
Before:

After CTRL+A > Apply Scale:

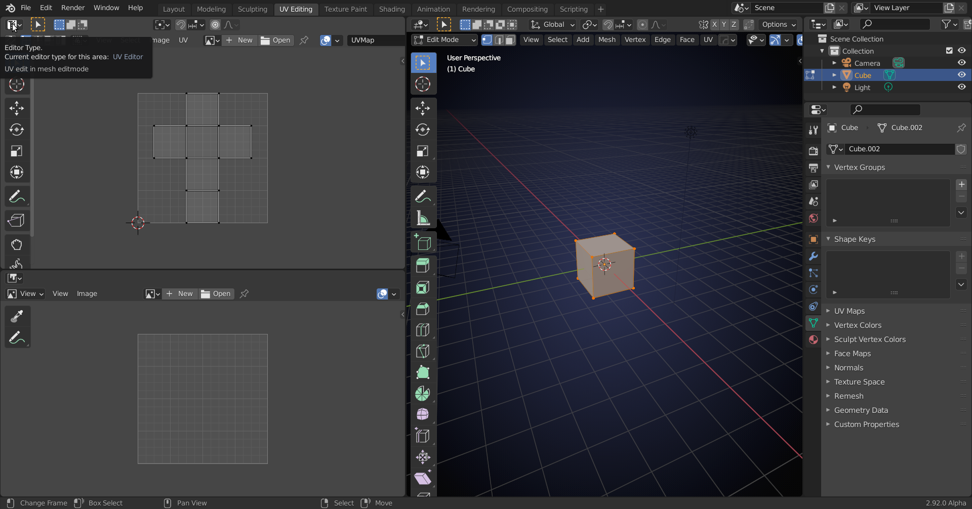
In your screenshot you have the Image Editor open that won't show the UV's. Try the UV Editor. (You can simply switch to the UV Editing Workspace.)