At the included video time when mirroring the meshes, my middle one needs to have its mirror applied. If not i will only mirror half of the middle part. Since the middle part is also mirrored, it probably chooses the part with the axctual geometry, and not the mirrored part. But Kent doesnt apply it in the tutorial so i wonder why i had to. Can this have to do with origins?
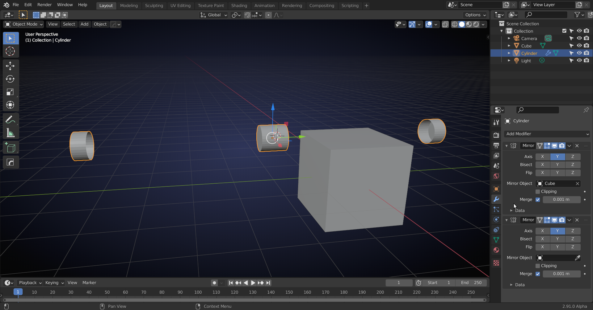
Hi Morton. Maybe you have the order of the two Mirror Modifiers swapped:

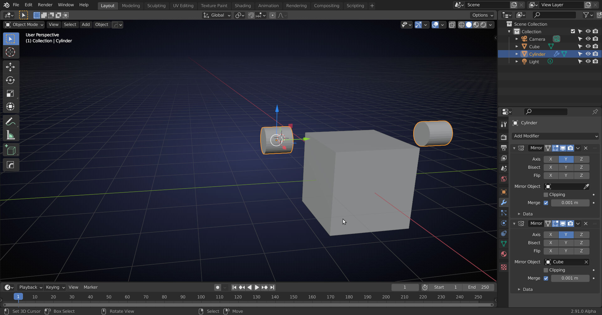
You're too zoomed in to see the leftmost part ;)
Should be like this:

That might be right, but this happend when linking the modifier, not adding a new one. My bad, i gotta be more precise with the info.
Oh well, it seems there was another reason. Somewhere along the line of the work i did i have applied another mirror mod that should net be aplied. When deleting the new part (from the mirrormod) and reestablishiung a new mod (that was not aplied) the procedure worked like in the tutorial.