Nothing is happening if i hit B on the keyboard it only shows dotted lines .

 

  • spikeyxxx replied

    If it shows dotted lines, then something is happening; press B:

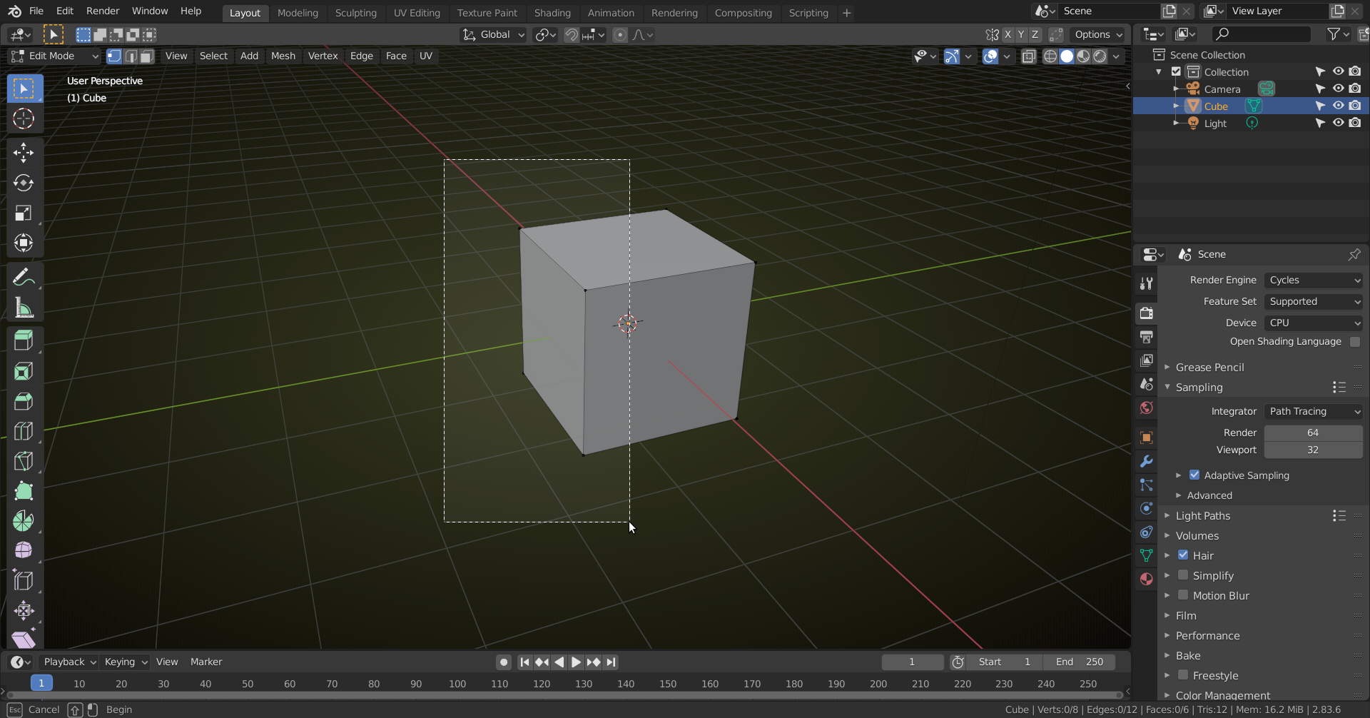
    Now press your left mouse button and drag:

    When you now release the LMB, what was 'inside' the rectangle upon release is being selected.