You can bake textures to "Vertex Colors" and use this color information with "Point Density" textures if you choose "Object Vertices" as point data source. You would normally do this with "Surface Color" textures but if you decide to use the "Normal Map" texture for this purpose (as you can do it with "Mat Caps" shading), then this might be a nice looking artistic decision.
Gottfried Hoffmann ("Cycles Encyclopedia") demonstrated this in a course about "Point Density Textures" with awesome animations!
I've found a workaround to bake textures to vertex colors in Blender 2.8 and 2.9 ! Baking a UV texture into vertex colors:
You should have an object with enough vertices in order to get a sufficient resolution for your vertex colors.
1) Set a Brush Texture in the „Texture Tab“ of your „Properties Editor“

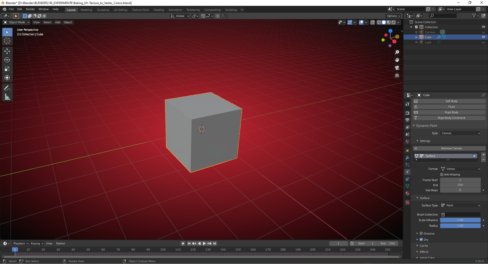
2) Create a „Dynamic Paint Canvas“ on your object
a) Set the „Format“ to „Vertex“ and the „Surface Type“ to „Paint“ (Default)

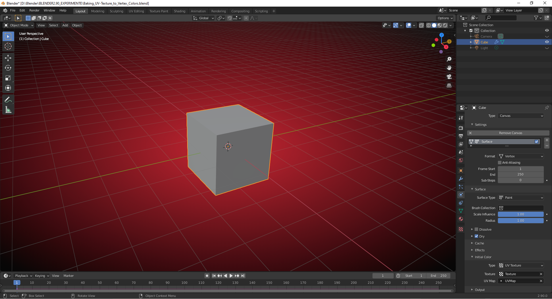
b) Set in the „Initial Color“ panel of your canvas „Type“ to „UV-Texture“ and select your „UV Map“ and the „Texture“ from the dropdown menues:

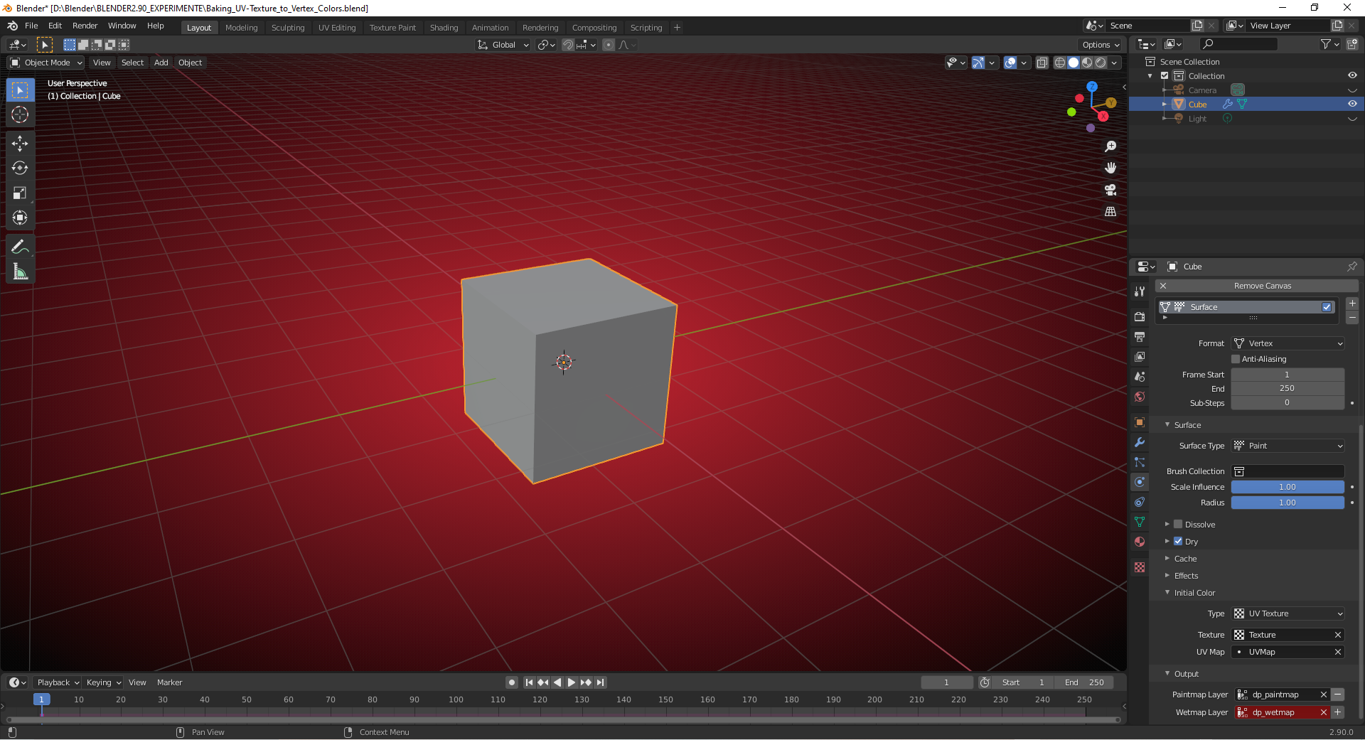
c) In the „Output“ panel create a „Paintmap Layer“ by pressing on the „+“ button on the right side:

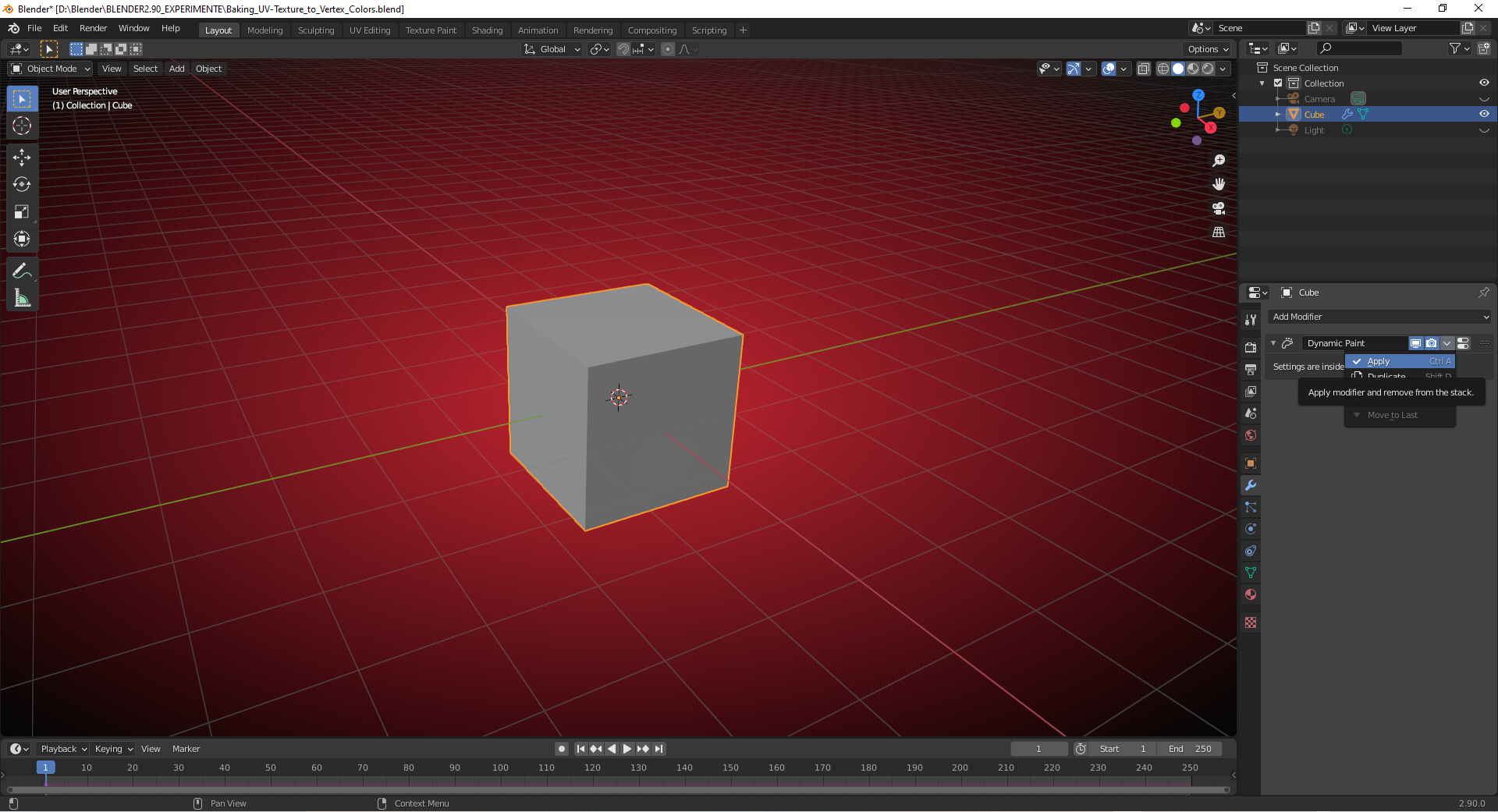
d) In the „Modifier“ tab apply the „Dynamic Paint“ modifier:

e) Switch the overlay in „Solid Mode“ to „Vertex Color“:

3) With „Point Density Texture“ in "Render Preview Mode":

With "Space" set to "Object Space" in the "Point Density" settings (see "Volume" tab in the last image above), you can create "Point Density Clouds" by instancing your object with the "Point Density Texture" and moving, scaling and rotating these instances.