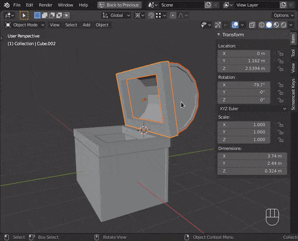
Hi, I applied scale to the wood section of the lid ( via another questions answer )and trying to figure out what we are trying to do exactly to get the whole lid to rotate to an exact closed position again.
Since I used the cursor as the point of rotation instead of the object's origin, it makes for a weird transformation; hard to explain in textually. If you post a download link to your .blend file I'll be happy to record a GIF of the process. The best way to do this is by uploading your file to Dropbox, Google Drive, Mega, or equivalent file hosting service then copy + pasting the share link here.
Thanks for posting your file! As I'd hoped, you've left it in the perfect state to be fixed:

Essentially you just want to negate the X rotational value:
Got it. Its interesting that you have to re-rotate the metal & wood part of the lid and negate the previous rotation with a negative rather than just zero the x rotational value. Zeroing out just causes the active object to be rotated about its origin on the x axis. This is much simpler than it seemed. Thanks!
If this were rigged it would definitely be setup where zero-ing out the value would return it to perfectly closed. But in this case it was merely a quick-and-dirty modeling demonstration that utilized the 3D cursor instead of the object's origin.
Check out the rigging course after this! Sounds like your head is already aimed that direction :)