My homework thread for the august 2018 class
Week 1 submission
Week 2 submissions






Week 3
melvin: Melvin sculpt



WEEK 4



gesture sculpting 34 minutes

gesture sculpting continue (35 minutes)

this week i learned to get even more comfortable with sculpting and learned to texture paint. also did i try the gesture and i was surprised to see how far i got in 34 minutes . i never tought i would get him that far. knowing hoe long i strugled with eevee. so i am really happy i joined this community and class . i learned a lot and i am gonna keep continueing.
csehz thank you so much. i am happy to hear this from you. i did put in everything i could. as well am i doing it again now. mostly each day i Works like 6 hours. today 8 hours since i had more time.
can someone tell me the triangles is it possible that i got them by sing the bevel tool? and if so should i avoid this with modeling and use loop cuts instead or isnt that a problem
yyukinoh1989 Okay, there are a *lot* of ways to help reduce noise, so lets go over a few ways.
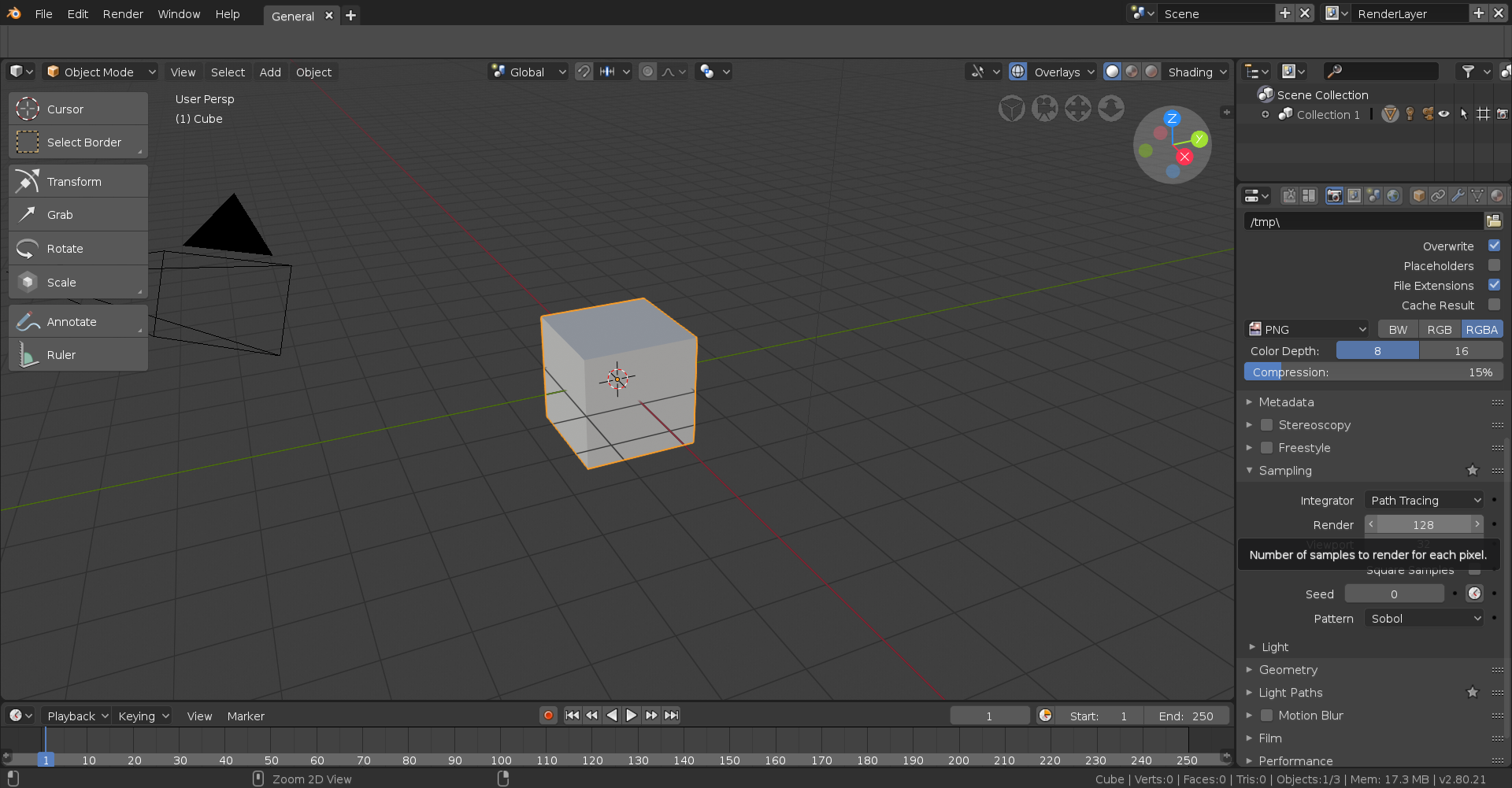
A: Increase render samples.
Probably the easiest to understand and most common method of getting rid of noise, otherwise known as "fireflies" is but simple increasing the samples. Depending on the complexity of your scene to what other options you have turned on or off you will want this anywhere between 200 and 2,500. To adjust this setting, it can be found under the Performance dropdown in the Render panel.

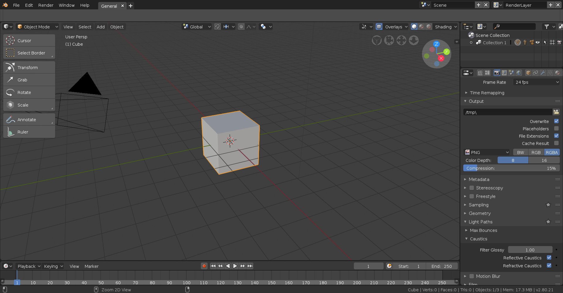
B: Disable Reflective & Refractive Caustics
Caustics are related to light paths, more specifically through translucent surfaces. Unless you're going for photorealism you can safely turn these off and not only will it decrease noise but it will also decrease render time too. They can be found under the Caustics dropdown which is under the Light Paths dropdown in the Render panel.

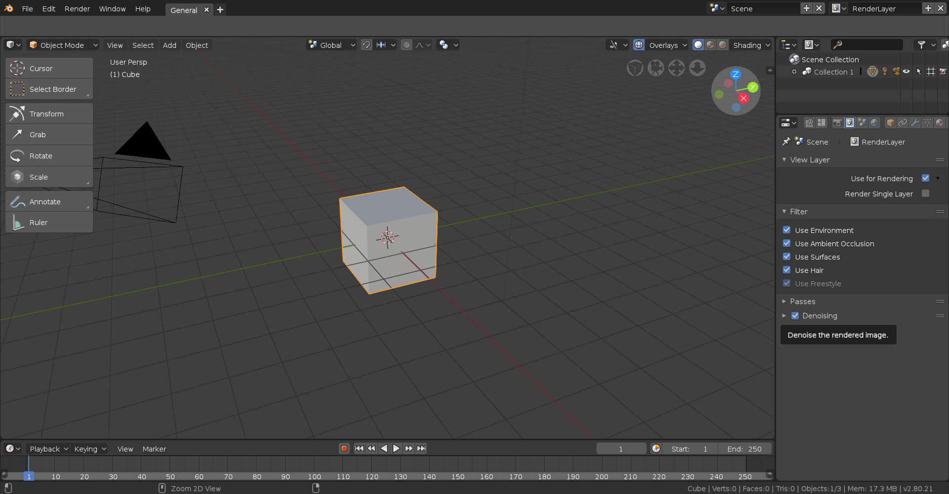
C: Enable Denoising
I'm not sure what kind of satanic black magic the people over at Blender had to invoke to get this kind of thing to work but enabling this just insanely improves noise reduction and by proxy render time, though it can admittedly look somewhat funky at times. This can be found under the View Layer panel. There are a few options to tweak but I've honestly never touched them.

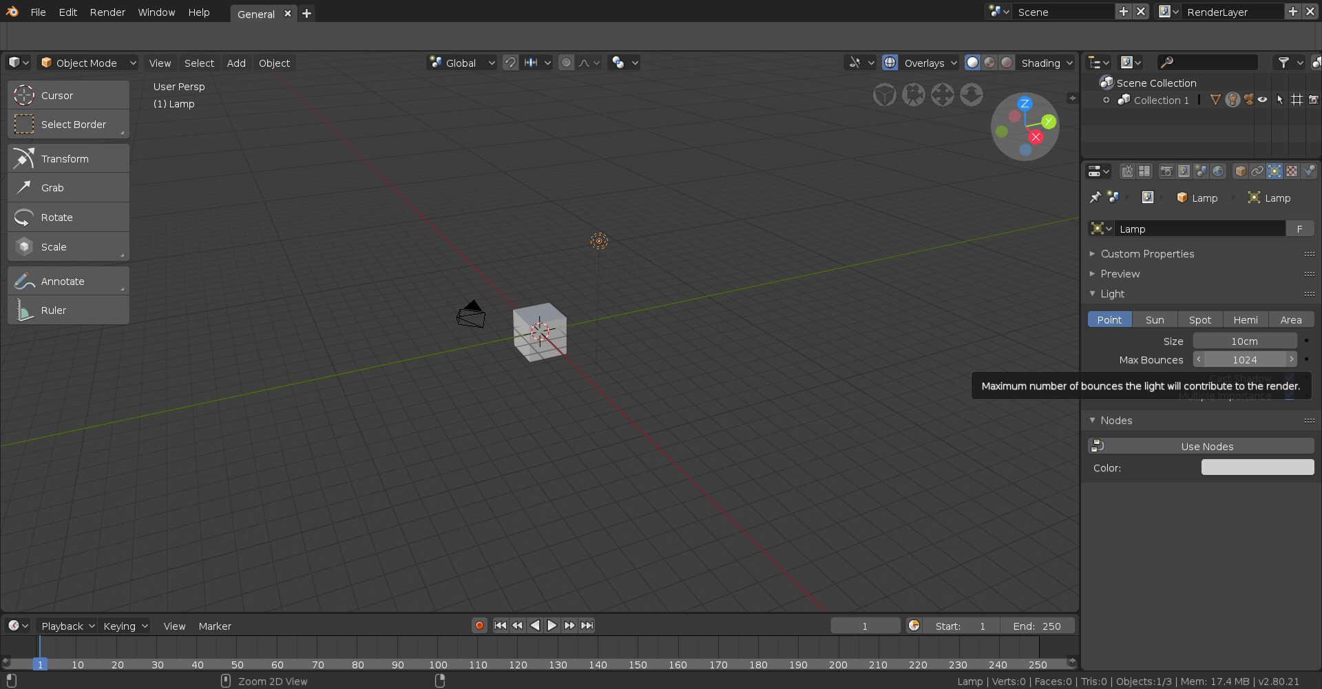
D: Increase Max Bounces
This essentially determines how many times a ray of light is allowed to bounce around in a surface, most noticeable in translucent surfaces and surfaces affected by Subsurface Scattering. I've honestly never really tweaked with this a lot but do be warned it can drastically increase render time depending on the amount altered and the scene itself. It can be tweaked per light source when that light source is selected under the Data panel.

There are quite a few other ways but here's just a few ways to reduce noise in you scene, hope this helps!
thecabbagedetective Thank you so much i gonna try this out this night . seems there are a lot of ways to get rid of the noise .
It worked to get the noise out of there :D thanx a lot
now for my homework (still gonna try to update the house( had to go to the hospital today with my mom since she fell and had pain. got 2 broken ribs, but i am happy she didnt hurt her hands or back since she had several operations there and has screws and plates in there .)
now the pictures (also gonna update them this evening onto my first message)
the pan 
Phone cord

the house


so ill see how things go with my mom and how much time i have left to maybe add someting (also just noticed i need to lower the upper door (slidedoor) since its not touching the floor xD
yyukinoh1989 Sorry to hear about your mom, hope she heals fast and gets better soon!
The balcony looks much better with a fence, nicely done. The pan and phone cord look good too. Nice job on your first real modeling challenge! It al gets easier from here 😊
ssmurfmier1985 Thank you . i hope she will have lesser pain soon right now she has pain while breathing but it should get a bit better with the medication. after 3-6 weeks she should be ok again .
Also thanks that you love the balcony :D had quit a lot work . but now i know next time i model where i have to pay attention too.
like pay more attention to the amount of meters etc and much more. also does bevel make triangles ?
yyukinoh1989 have you used an array modifier? That way you can model one piece of the fence and duplicate it along an axes as much as you need, saves a lot of time 🙂 Dunno about the bevel though... let's wait what Aaron or one of the others can tell us about it
ssmurfmier1985 hey i used the array modifier but next time i should calculate how width one pillar could be allowed to be .
i also used the mirror modifier first but then worked with the array afterwards. trough i wonder with the array modifier is there a trick
to know for sure everything will be loopable ? had to redo it several times and still connect them propeply after i had to switch the direction of the fence.
yyukinoh1989 Sorry, don't know that.. to be honest the array always picks a fight with me. hopefully one of the other knows
This is looking great. Sorry to hear about your mom. Hope she feels better soon!
silentheart00 thank you. it should take 3 till 6 weeks the dokter said.
i am happy to hear you guys like it. sad i could not get to the garden and the rest but i am happy i finished the building :)
yyukinoh1989 That's good to hear =] And you can always continue working on this after the class is done.
Hope you mother can recover withouth complications.
As for the house is looking very nice, as for the questions, yes the bevel tool and modifier can create trianges in some parts as far as Iknow, you have to check if you need to address itor not on case by case.
As for makign it loopeable? not sure what you mean, but maybe has to do with the merge option on array, the merge distance and merge firs with last
thecabbagedetective
Finally found out how to do it . could not find the assign button but founded it in the end .
its only partly collored. really should go to sleep now. 
yyukinoh1989 That is absolutely outstanding! I love the door and window detail.
jakeblended thank you so much :D it took a pretty long time to model it . but i learned a lot during.the process
yyukinoh1989 Mwah, beautiful! Not sure if you're intending to go to the next level with this on week 4 but I hope you do!
yyukinoh1989 Wonderful work this week! Pan, phone cord, and a mansion. Definitely an A this week 👏
I'm sorry to hear about your mom's fall. Hope she's doing ok.
thecabbagedetective thanx so much Aaron. i am happy you love it. it makes me happy :) . i think ill use this in my last homework