It's that time again: Time to get your Blender projects ripped to shreds by the best critics in town!

I mean....If you would like a critique from *humble* Blender heads, Kent Trammell and Jonathan Lampel , to help push your stuff to the next level, please submit one of your projects to this thread. It can be a model, environment, texture work, a shader, animation - anything created with Blender.
The stream will start at 2pm eastern US time on Tuesday, February 26th. It's ideal if submitters can participate in the stream. However if you want to get a critique but won't be able to participate in the stream live, that's OK. We'll still review your project and you can watch the recording later.
NOTE: All active Citizen members have access to watch this live critique stream and submit art to be critiqued.
@theluthier sure.
these are the images i use as a reference to match the body proportions etc.


as for the style i want to go like a style as vaiana .
That is a stylized style right ? or how is that called ?
@theluthier Ah man, I'm rarely able to bother people like that, I'm a bit shy in that regard. I feel I'm overstepping my confidence in asking people that huge of a favor. I'm still trying to figure out how am I going to repay Wes. It's a really great idea for sure. I'll start to optimize my blend files in preparation for the rendering to come, and when the time arrives, we'll see how it all goes, I'll try and muster the courage to start that thread in the forum.
When it comes to the EXR, do you remember the Transformers VFX tutorial from Richard Van Der Oost? in it he explains a method to use the File Output node and output the Render Passes you have enabled in any format and save a looooot of disk space. I've used that a couple of times and works wonders.
Thanks for the encouragement, Kent.
dostovel haha now that's really great. So guys I go for an awesome style :D
dostovel o btw if you start that forum thread count me in. If you need help and I can, I'll be there for ya. Got a laptop and computer so at least one can help, sometimes I can perhaps let both help with that render. Trough I wonder how that will work but you can count on me
dostovel don't be shy Omar! If Blender wouldn't constantly crash while using Cycles on my laptop with mediocre graphics card (which is one of the biggest reasons I switched to eevee) then I would already have offered my help to you. I'm sure there are lots of people at CG Cookie who are happy to help you out. We all wanna see you succeed in going to cold Canada! 😊
ssmurfmier1985 it's not 100% free and it's not secure. You had to render other people files to gain points to render yours and everyone, who is rendering your file can easily steal it.
nekronavt didn't know that, Thanks for clarifying!
Sooo... don't use that one Omar ;)
@theluthier
Thanks for adding the stream to the archive! Just watched it yesterday. I hope I can participate next round (whenever that may be). Cheers!
@theluthier btw when do you think you guys will be able to do another live critique..? 😇
I'm planning to have a lot of work done by then so you guys have something to critique!! 😁
yyukinoh1989 My apologies for the delay - Finally got around to critiquing your sculpt WIP!
I think the biggest piece of advice I can give is to get hair on the bust sooner rather than later. Bald human heads in this kind of style often look alien until hair is added. Even if it's just a simple proxy, I think the context of hair helps a lot.
As for the facial anatomy, the pieces of the face are all there, they just need some pushing and pulling in the right directions to read more human and more like the reference. That's difficult to type out so I sculpted some small adjustments to your head and stored them as a shapekey you can turn on and off:

Love the style you're going for! Keep up the good work 👍
dostovel No need to be shy about it! Sometimes a colleague needs rendering done and I'll kick off a render while I sleep. I'm not using the computer anyway so I'm happy to lend the rendering power. It's up to you of course - certainly an option :)
I've got to go back and look at Richard's render pass trick. I'm quite curious how he does what you say 🤔
@theluthier hi Kent. Thanks a lot I sure gonna keep doing my best. Np at all for the delay. I am really happy that I got the advice critique and you made some shape keys so I can compare it. You really are an awesome teacher Kent :D. As for the hair I love realistic hair more. So should I just first sculpt the hair basic form ? Not too detailed but to get the idea or should I do it right away as realistic hair?
yyukinoh1989 Aww thank you 😊 I usually prefer realistic hair as well, for the *final* result. But as a proxy, I still recommend sculpting a simplified version for better character context. Something like the hair in this tutorial.
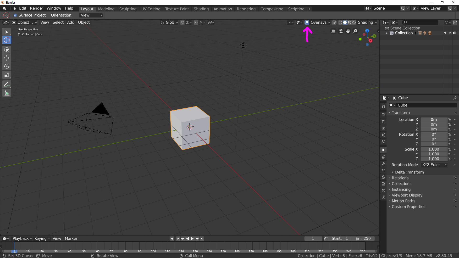
@theluthier
Thanks for the tutorial . another question . i noticed one strange thing . for some reason when i take a image plain it wont appear visible. this is what i get . kinda got confused and dont know what the cause is.

yyukinoh1989 hi Yukino, do you have your overlays and such turned on? It acts as an empty if I'm correct so I believe the 'extras' need to be turned on.
ssmurfmier1985 do you mean the display perspective etc functions ? tryed to turn them on but nothing changes