Search
Browse
🍪 Blender Basics
Explore Library
Podcast
Downloads
Collabs
Educators: Blender Teaching Guide
What's Coming Soon
Upgrade your membership
Community
Questions & Answers
Student Gallery
Discord Channel
YouTube Channel
Paid Membership Perks ✨
Our Instructors
Kent Trammell
Jonathan Lampel
Wayne Dixon
Paul Caggegi
Blog
Login
Sign Up
Search
Browse
🍪 Blender Basics
Explore Library
Podcast
Downloads
Collabs
Educators: Blender Teaching Guide
What's Coming Soon
Upgrade your membership
Community
Questions & Answers
Student Gallery
Discord Channel
YouTube Channel
Paid Membership Perks ✨
Our Instructors
Kent Trammell
Jonathan Lampel
Wayne Dixon
Paul Caggegi
Blog
Login
Sign Up
Search
Full Library
All Courses
Playlists
Live Streams
Downloads
Posts
YouTube
Discord
Citizen Perks
Coming Soon
Community
Problem...
p
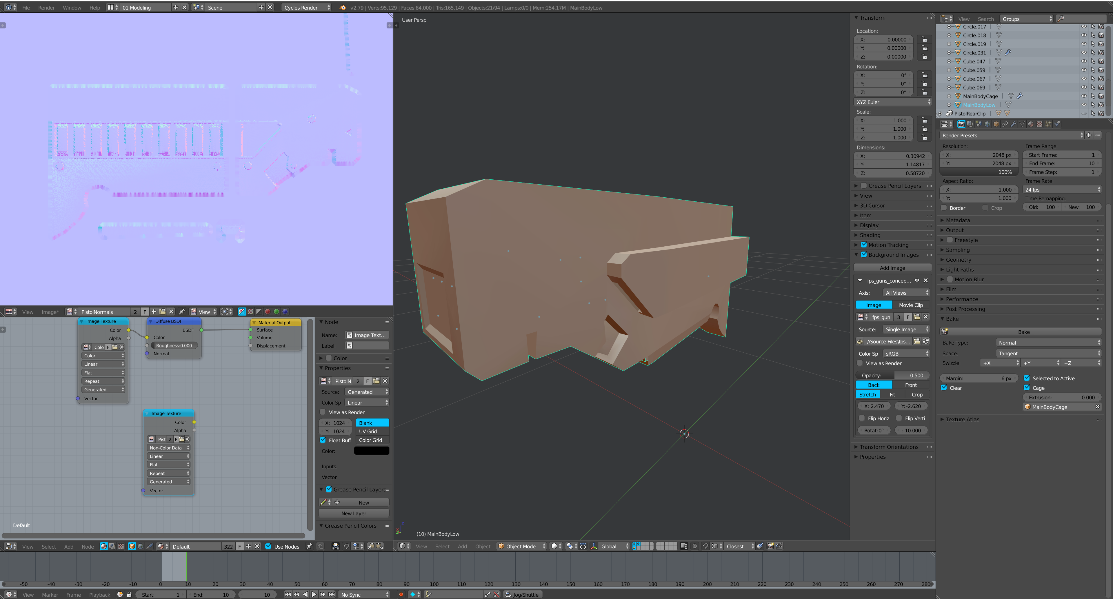
Problem with normal map baking pixelated...
psytrigger
posted to:
Baking Normals pt. I
April 6, 2018 5:44pm
Reply
Jonathan Lampel replied
April 9, 2018 3:25pm
Hmm, that might happen if your cage and low poly objects are overlapping, so check that first.
p
psytrigger
replied
April 10, 2018 8:10pm
Found the problem! I had my cage selected along with the bake selected to active... I think it was trying to take my cage into account as a part of the model