Smoke Physics clarity please?

I saw a previous question asking why there was no smoke option in the physic tab. Found  that the current version of Blender has the smoke physics under -fluid. However, as this video progressed, I couldn't find my options for editing the resolution and baking in the  domain.  Time in vid  8:25 is the exact spot I couldn't follow along any more. 

  • Stephen Pearson(stephenp) replied

    Hi Darrion, 

    This video was recorded in an older version of Blender.  When 2.82 came out they completely reworked the fire and fluid simulations using a new system called Mantaflow.  This tutorial is a little out of date now and harder to follow along now. The dynamic paint section of this video is still good though. 

    I recommend checking out a couple of videos on Mantaflow for a better understanding of the fire and smoke simulation. 

  • spikeyxxx replied

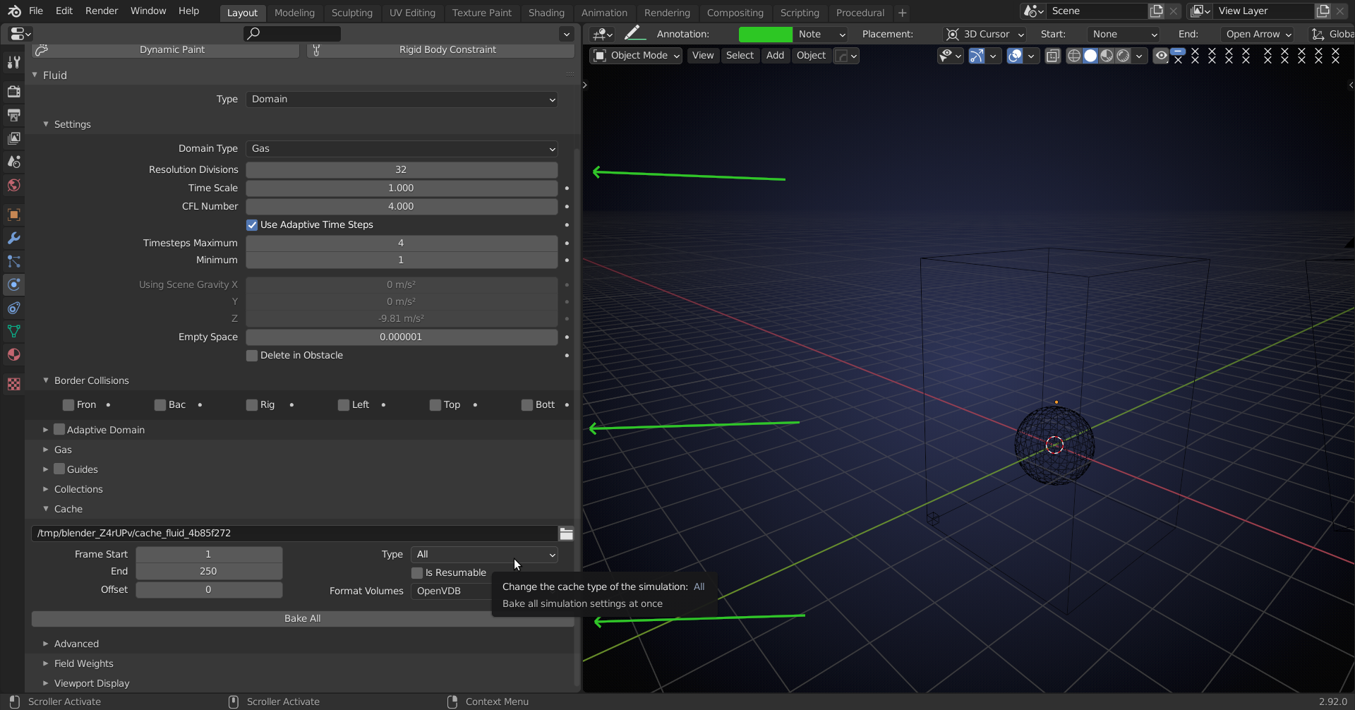
    mr_no_face as Stephen already mentioned, the Smoke and Fluid system has changed a lot, but some main settings can still be found:

    This is with the Domain selected, in the Physics Tab.