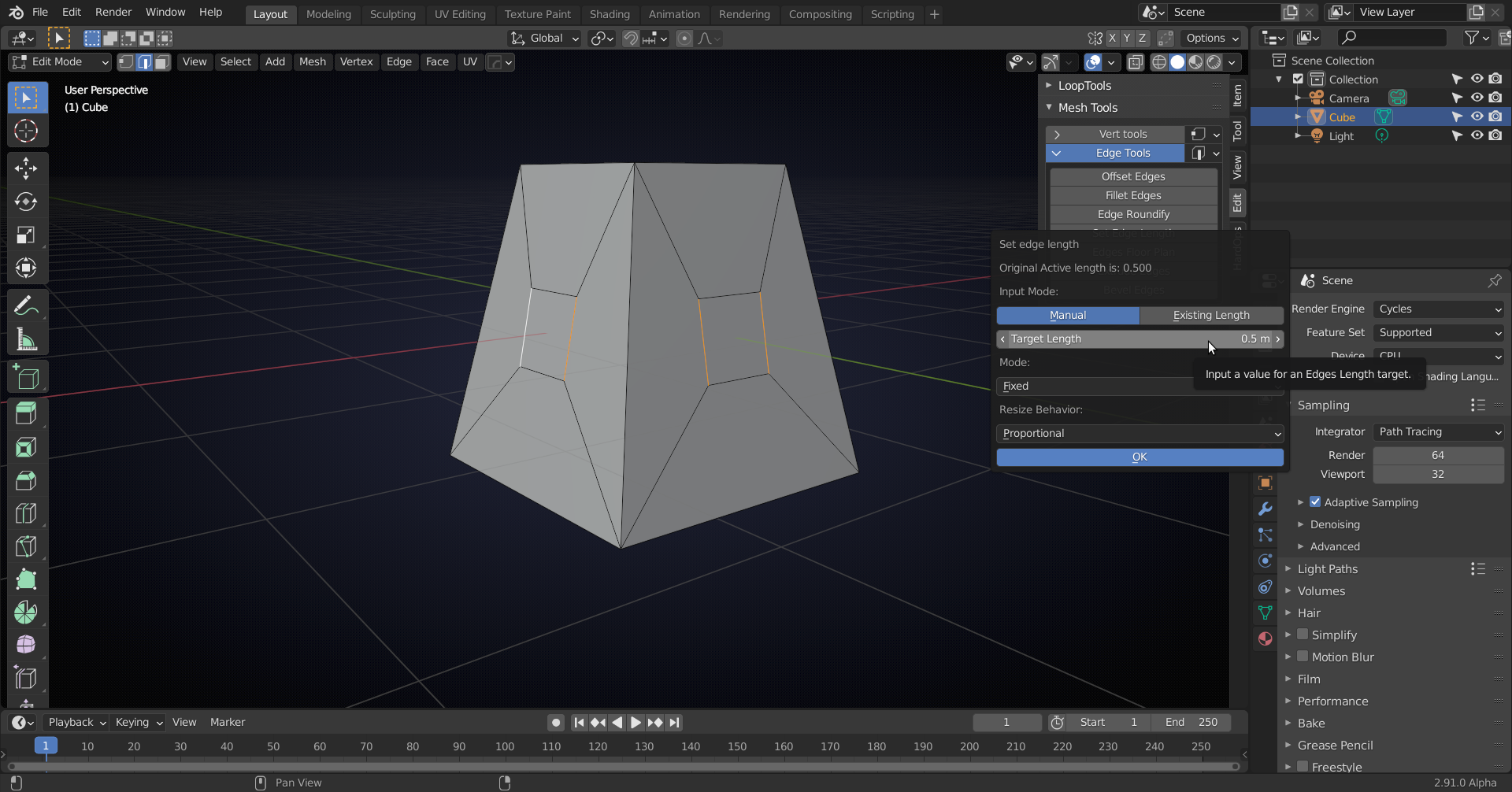
Do you mean that you want edges to be the same size ???
This can be done by enabling the Mesh > Edit Mesh Tools Addon that comes with Blender and then set the edge length of selected edges (you'll have to do that twice, because it doesn't work with connected edges):

In addition, apply any changes you have made to the object’s scale before performing your inset operation.