When I use the Colour ramp instead of becoming blue it turns grey 
also it turn white when the colour is red ,yellow or pink. it is slightly to the left why is that?🤔
Hmm I'm not sure. It appears that you have everything setup properly...
If you post a download link to your .blend file I'll be happy to take a closer look. The best way to do this is by uploading your file to Dropbox, Google Drive, Mega, or equivalent file hosting service then copy + pasting the share link here.
Hi shanr, sorry, I only just saw your question.
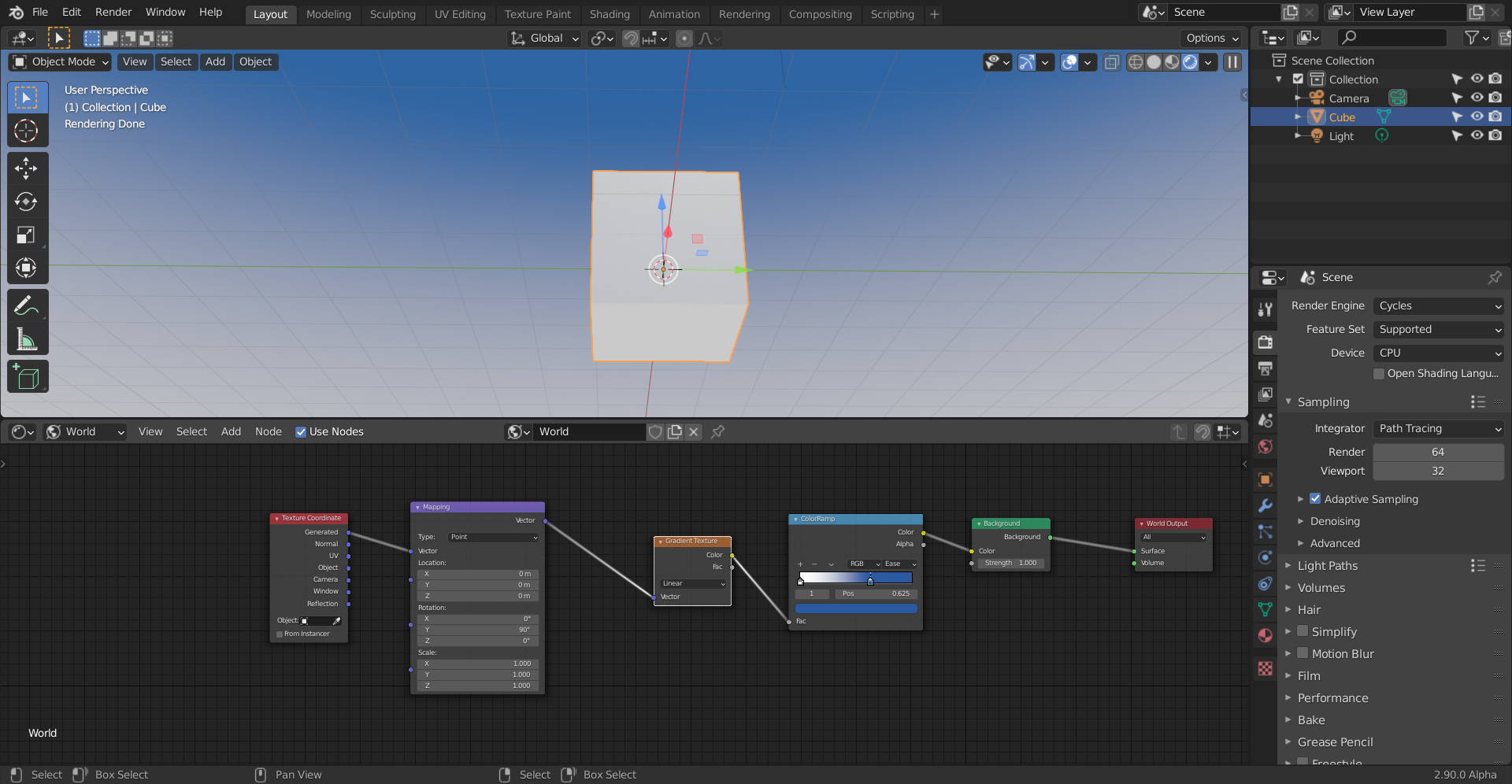
You have switched the Colorramp and Gradient Texture! It should be like this:

And btw: your link doesn't work, because I don't have permission to access it. This is because Google has changed the default setting. Something to be aware of next time;)
Hope you're doing well.