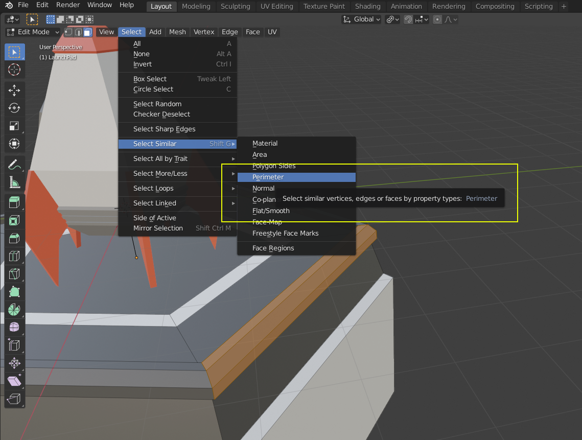
Handy alternative to Loop Select > Select/Select Similar/Perimeter

Found a useful alternative to select multiple faces like a loop cut under Select/Select Similar/Perimeter