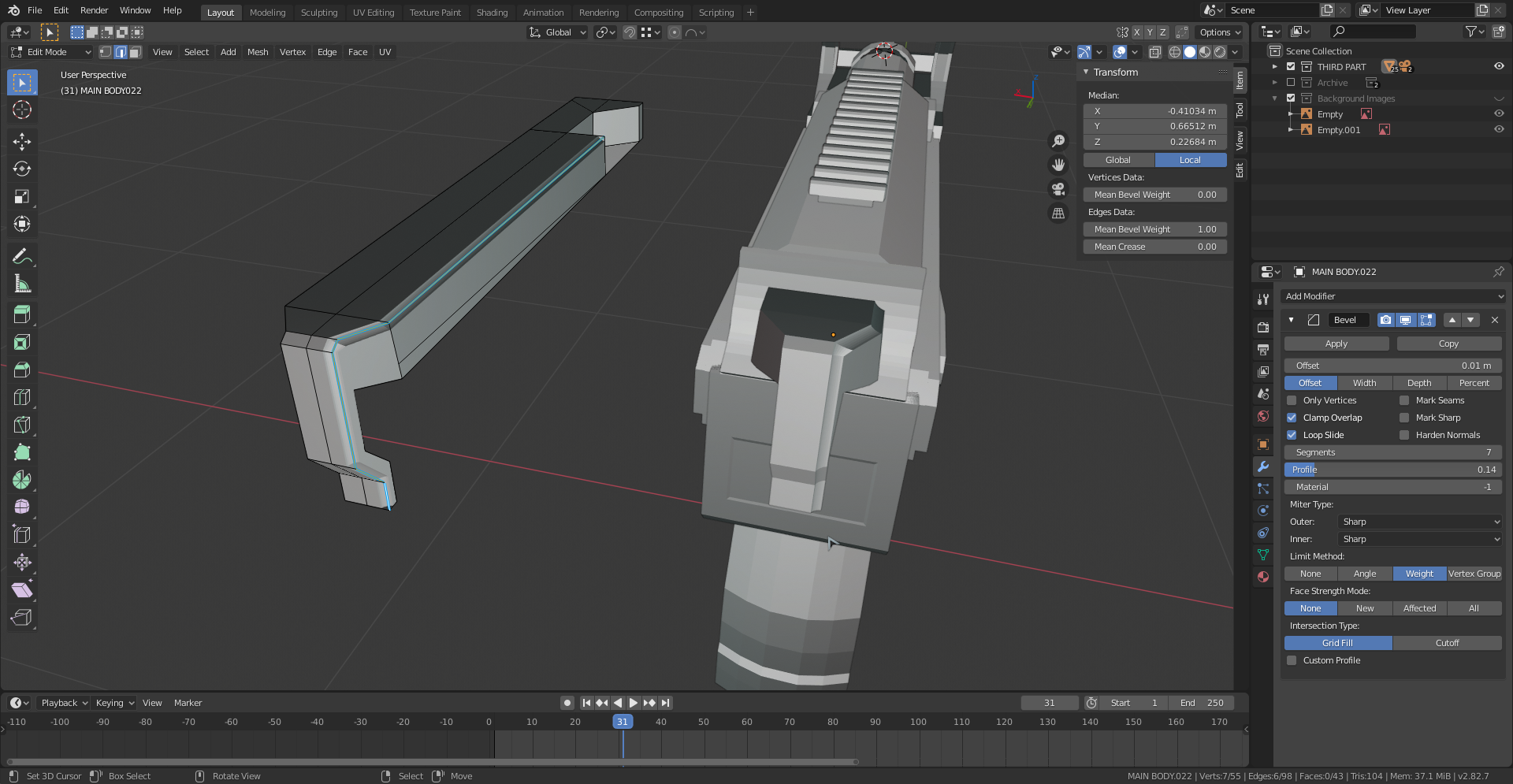
Hey there, sorry if I'm late on this. I'm trying to get the mean-bevel weight method to work in Blender 2.83, but it seems that nothing happens when I add the mean bevel weight in the transform menu. I'm using weight and have tried with both Offset and Width. Obviously Bevel is different in this version. Any way you can translate how to get this to work for 2.83?
Blend file if you need it: http://pasteall.org/blend/index.php?id=53111
Hey apologies, but I'm having the same issue. Once I tab out of edit mode all the bevels dissapear.
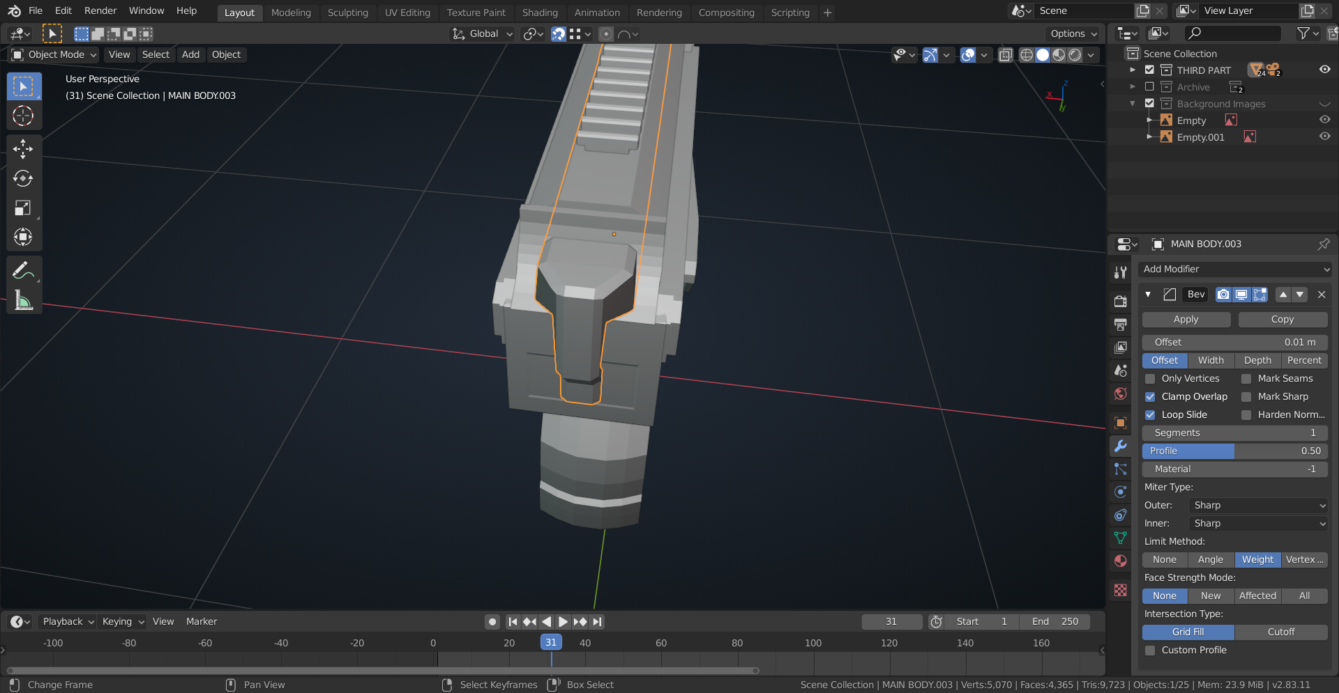
That's strange! It works when I try it:

I've tested it in 2.82a and 2.83.11. Both work the same.
That is bizarre. I'm using the most recent version of Blender. Any chance you could paste that one back and I can see whats going on? Would love to progress this one, it's a great tutorial.
And you're not applying anything before you tab out of edit mode? It seems odd that they just dissapear.
https://drive.google.com/open?id=1fbBveOn4RJm4dai-zKHwspgIG9iTkT75
This is what you should see:

Just added the Bevel Modifier to the selected piece, nothing applied or anything. Latest build (from about one hour ago...), but same result with 2.82a. I'm using Linux btw.
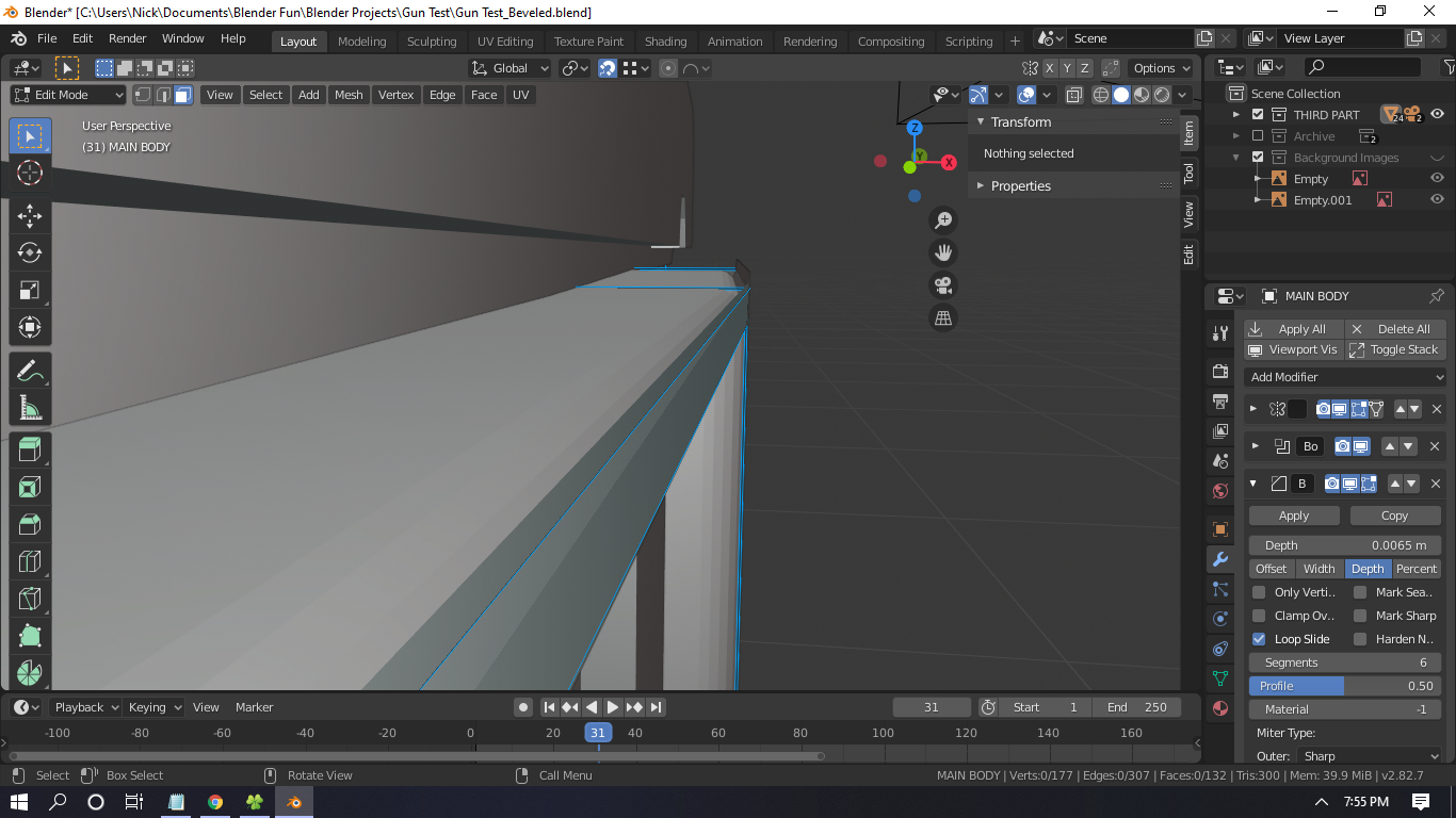
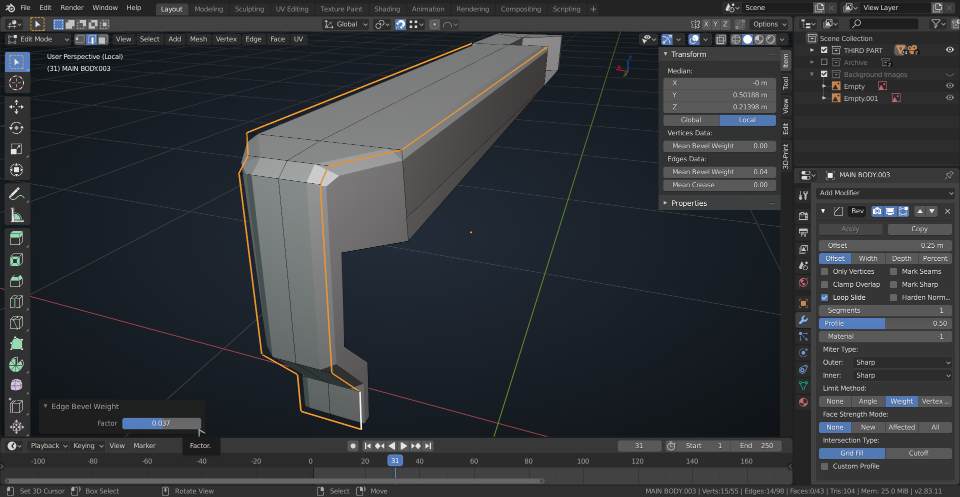
Thank you for your continued help. After opening your file I do see the bevel on the piece you did, but no bevel whatsoever is happening on the main body piece. After a lot of investigation I see this: 
Any clue whats going on there? This is with clamp off, when I turn it on everything goes fully flat again.
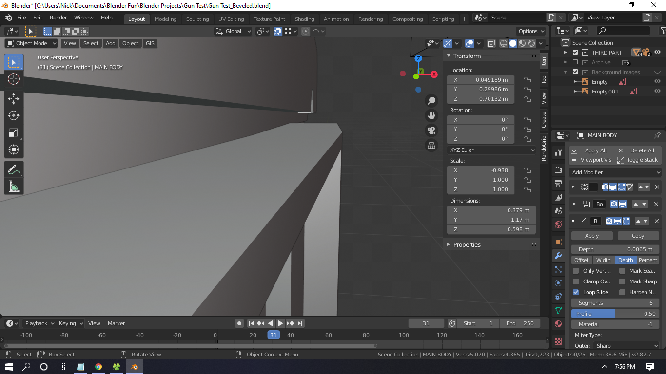
Comparison of EDIT mode vs OBJECT mode
EDIT:
OBJECT:

Very lost here. Vertex mode works.
I'm not exactly sure what is happening, but, the version I have lying around suffers from a severe case of impossible geometry, with overlapping faces and inner faces and crossing edges. I don't know if that's what is causing this, but it is definitely not helping!

You will have to clean that up first! (In a case like this, I'd re-model that part completely, but that's up to you...)
If you have a clean version and the Bevel is still not working, post a new link and I will have a look.
I'm noticing this now myself. I definitely bit off more than I could chew by starting with this one. Thanks for bearing with me, I appreciate the quick and helpful responses.
I'm not exactly sure what is happening, but, the version I have lying around suffers from a severe case of impossible geometry, with overlapping faces and inner faces and crossing edges. I don't know if that's what is causing this, but it is definitely not helping! <a href="https://detecthistory.com/top-metal-detectors/ ">
You will have to clean that up first! (In a case like this, I'd re-model that part completely, but that's up to you...)
If you have a clean version and the Bevel is still not working, post a new link and I will have a look.
I have a modified version and Bevel is still working lol