when i try to apply the modifiers it gives an error: modifiers cannot be applied to a mesh with shape keys
I just confirmed that I too cannot apply modifiers on an object with shapekeys. However I am able to convert to mesh to functionally "collapse" the model + modifiers + shapekeys.
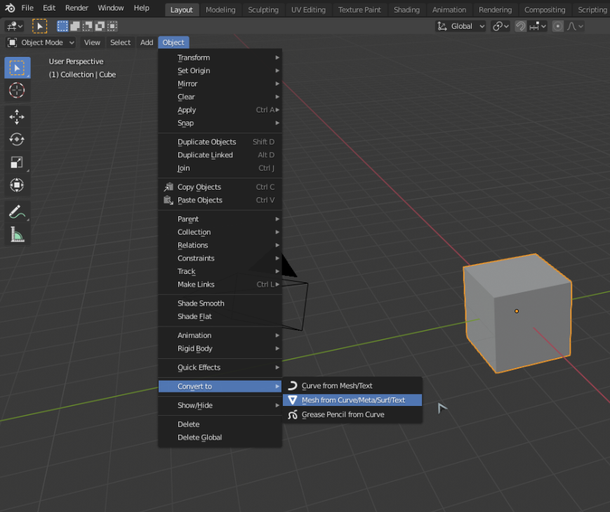
Are you sure the convert to mesh option is giving you this error and not just the apply button in the modifier?
Since 2.8 this particular hotkey has been removed. You can find it here:

Or use the Search menu.
If you right click on 'Mesh from Curve/Meta/...'' you can assign a hotkey to it, or you can put it in your Quick Favorites if you are using this often.