at 4:25 you mirrored the rail but i am having trouble doing that. the rail will not mirror in the x axis I would shift+d to mirror the other side but i don't want that to mess me up later in the tutorial
Hi patdoc, it looks like you've found a bug!
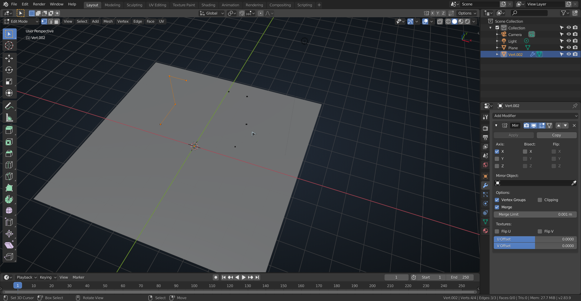
The Mirror Modifier does work, but is very hard to see, because in the mirrored version no edges are drawn, only vertices:

This only seems to be the case when using the Single Vert as a starting point....
When you switch to Object Mode you will be able to see the mirrored part and after you've seen it, it will stay visible when you then switch back into Edit Mode.
Sorry, I missed the question. There could be a lot of reasons why you can't mirror the rail. The origin point can be one. Nevertheless, you can duplicate it. It won't affect the final result.