Hi all.
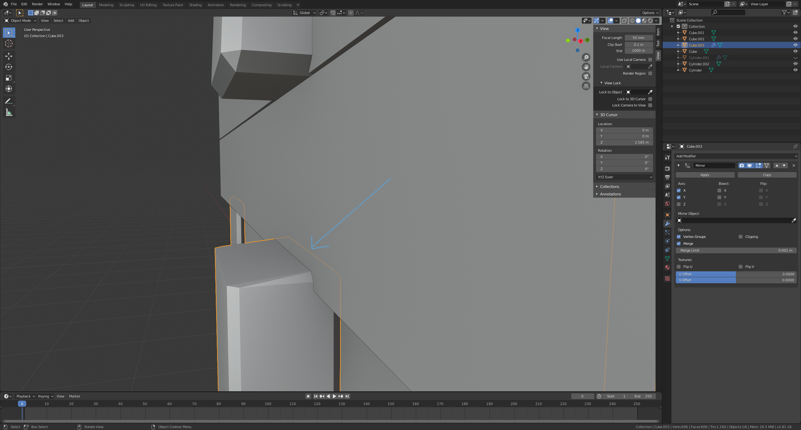
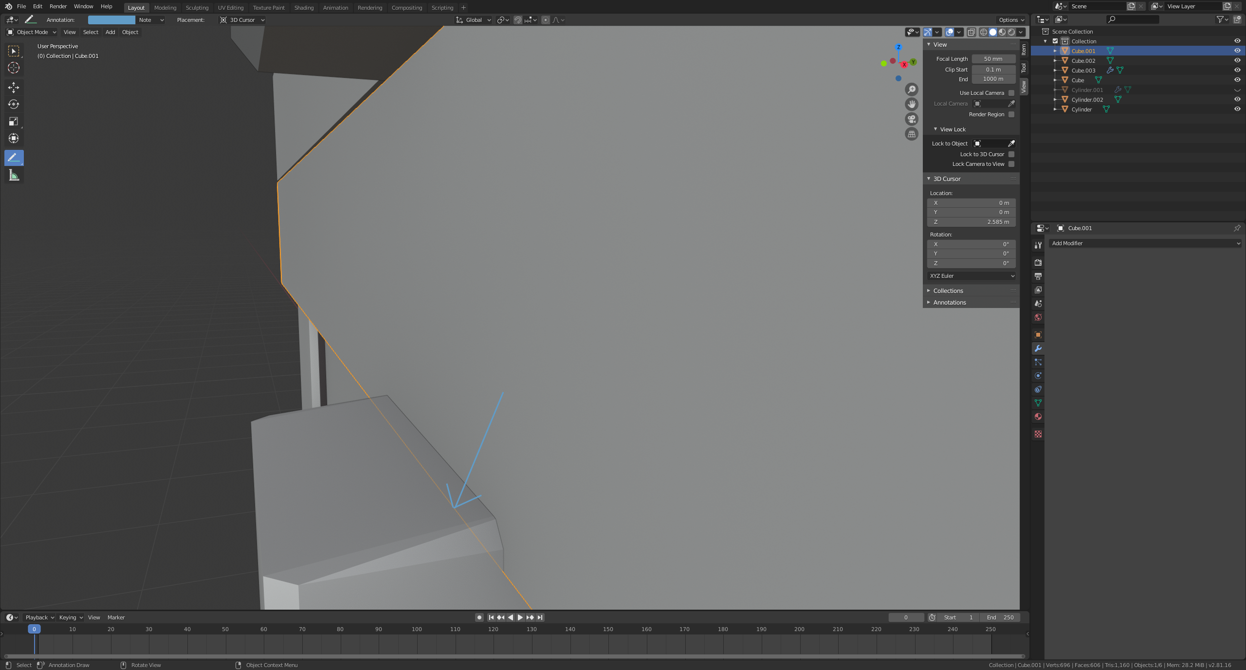
I am working on the lower band clasp. When I move the edge to make it the same size as the upper clasp it leaves a strange bevel at the top.
See image:

Would adding an edge loop just below the bevel, then deleting the top where the problem is, then adding the bevel to the new edges fix it?