Hey. I'm just rendering the scene and noticed, that my GPU uses only 5-7% (in the task-manager). To speed the render up I also dropped the framerate to 750x1000 pixel. But I still think, that my CPU could work a little harder. Is there anyting else to enable in the settings?
I have a RTX 2070 Super (don't know if there are specific settings). I also installed the latest driver.
I don't know if it is in 2.8 or 2.81 but if you have an RTX GPU you can enable Optix. From my experience that's gonna help a lot. 
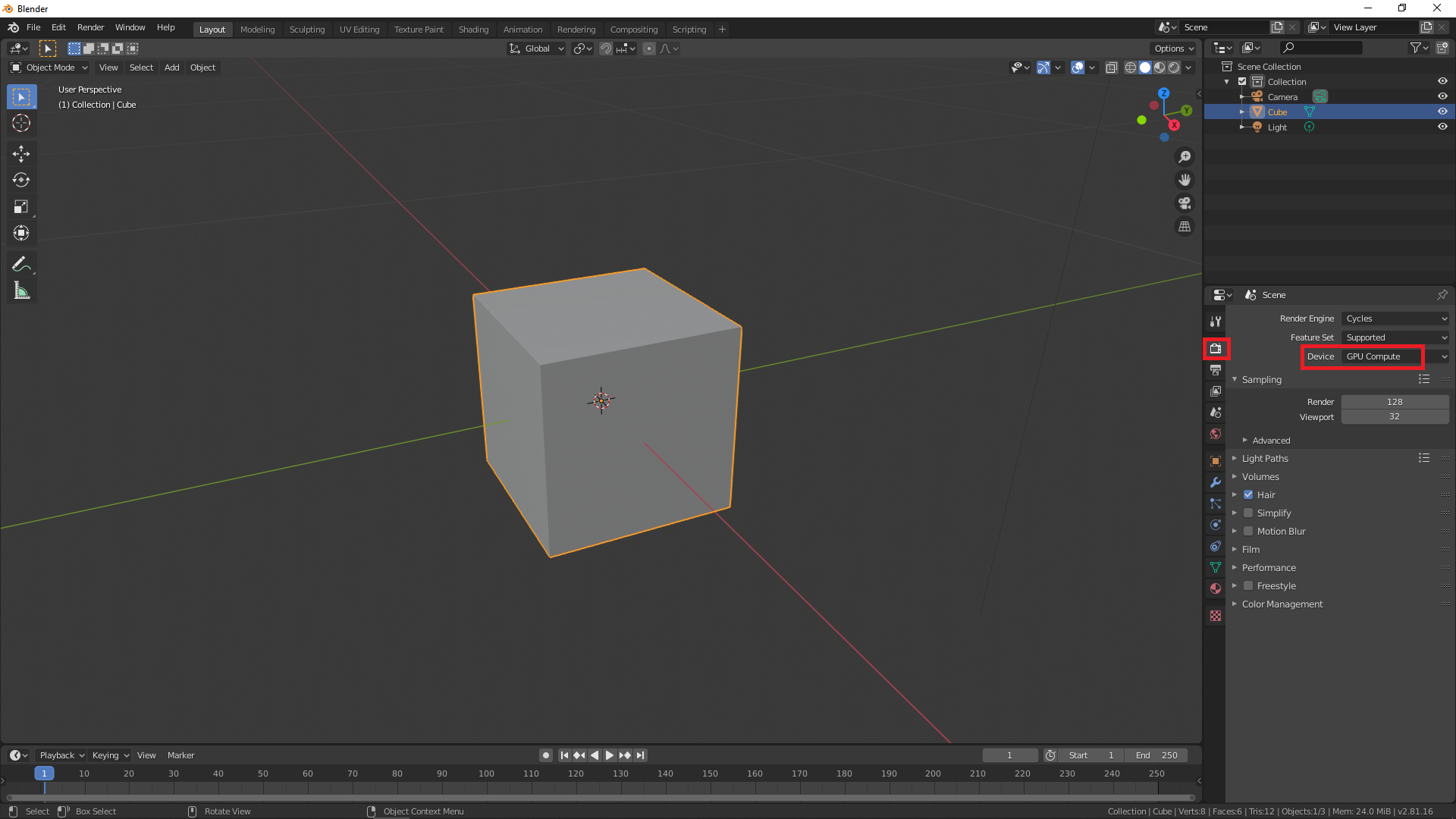
Also don't forget to enable GPU Compute under the render setting in Cycles.
You're probably right.
Think of it like this:
If you ask a weightlifter to lift a coffee cup, he (or she) will only use a fraction of his (or her) 'power' to do that.