Hey Kent,
Running into some issues here (surprise lol).
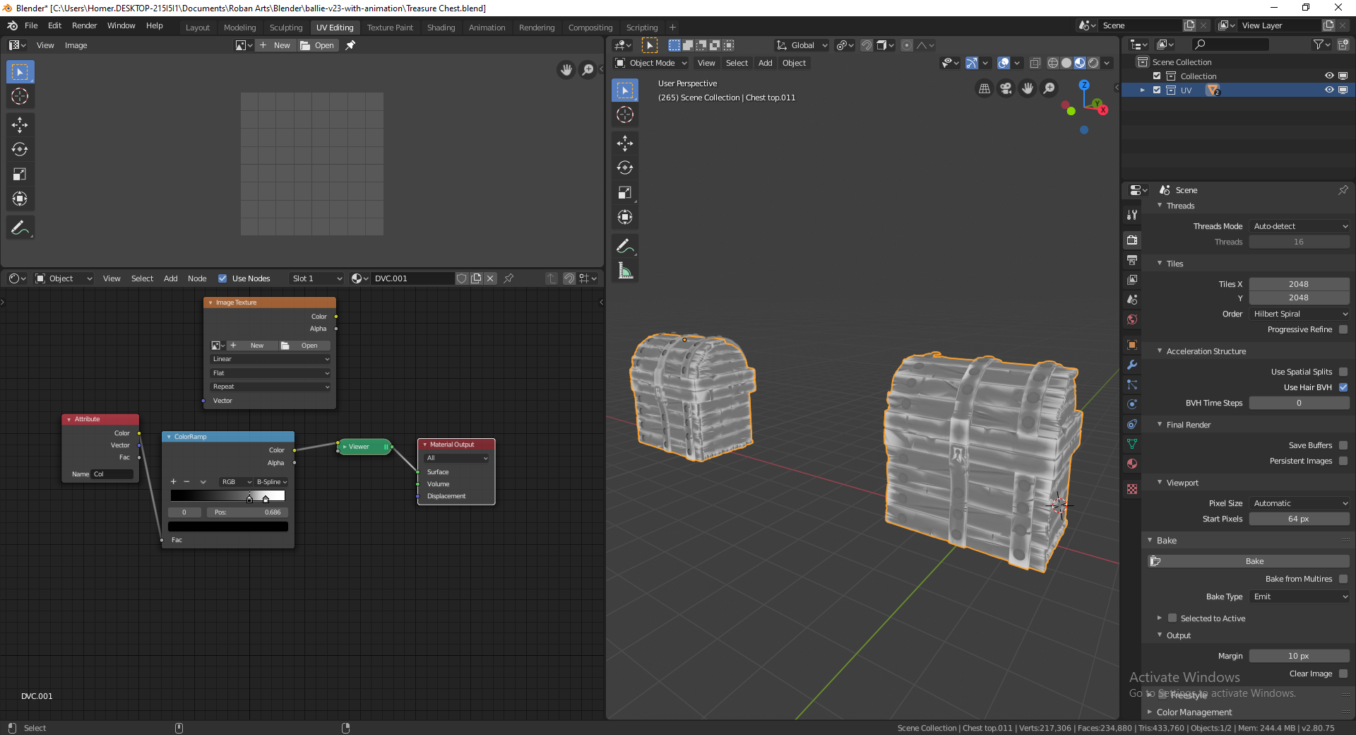
So I've gotten to the baking portion, but i keep getting this error when i attempt to bake,
"no active image found in material slot"
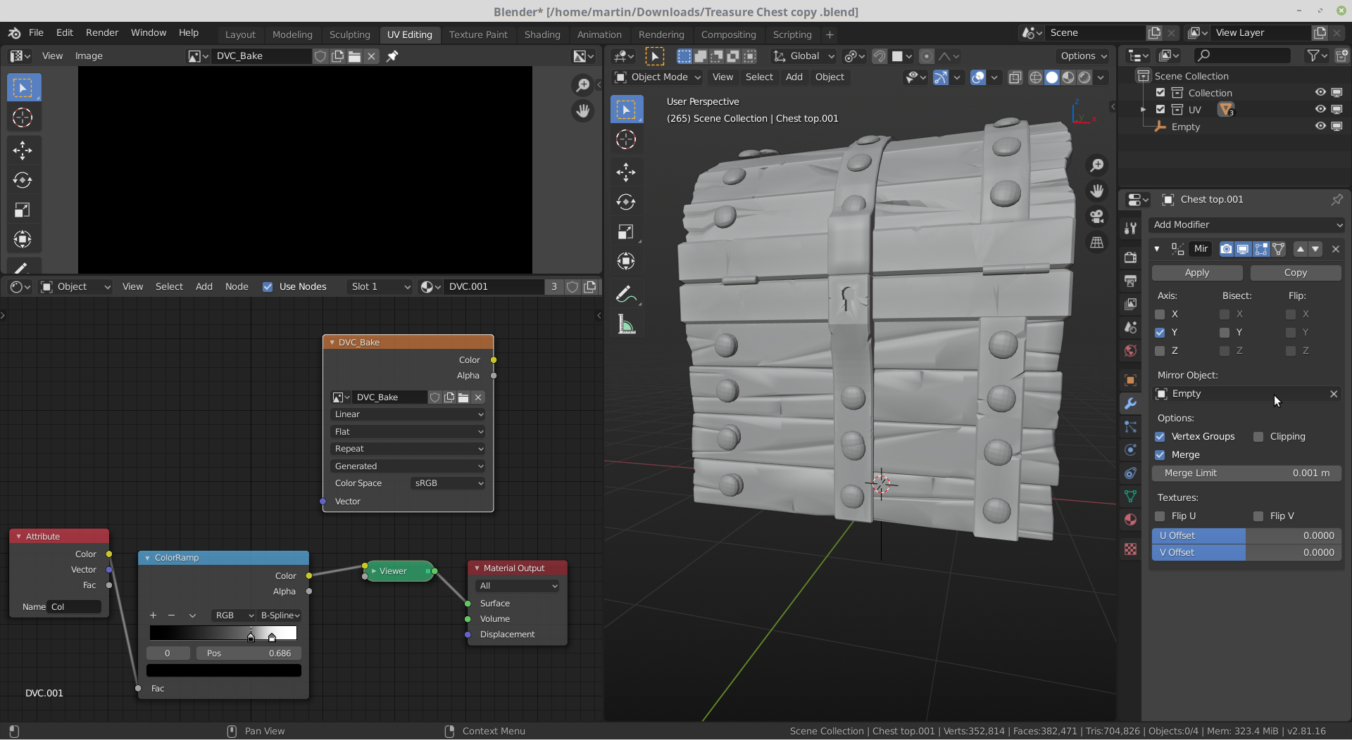
Also, Ive noticed that the original, Chest has preformed the same edits that I have done on its duplicate, is this meant to happen or are they linked somehow?
The File is here, if you or anyone wants to take a look.
https://drive.google.com/file/d/1ggUIawgPdTDKiF0bkY6ymF49fzaSNurS/view?usp=sharing
Cheers
You have an Image Texture Node, but it is not selected. Also, you should make an Image to Bake to.
- Select your Image Texture Node and click on New to create an Image (call it DVC_Bake, or whatever makes sense to you).
Now you have an active image, so there should no longer be the error message...
And your chests are not linked, but they are actually one Object (apart from the round parts, that you separated afterwards).
It looks like you duplicated the chest in Edit Mode in stead of in Object Mode.
This is a way to fix this (and it should be fixed!):
- Select the chests (like in your screenshot).
- Go into Edit Mode.
- ALT + A to deselect all (just to be sure).
- Z > Wireframe Mode.
- Holding SHIFT, box select the right (the original) chest from a few angles.
- CTRL + L to select everything that is connected to what you've got selected. Now the whole original chest should be selected.
- P > separate the Selection.
Go back into Object Mode. You should now have one original chest (one Object)and a copy consisting of two Objects, flat and rounded.
One more thing that I noticed, is that your mirror Modifier is messed up.
So:
- SHIFT + S > Cursor to World Origin.
- SHIFT + A > Add an Empty (Plain Axes is okay).
- Select the original chest.
- In the Mirror Modifier Tab, select the Empty as the Mirror Object:
There are still a few issues to solve, like double bolts and higes on the front, but that is mostly just a matter of deleting what is too much, or removing the Mirror Modifier from some parts (select, separate, remove Mirror...).

spikeyxxx Cheers for the help and feed back dude! I'll get stuck in now to fix the issues.