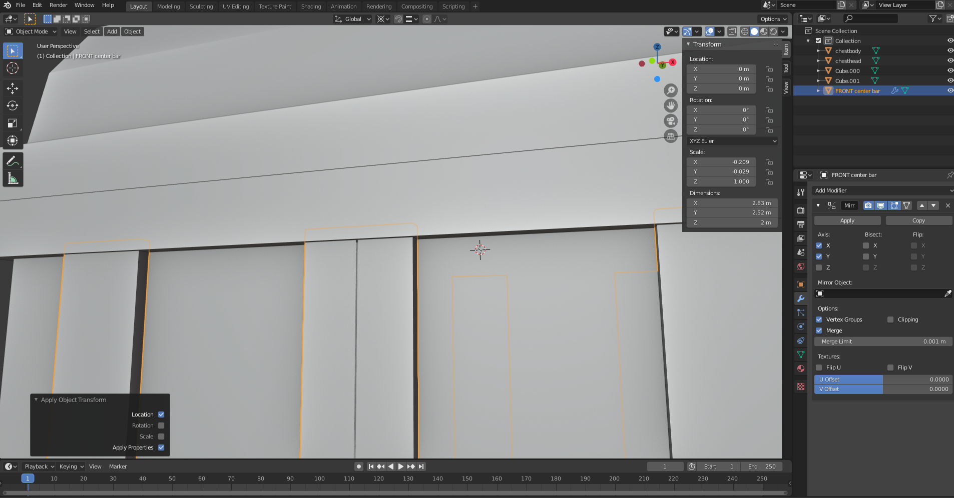
So when I do the loop cut, then apply location, my middle bar has a gap in it? I have been fiddling with it for an hour now and I can't get it to un-gap ): Help?
Hello jasonpeyj, my guess is:
your bracket must be slightly offset from the center (of the World). Now, when you apply the location, the Origin (around which the bracket is mirrored) moves to (0, 0, 0) thus creating a gap in the middle of your bracket.
To fix this:
check the Clipping checkbox (under Options in you Mirror Modifier),
tab into Edit Mode,
select the edge loop you created in the bracket and try moving it on the X-axis until it snaps.