

Hey there,
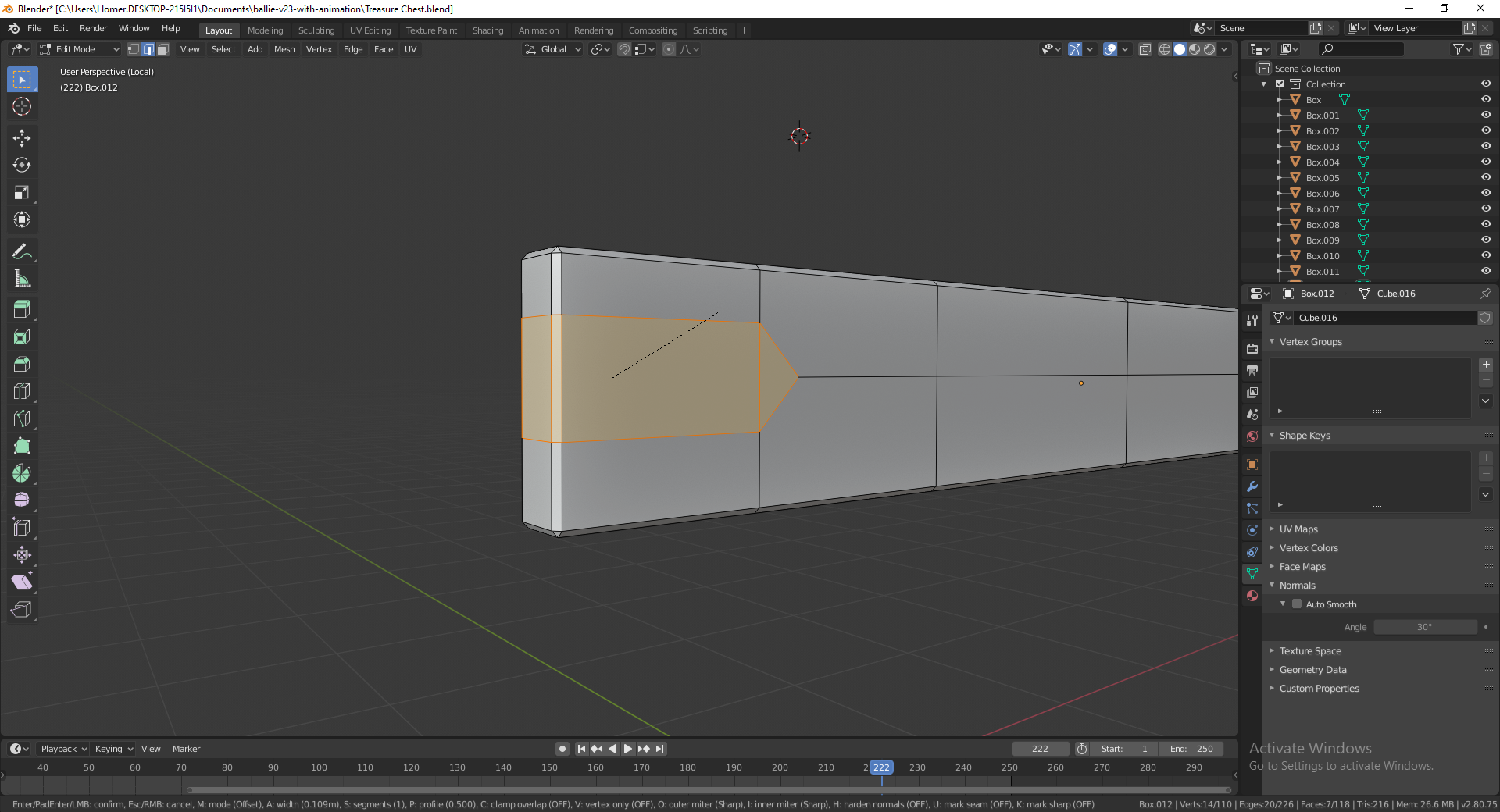
I find that when I bevel these loops there is a blank space left in the middle, where as in the video the middle edge loop remains. Any idea what would be causing this?
Hey, its because youre beveling it with only one segment. You can scroll your mouse wheel to increase the number.
Ha! Cheers Tom. I swear my fingers just decided to hit scroll wheel on their own accord.