Shader texture not visible, just colour

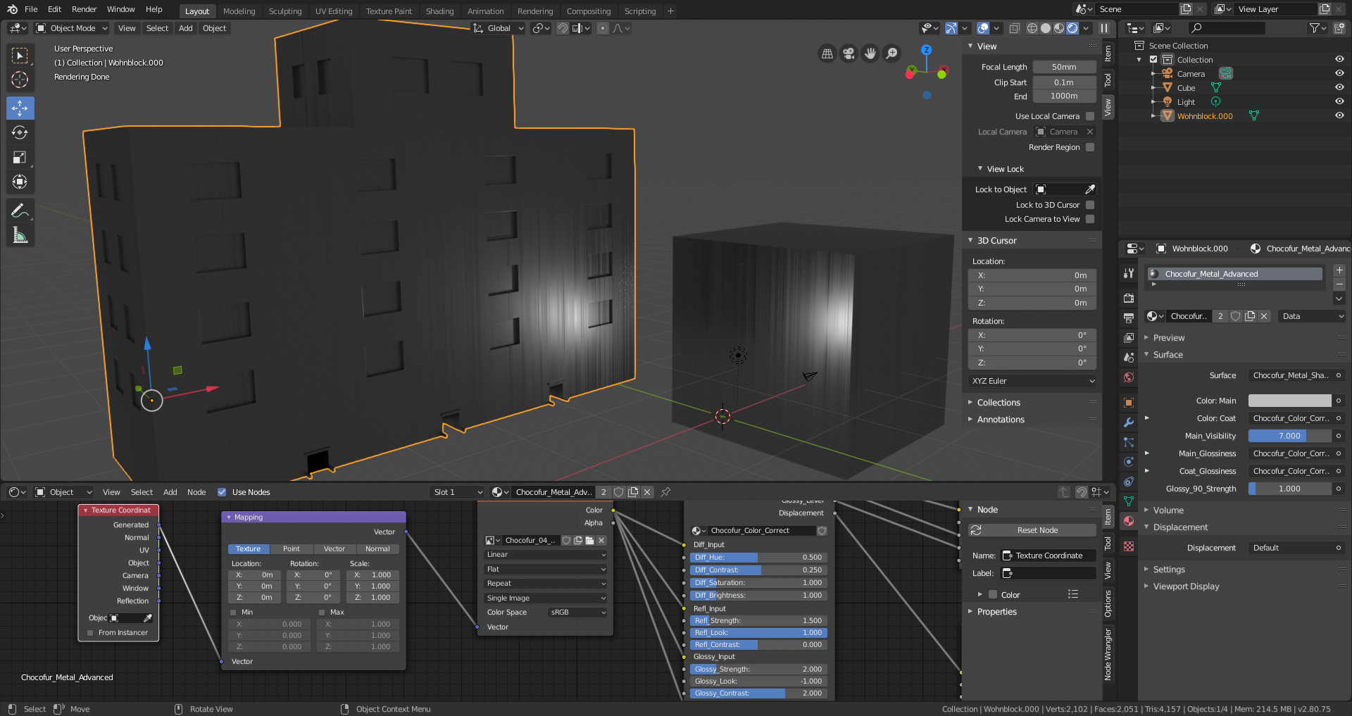
Hi, here I have 2 objects with the same metal shader. On the cube, the texture is displayed correctly, but on the building just the colour is visible. I checked the normals, flipped them, no change...

Thanks in advance

  • Markus Berg(thebergh) replied

    Try adding a Texture Coordinate and Mapping node to the texture.

  • polyrom3d replied

    Now it makes some lines... tried to change the scale, nothing changes...

  • Markus Berg(thebergh) replied

    What if you connect it from object instead of generated? And if it still doesn't work, try doing a quick UV unwrap as well. Unless you already did that.

  • polyrom3d replied

    Yes that worked. Dont know why... But thanks :)

  • Shawn Blanch(blanchsb) replied

    polyrom3d I'm kind of a beginner with textures still but I wonder if you are having UV problems. Did you unwrap that building into UV's??? A blender 2.8 default cube comes with a pre-unwrapped UV map but more complex objects will most likely loss that benefit and you will have to create the uv map before you can assign a texture to it like that.

    I may be way off though.

  • polyrom3d replied

    Yes I didnt unwrap it in the first place, now after unwrap its ok :) thanks